目录

  • 导论
    • ● 教学视频与课件
  • 专题一  新时代 新思想 新飞跃
    • ● 一、教学目的、主要内容与逻辑结构
    • ● 二、重点难点与知识点、框架图表
    • ● 三、教学视频与课件
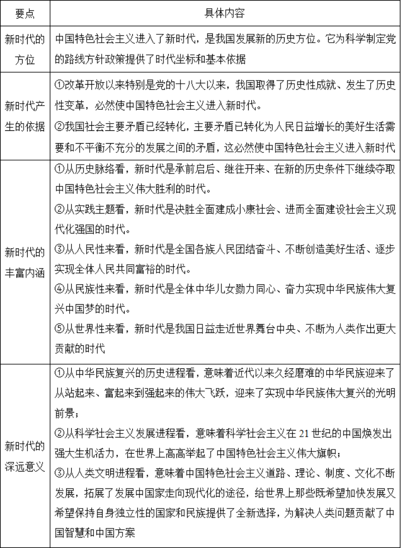
      • ● 1.1 中国特色社会主义进入新时代
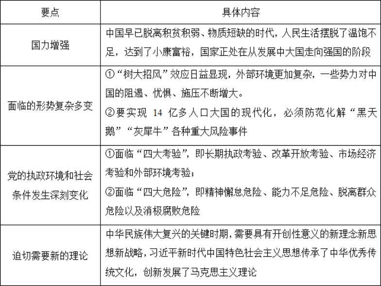
      • ● 1.2 全面把握“两个大局”
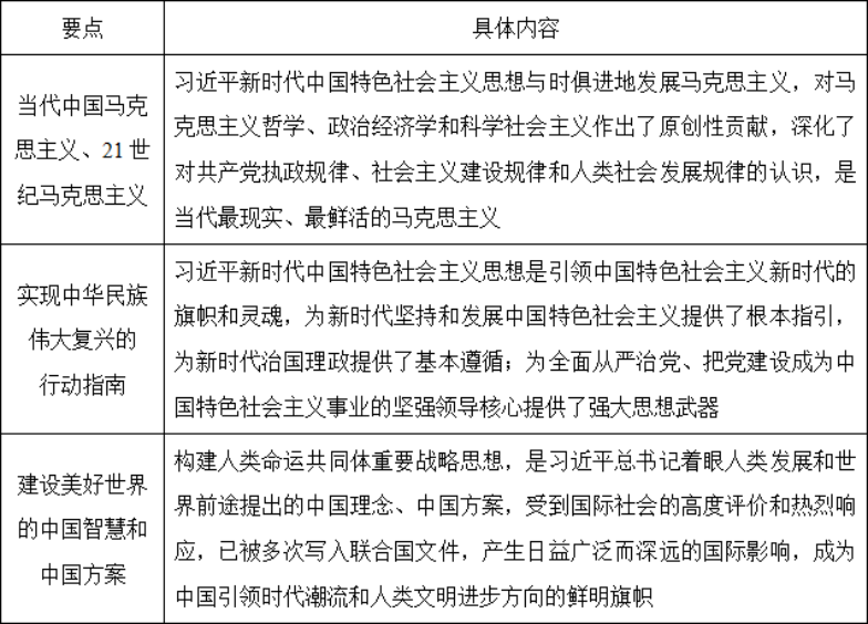
      • ● 1.3 习近平是新时代中国特色社会主义思想的主要创立者
      • ● 1.4 习近平新时代中国特色社会主义思想的科学体系
      • ● 1.5 习近平新时代中国特色社会主义思想的历史地位
    • ● 四、专题一测验
    • ● 五、学习参考:拓展阅读
  • 专题二  坚持和发展中国特色社会主义的总任务
    • ● 一、教学目的、主要内容与逻辑结构
    • ● 二、重点难点与知识点、框架图表
    • ● 三、专题二教学视频、课件
      • ● 2.1 实现中华民族伟大复兴的中国梦
      • ● 2.2 建成社会主义现代化强国的战略安排
      • ● 2.3 建设社会主义现代化国家的战略导向
    • ● 四、专题二测验
    • ● 五、学习参考:拓展阅读、材料分析学习
  • 专题三  “五位一体”总体布局
    • ● 一、教学目的、主要内容与逻辑结构
    • ● 二、重点难点与知识点、框架图表
    • ● 三、专题三教学视频、课件
      • ● 3.1 实现经济高质量发展
      • ● 3.2 发展社会主义民主政治
      • ● 3.3 建设社会主义文化强国
      • ● 3.4 加强以民生为重点的社会建设
      • ● 3.5 建设美丽中国
    • ● 四、专题三测验
    • ● 五、学习参考:拓展阅读、材料分析
  • 专题四  “四个全面”战略布局
    • ● 一、教学目的、主要内容与逻辑结构
    • ● 二、重点难点与知识点、框架图表
    • ● 三、专题四教学视频、课件
      • ● 4.1 全面建设社会主义现代化国家
      • ● 4.2 全面深化改革
      • ● 4.3 全面依法治国
      • ● 4.4 全面从严治党
    • ● 四、专题四测验
    • ● 五、学习参考:拓展阅读、材料分析学习
  • 专题五  实现中华民族伟大复兴的重要保障
    • ● 一、教学目的、主要内容与逻辑结构
    • ● 二、重点难点与知识点、框架图表
    • ● 三、教学视频、课件
      • ● 5.1 坚持总体国家安全观
        • ● 5.2 加快国防和军队现代化
      • ● 5.3  坚持“一国两制”,推进祖国统一
    • ● 四、专题五测验
    • ● 五、学习参考:拓展阅读、材料分析学习
  • 专题六  中国特色大国外交
    • ● 一、教学目的、主要内容与逻辑结构
    • ● 二、重点难点与知识点、框架图表
    • ● 三、教学视频、课件
      • ● 6.1 坚持习近平外交思想
      • ● 6.2 加快国防和军队现代化
      • ● 6.3 推动构建人类命运共同体
    • ● 四、专题六测验
    • ● 五、学习参考:拓展阅读、材料分析学习
  • 专题七  坚持和加强党的领导
    • ● 一、教学目的、主要内容与逻辑结构
    • ● 二、重点难点与知识点、框架图表
    • ● 三、教学视频与课件
      • ● 7坚持和加强党的领导
    • ● 四、专题七测验
    • ● 六、学习参考:拓展阅读、视频学习
  • 专题八:数字说十九届六中全会《决议》与概论课知识点
    • ● 8 数字说十九届六中全会《决议》与概论课知识点
  • 附录:讲好“习近平在宁德”的故事
    • ● 9专题:中国特色反贫困理论的宁德渊源与实践
    • ● 10专题:习近平三进下党的故事
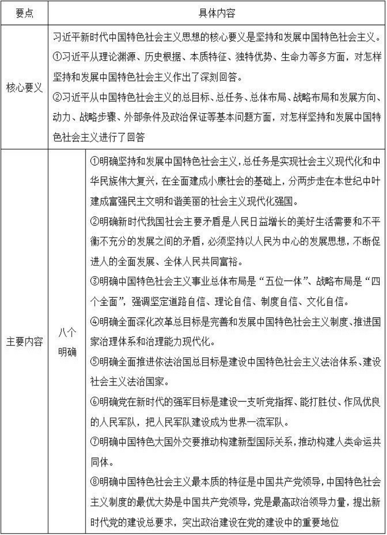
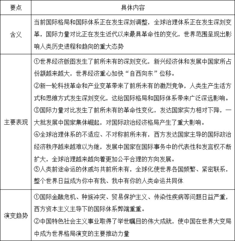
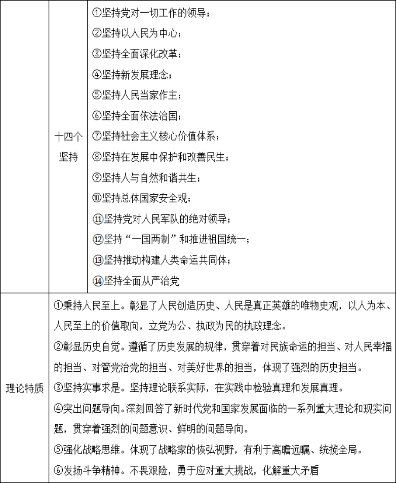
二、重点难点与知识点、框架图表
  • 1
  • 2 重要知识点
  • 3 框架
  • 4 图表