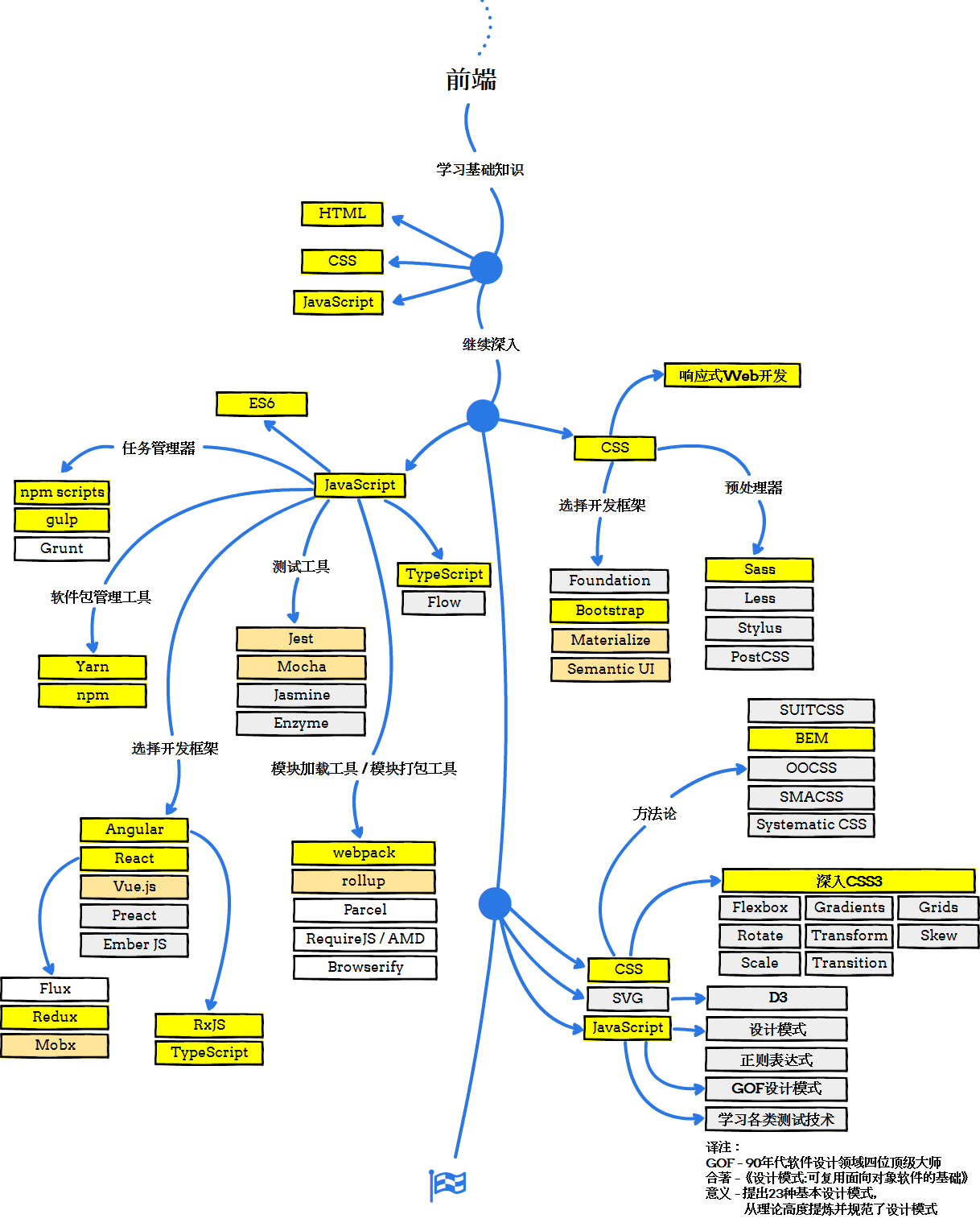
前端学习路线
上一节
下一节
学习web前端开发该怎么学,按照什么顺序学习,这是很多新手朋友会遇到的问题。 想做好一件事,必须要花费一些功夫,然后是多学、多思、多练、多交流、多总结,发现自己的问题,然后一定要克服,在状态不好的情况下,往往要及时调整。新手学习前端的话,一定要想想为什么要学习它,是出于一种什么心态,然后定位好自己,多向大牛请教,多教一些没有自己水平高的人,那样往往能让自己成长得更快。 初学可以看一些入门视频教程,查阅一些图文参考手册,之后可以买一些书,做一些小项目,懂得创新。
下面是前端学习的路线,大家可以参考:



