-
1 导学案
-
2 实践作业1
-
3 实践作业2
-
4 每日冥想
-
5 八周正念之旅
第二节 积极情绪的类型和功能
【学习目标】
了解 积极情绪的类型和功能区
掌握 积极情绪和消极情绪的调节方法
掌握 形成积极的情绪基调的方法

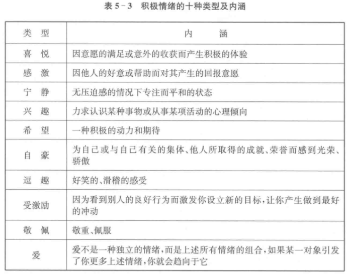
弗雷德里克森提出了积极情绪的拓展与建构理论,积极情绪可以拓展与建构人们的内在资源,内在资源又可以促使人们产生更多的积极情绪。
1.积极情绪的资源拓展功能
积极情绪的资源拓展功能包括以下五点。
(1)积极情绪使我们能够考虑在其他情况下看不见的可能性,扩展你的视野,让你想到更多通往目标的途径。

(2)积极情绪能增加创造力。

(3)积极情绪可以增加你的开放性,增加你对别人的信任。
(4)积极情绪会拓展人们对自己的看法,提高面孔识别能力,在自我和他人之间看到更多的联系,更愿意帮助他人,并且有助于消除人际偏见,促进人际关系的发展。

(5)积极情绪能够让你感到与大自然的同一性,与自然更和谐。
2.积极情绪的资源建构功能
积极情绪的资源建构功能包括以下五点。
(1)积极情绪能促使细胞的生长,建构健康的身体。
(2〉积极情绪能够建构品格优势。
(3)积极情绪能够建构良好的心智习惯。
(4)积极情绪能够帮助人们拓展人际资源。
(5)积极情绪能够增强心理韧性。

六、如何减少消极情绪
根据情绪产生的过程,从早期到晚期存在不同的情绪调节时机。美国斯坦福大学心理系教授格罗斯(Gross,2002)提出了情绪调节过程模型,对不同阶段的情绪调节策略及其功效进行了描述。如图5-4所示,情绪调节过程模型包含五步策略,分别是情境选择、情境修正、注意分配、认知重评和反应调整。前两个关键点的改变是针对外界环境,后三个关键点的改变是针对个体的主观认知、意志或行为。
具体而言,情境选择是情绪调节中最具有前置性的调节方法,人们会趋近或避开某些人.事件或情境,以避免或降低体验消极情绪的可能。例如,不去参加那个你预感糟糕的聚会。
情境修正是针对那些已无法选择的情境,为了让自己的情绪不至于太糟糕,努力想办法来改变情境。例如,当人处于一个令人尴尬的聊天情境时,通过转移大家的话题来修正、调整当前的情境。

注意分配是使注意力从原来的关注点转移到可以让自己觉得舒服的关注点,让自己的情绪不会非常低落。例如,当人们对某件事出现愤怒情绪时,会尽量去关注让自己愉快的事物来转移注意,以达到缓解愤怒的目的。

认知重评是指通过改变人们对事件的看法和信念,从而改变情绪。认知在情绪产生中起着重要作用,不同的认知对同一事件会产生不同的情绪结果。例如,别人踩了你的脚,你将这种行为解释为他人不是故意的,则会避免生气。
反应调整是指情绪已经被激发以后,尝试对情绪反应趋势如心理体验、行为表达和生理反应进行调节的方法,主要表现为降低或抑制情绪反应的行为表达。例如,别人踩了你的脚,他没有表示歉意,尽管你很生气,但你会努力控制自己的情绪,不发火,不大喊大叫。
情绪调节的五步策略,越在前期阶段着手调节,耗费的资源越少。相反,越在后期阶段着手调节,难度越大,效果越不理想。




七、如何增加积极情绪
增加积极情绪的方法有如下十种。
1.保持真诚
不真诚的积极情绪是消极情绪的伪装。

2.找到生命的意义
在日常生活中更频繁地找到积极的生命的意义。
3.品味美好
从好的事情中寻找好的方面,将积极的事物变得更加积极。适时放慢生活的节奏,享受那些看似琐碎的生活细节及其蕴含的积极体验,品味可以使点滴的积极体验得到积累和持续以至升华。品味的对象可以是过去的经历,眼前的积极事件或美景,也可以是预想未来可能发生的积极事件。
4.数数福气
将看似平凡的小事件当成福气。
5.计算善意
善意和积极情绪相辅相成,只要认识到自己的善意举动,就能够启动良性循环。

6.体验心流
心流﹐也叫沉浸体验,是指个体将精力全部投注在某种活动当中,以至于无视外物的存在,甚至忘我时的状态。它是人们体验到的一种积极的感受,这种感受能够给人以充实感、兴奋感和幸福感,因此也被称为“最佳体验”。

7.将梦想形象化
为自己构想美好的将来,并将之形象化、具体化。
8.与他人交流。
通过与他人交流,获得更多的积极情绪。
9.增加户外活动
户外活动可以让你看得更远并拓展你的思维,对更多的事物感觉良好。10.建立积极情绪档案袋将那些带给你积极情绪的事物和纪念品放到一起,装进一个档案袋,不断发展与更新它们。
快乐实验一:快乐者更长寿吗?
肯塔基大学的研究人员丹纳、斯诺登和弗里森(Danner,Snowdon,&. Friesen,2001)集中研究了圣母学校修女会的180名修女,这些修女在年轻时就已经进入修道院,她们进院时间均在1931-1943年间。修女刚进修道院时,被要求以自述的方式来介绍自己的生活和最初选择加入宗教的原因。多年以后,这些自述引起了丹纳、斯诺登和弗里森的注意,他们想要通过这些自述考察修女的情绪状态以及情绪对其整体健康状况的影响。在修女的自述中,他们特别关注可能表达某种情绪的语言,包括积极情绪与消极情绪。如有位修女主要表达的内容为感谢上帝恩赐,并表示今后会尽力传播上帝的信仰,净化自己的心灵,这是一位情绪平静的修女自述。而另一位修女的言语则表现出强烈的积极情绪,如她会用“赐予我神圣”“很愉快的时光”等语句介绍自己的生活,从这些语句中可以看出修女充满了积极情绪。
丹纳、斯诺登和弗里森对修女的自述中表达情绪的内容进行评分,按照快乐程度排序,前25%作为最快乐的修女,后25%作为最不快乐的修女,并比较她们的寿命。这项研究进行的时候,有些修女已经不在世了。

研究结果显示,最不快乐的修女组,其死亡风险是最快乐的修女组的2.5倍。在自述中,使用了许多表达积极情绪词汇的修女,其平均寿命比那些较少使用这些词汇的修女多10.7年。

快乐实验二:爱笑的人更幸福吗?
赫滕斯坦等(Hertenstein et al.,2009)通过大学生每年的合影照片来对大学生的微笑进行编码,主要考察眼轮匝肌和颧大肌的运动情况,
两者的配合可以使人们展现出微笑。眼轮匝肌可以使脸颊上升并围绕在眼睛周围,且它的运动是不自主的;颧大肌可以使嘴角上扬形成微笑。通过编码两个部分的运动幅度,可以得到人微笑的强度。结果发现,通过照片得到的微笑强度越大,后期离婚的可能性越低;而微笑强度低的人,相对更可能离婚。






