-
1 导学案
-
2 PPT
-
3 每日冥想
-
4 八周正念之旅
第二节 促进青少年的积极发展
【学习目标】
了解 积极品质的成分和作用
掌握 在课堂,社团、社会实践、家庭等活动中提供积极经验的技巧和注意事项
1.具备结构化和自主性特征的活动有利于青少年的积极发展
积极品质的形成,有其自身发展的规律,不能只依靠说教。它的发展规律就像身体肌肉的发展规律一样,遵循着用进废退的原则。也就是说,我们越是能创造出让青少年使用其积极品质的机会,其积极品质就越会在使用过程中得以发展。那么,青少年在什么样的环境和活动中才有可能主动使用其积极品质呢?心理学家德沃金、拉尔森和汉森(Dworkin,Larson,&. Hansen,2003)指出,当活动具备结构化和自主性两个核心特征时,青少年更可能主动运用其积极品质。
(1)结构化
结构化是指活动的目标明确,任务清晰,反馈及时,并且具有一定的挑战性和复杂性,需要参与者持续的努力和专心致志的投入。

(2)自主性
自主性是指参与者愿意投身其中,认同活动的价值或者沉浸于活动的乐趣之中。活动允许青少年自主设置目标,制定计划,选择任务和设置规则等。




2.有利于青少年积极发展的环境特征
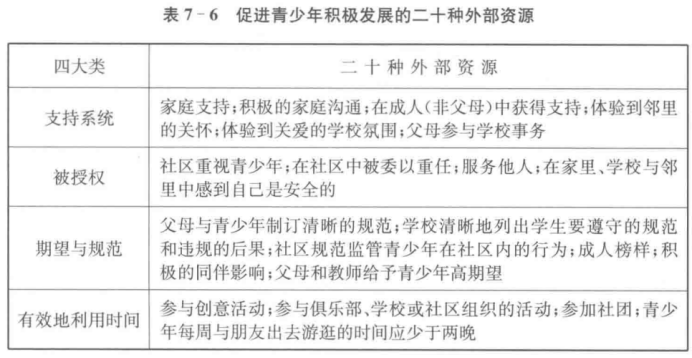
前文所述的心理学家彼得·本森的发展资源模型中二十种内部资源代表了青少年积极品质的内容。如表7-6所示,彼得·本森提出的二十种外部资源则代表了能够促进青少年积极发展的环境特征。

3.课堂中的积极经验
与控制型或放任型教师相比,自主支持型教师创造的课堂环境更具备结构化和自主性的特征。在自主支持型教师的课堂上,每个学生都会充分感受到接纳、鼓励,温暖和关爱,他们可以按照自己的意愿来自主管理、监督及评价自己的学习。教师不仅欣赏每个学生的闪光点,而且还为每个学生的发展提供个性化“支架”。学生有足够的时间思考和讨论,他们可以按照自己的方式来解答问题,可以诚实地讲出自己的困难,而不必担心老师和同学的嘲讽。教师会为学生讲解课本知识的实践应用价值,认真听取学生的提问,及时回答学生的问题。教师能为学生创设清晰明确的学习目标,并对学习的进程和结果给予及时的反馈(高晓文,盛慧,2014;李涛,于涛,2015;Reeve,1998)。

(1)自主支持的含义
当教师以控制、限制为主要目标时,创设的课堂环境就会抑制学生的主动性,不利于学生自主学习;当教师以促进学生自我发展为目标时,创设的课堂环境就会鼓励与支持学生的主动性,使学生积极主动地参与到课堂中。
(2)教师的自主支持
教师的自主支持是指教师通过提供一系列有效的教学“支架”来帮助学生自主完成教师创设的任务目标。
教师要为学生创建一个充满接纳、鼓励、温暖和关爱的氛围;给予学生自主管理、自主决策、自我监督和自我评价的空间;向学生提出清晰的规范并明确告知各种违规行为之必然后果;给学生留出充足的自主学习和思考的时间;向学生强调课本知识的实践运用价值,重视建立知识与生活经验之间的联系,激发学生的好奇心及对学习任务的重视;重视征求学生的意见,学生可以选择开展学习活动的方式,可以自己设定想要达到的水平。
教师要给学生的行为表现以信息含量充分的反馈。简单的反馈,如“很好”“对”"不对”等,并不能很好地指导学生的发展,教师要给予学生更全面的信息性反馈。当教师给予肯定反馈时,要指出哪里是值得肯定的,如“××同学把问题解决得很好,因为他能够考虑到……”;当学生没能很好地回答问题时,教师的反馈里应该指明改进的方向,例如“你是不是可以再考虑一下这个方向”“如果你不那样处理……”“可是你还没有利用这个条件”。
教师要为学生提供有效的教学“支架”。“支架”是一种比喻,描述的是在学生的 最近发展区中,教师通过有效的互动措施,帮助学生完成他原本难以独立完成的任务。具体的教学“支架”包括教师讲解,样例学习,学生展示,教具使用,启发式提问,开放式讨论和同伴互助等,教师可以根据具体的情况选择最合适的教学“支架”。随着学生能力的提高,教师应逐渐撤走“支架”,让学生独立解决问题,不断培养学生的自主性和独立性。

教师要给学生提供鼓励,及时地响应学生提出的问题。当学生在课堂上提出疑问时,教师应即时回应学生,如“你提出一个好问题,这个问题该怎么解决呢”,然后采用教师讲解,开放式讨论或小组讨论等方式来解决学生提出的问题,而不是告诉学生“这个问题我们一会再说”“这个问题下课你再单独问我”等。
教师要以学生的实际水平为出发点,理解学生在学习中遇到的困难。教师能感同身受地理解学生在学习中遇到的困难,如“对,这个比较困难”“我知道这是一个困难的问题”,并耐心帮助学生解决,而不是使用“怎么还犯这样的错误”“这么简单的题都不会做”等语言来评价和指责学生。
教师要认真倾听学生发言。在学生发言时,教师应认真倾听学生发言,不随意打断学生。一方面,让学生感受到教师对他们的关注和尊重;另一方面,只有认真倾听学生的发言,才能更好地对学生的发言给予合理的评价与反馈。
教师要帮助学生理解学习目标并给予相应的指导和咨询。教师开始上课时,首先应强调本节课的学习目标及重难点,让学生对本节课的重要内容及大体流程有清晰的了解;对不同水平的学生给予差异性的指导,这样能使学生感到自己能够把握课堂的学习内容,明确下一时段要学习的内容或开展的活动。
教师要及时询问和评估学生的学习效果。在讲完某个知识点后,教师通过简单的提问(例如“你们对这部分内容还有什么疑问”)来询问和评估学生对知识点的掌握情况,并针对学生仍存在的问题开展下一步教学。教师可以设计少量的题目来测查学生对当堂知识的掌握程度,也可采用学生自评、小组互评和教师评价等方式加以评估。
4.社团和社会实践活动中的积极经验
(1)社团和社会实践活动中的积极收获
青少年在参加社团和社会实践活动时可以获得积极的体验(Dworkin,Larson,&. Hansen,2003)。
·促进青少年同一性的形成
在活动中,青少年可以尝试新的事物,获得新的体验,在体验过程中获得自我认识并了解自身局限。持续投入学校社团活动可以促进青少年同一性的形成。
·促进青少年主动性的发展
在活动过程中,青少年的主动性可以得到发展。主动性的发展体现在青少年基于对自身问题的反思和对当下情境的不满,愿意改变现状,并愿意为了达成某种目标而付出的努力中。
·促进青少年基本技能的发展
包括主体控制自身情绪的能力,主体的认知技能以及主体的身体技能。
·促进青少年策略性思维的发展
例如,设定切合实际的目标,主动规划时间,持续付出努力等。
·提高青少年情绪调节能力
学会控制愤怒和焦虑等消极情绪,掌握管理压力的策略等。·为青少年提供建立新的人际关系网的机会
在活动中,青少年可以与现有人际关系网以外的其他同龄人接触,建立新的人际关系网,从中体验到亲密感。此外,青少年还会与一些父母以外的成年人建立新的联结,比如社团指导教师和校外工作人员等。在与校外机构合作的活动中,青少年可以体验到来自成人的支持和帮助,并得到他们的指导和建议。
·促进青少年团队合作能力和社会技能的提升
在和团队一起朝向共同目标努力的过程中,青少年可以提高与他人合作的能力,学会在活动中分配并承担各自的职责,学会调节彼此的情绪,还可以在组织活动中促进领导力的发展。

·青少年获得沉浸体验
青少年在活动中会体验到注意力高度集中,所有不相关的信息和感受都被过滤掉的状态,也就是完全投入情景当中,获得沉浸体验。
5.家庭中的积极养育
积极养育方式比高控制的、溺爱的或者放任的养育方式,更有利于青少年的积极发展(Flink,Boggiano,&. Barrett,1990;孙蕾,王苏,盖笑松,2016;唐芹,等,2013)。促进积极发展的积极养育包括以下三个方面。

(1)接纳与共情
●接纳子女的独特之处
父母能够接纳子女自身的特点,不强迫子女作出改变。
●设身处地地理解子女
能够从子女的角度看待事情,理解子女的行为和情绪。
●及时响应子女的需求
家长对子女的情感需要和物质需要及时作出反应。
●参与和陪伴
父母能够主动参与子女所喜欢或经常从事的活动。
● 平等的交流方式
尊重子女的想法,让子女有表达的机会。
●倾听
在亲子互动中经常与子女交流,倾听子女的感受、问题和想法。
●表达积极的情感
父母能够对子女表达积极的情感,并对子女的良好行为或表现给予表扬或鼓励。
(2) 行为调节与监管
●提前商定规则
与子女共同商定一些规则。规则具有明确性、一致性与适宜性的特点。父母对子女提出的要求和规则应该符合子女的发展水平和个人特点。
●解释要求的前因后果
让子女理解为什么会提出某些要求。
●把错误当作学习
帮助子女在错误中吸取经验,为未来作更好的准备。
●对多个生活领域保持监控和了解
通过观察和询问,监控和了解子女在不同情境下遵守规则的情况。
(3)自主支持
家长把生活中的选择权和责任逐渐让渡给子女;鼓励子女前瞻未来和规划下一步的事情;减少父母的控制性行为,使控制策略最小化,给子女的活动提供可选择的建议,鼓励子女参与自己喜欢或想要从事的活动,表达自己的观点;对子女的打算给予客观的评论和建议,对子女的行动进展给予信息丰富的反馈,帮助子女接触并了解成人世界的生活经验;接纳子女不完美的结果;在子女需要帮助的时候提供有效的支架式的帮助,当子女具有独立完成任务的能力时,逐渐取消父母的干预和帮助,以实现子女自主能力的发展。
6.发挥青少年自身能动性
(1)人生目的对积极发展的作用
已有研究成果揭示了人生目的对促进青少年积极发展的重要价值,如持有清晰人生目的的青少年,他们往往有更好的学业表现,有更多的积极情感和更高的生活满意度等(Bronk,Hill,Lapsley,Talib,&Finch,2009; Burrow &. Hill,2011)。
人生目的对青少年积极发展的促进作用体现在两个方面。
第一,持有清晰人生目的的青少年会主动寻求和接触环境中的积极因素。在清晰人生目的的指引下,青少年会主动在所参与的活动中获取能够提升自己的机会,强化他们的目的感,进而更加激发他们实现人生目的的动力。
第二,在向人生目的不断前进与努力的过程中获得的积极经验会塑造青少年的发展。与人生目的相关的活动中接触的事物或经验等,会不断整合成为青少年内在自我的一部分,最终表现出更多的品格优势,从而促进他们多个方面的积极发展。所以,人生目的清晰的青少年能够在活动中体验到更多的积极经验,表现出更高的积极发展水平。
对教育者而言,最要紧的任务是激发青少年产生使自己一天比一天更好的愿望。有了这样的愿望,青少年就会为自己主动设置目标,制订计划,不断反思和总结,实现主动的发展。直接教学(例如包含相关内容的德育课、心理健康课、主题班会课、电影课、传记阅读课、成长小组,等等)可以激发青少年自我塑造的意愿。多项研究证据表明,以“自我同一性”“未来取向”"人生导航”等主题开展的具有一定强度和持续周期的直接教学或训练能够对青少年积极发展产生一定的促进作用。生涯教育实践也表明,激发青少年未来取向的生涯教育活动对其学习动机、学校成绩等诸多指标都有良好的促进作用。


