-
1 导学案
-
2 PPT
-
3 乐观测试
-
4 思政案例
-
5 每日冥想
-
6 八周正念之旅
第三节 乐观的态度
【学习目标】
了解 乐观的作用
掌握 悲观者和乐观者不同的解释风格类型
认知是加工信息的过程,影响着我们看待世界的方式。本章将介绍乐观、希望、创造力和智慧四部分内容。乐观和希望是面向美好未来的积极的认知方式,创造力和智慧是让生活更丰富、充盈的积极的认知能力。
一、乐观的态度
乐观是对未来事件的积极期望,相信更有可能得到好的结果。塞利格曼及其同事提出的习得性乐观理论认为,乐观者在面对消极事件时,更能够采用一种适应性的解释风格。
1.乐观的作用

乐观对人生有积极的影响,具体表现在以下四个方面。(1)避免产生无助感,不容易陷入抑郁的泥沼之中
乐观者遭遇逆境时能更快地从消极情绪中走出来,采取行动作出应对或寻求改变。
(2)有助于充分发挥潜能,通过提高坚韧性使学业和事业得到更好的发展
乐观者相信付出会有回报,相信自己的努力可以影响未来,因而更具坚韧性,往往会有更佳的成绩和表现。
(3)有助于维持良好的健康习惯,增进免疫机能
乐观者认为,健康在很大程度上受积极情绪的影响。乐观者的积极情绪影响儿茶酚胺和内啡肽等神经类物质的活性,使个体的免疫机能状态更好。
(4)生活有更多的动力和乐趣
乐观并非越多越好,悲观也并非一无是处。乐观使我们的生活有梦想,有计划,并有未来的打算,但人们也要注意避免把坏事都归罪于他人,变成一个不负责的人。轻度的悲观可以使我们在做事之前三思,避免作出愚蠢的决定。如果失败的代价很高,不应过于乐观;如果失败的代价很小,则不妨乐观些。理想的生活需要大部分时间的乐观和偶尔的悲观。


2.解释风格
解释风格是一个人对事情的习惯性解释方式,包括事情为什么会这样发生以及会产生怎样的影响,是一个人对成功或失败进行归因时表现出来的一种稳定倾向。通过解释风格可以衡量一个人的乐观水平。
(1)解释风格的三个维度
解释风格有人格化、普遍性和永久性三个维度。
人格化是指如何看待自己在事情中的作用。当一件事情发生的时候,你认为事情的原因在哪里?原因在自己,还是在环境或者他人?
普遍性是空间上的维度,指你认为一件事情的覆盖面有多广,影响范围有多大。一件已经发生了的事情,它带来的好或坏的影响是仅仅针对这件事情本身,还是对其他事情也有影响?
永久性是时间上的维度,指一件事情发生时,你认为这件事情的影响会持续多久。影响是暂时的,还是永久的?
(2)悲观者和乐观者的解释风格
面对同样的事情,悲观者和乐观者会表现出不同的解释风格。·面对坏事悲观者认为坏事的发生全怪自己,一切都是自己的错;一件坏事发生了,证明自己在很多方面都存在问题,这件坏事会毁掉一切;引起坏事的原因是长久存在的,坏事会在很长时间里影响自己的生活。
乐观者则认为坏事的发生不怪自己,而是有外在原因的,是旁人或者环境导致坏事发生;一件坏事发生了,只能说明这件事变糟了,而其他事情不会受到影响;坏事的影响仅仅是暂时的,这件事情过去了,一切就会好起来。
面对好事悲观者认为好事不是由于自身内在原因发生的,而是由外在原因促成的;一件好事仅仅是一件好事,这件事情很好,不代表其他事情也会好;好事的原因和影响都是暂时的,一旦事情过去,好运就消失了。

乐观者则认为发生好事的原因在于自己,是由自己引起的;发生好事说明自己在许多方面都很好,好事的原因具有普遍性,也会让其他事情成为好事;引起好事的原因是长久存在的,好事的影响也会持续很久。
乐观者和悲观者在面对好事和坏事时,在解释风格的三个维度上会表现出不同的特点。

人格化维度影响我们对自己的看法和感受,普遍性和永久性维度则影响我们对未来的预期。
如果一个人对坏事做永久性和普遍性的解释,可能会带来无助和绝望。
如果一个人认为一件糟糕的事情的影响范围较小,且持续时间较短,则可能对未来怀有较大希望。
3.怎样更乐观——情绪ABC理论
通过学习形成积极的认知方式,我们可以改变悲观的解释风格,变得更乐观。20世纪50年代,美国心理学家阿尔伯特·艾利斯(Albert Ellis)提出情绪ABC理论。艾利斯指出,事件A( activating event)本身并不是引起情绪反应或行为后果C(consequence)的原因,对事件的信念B(belief)——也就是我们对事件A的想法和解释,才是真正原因所在。对事件的想法和解释有时是不合理的,这种不合理信念可能会导致消极的情绪后果。

因此,要改善不良情绪及行为,就要对不合理信念B进行反驳D(disputation),反驳可以激发E(energization)个体逐渐产生积极的情绪及行为,建立乐观的解释风格,反驳不合理信念的过程。


不合理信念常常是自动出现的,我们平时可能意识不到。如果事情发生以后不断回顾,并反复分析为什么会这样,这种情况叫反刍。反刍的习惯加上悲观的解释风格容易使人走向抑郁。通过练习识别不合理的想法并对其进行反驳,可以帮助我们改变悲观的解释风格。

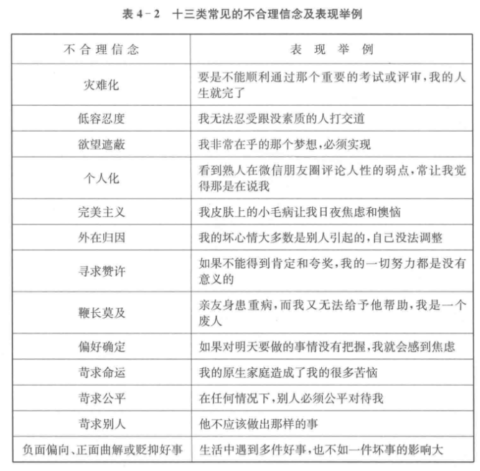
不合理信念通常具有以下特征:绝对化的要求,过度概括化和认为事情糟糕至极。绝对化的要求是指认为人或事情“应该”“必须”“一定要”符合自己所想。例如,同学应该对我友善,领导应该公平。
过度概括化是指把特定的事情过度概括成普遍的事情。例如,遇到一次教师的不公正对待就觉得教师都是不公正的,遭受一次失败就觉得自己一无是处。认为事情糟糕至极是指把事情的结果看得过于严重。例如,遭遇一次失败就觉得自己将一事无成。
表4-2中列出十三类常见的不合理信念及表现举例。
识别不合理信念之后,要进一步反驳并改变这些不合理信念。具体可以

通过重新解释,寻找证据,质疑假设,思考后果四种方式进行反驳。比如,某次班级演讲不理想后陷入消极情绪之中。
l 重新解释:为坏事寻找暂时的、特定的、非人格化的原因
这次班级演讲的主题是自己不熟悉的,而且演讲前的准备时间紧,没有时间充分查阅资料和练习。
l 寻找证据:通过寻找反例来说明事情并没有之前想的那么糟糕
这次演讲后还有同学反馈不错,以前在班级甚至更多人面前演讲时,自己都表现得很好。
l 质疑假设:识别并质疑不合理信念中暗含的前提假设并不一定每次演讲都要十分完美。
l 思考后果:问问自己“即便如此,那又怎样?”
也许可以发现事情并没有那么糟糕。即使这次演讲不理想,可能在教师、同学面前表现不完美,但也不会产生太严重的后果,以后再有演讲机会时,争取认真准备,好好表现。





