项目任务(顺序控制)
-
1 1 任务...
-
2 2 任务...
上一节
下一节
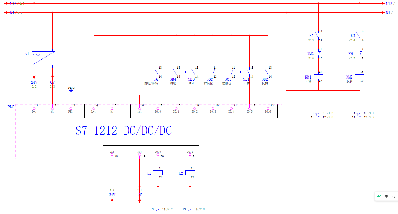
要求:基于PLC的运料小车控制电路设计,要求以文档形式上交材料
本项目要求设计一个运料小车自动往返控制器。
要求:
1、小车自动运行状态如下:当SA闭合时,系统启动后小车先在原位进行装料,15s后装料停止 ,小车右行;右行至右侧行程开关SQ2外停止,进行卸料,10s后卸料停止,小车左行;左行至左侧行程开关SQ1处停止,进行装料,如此循环3次停止。
在运行过程中,无论小车在什么位置,按下停止按钮 ,小车运行到装料处方可停止。
2、当SA断开时,小车只能手动控制:按按下点动前进按钮后,小车接通前进电动机,点动前进至右侧行程开关SQ2处停止。
当按下点动后退按钮后,小车接通后退电动机,点动后退至左侧行程开关SQ1处停止。

一、绘制电路图


二、编写程序
可以采用下述方法完成本项目:
1、用触点指令编程
2、用置位复位指令编程
3、用跳转与跳转标号指令编程
4、用GRAPH编程
下面介绍用置位复位指令编程来实现本功能。

三、形成文档并提交作业
内容包含:
项目题目【标题三】
一、任务描述【标题四】
二、IO分配表【标题四】
三、电路图【标题四】
四、程序【标题四】
五、总结【标题四】
注意:所有图采用题注形式

