一、G120C用户接口及配置


FSAA … FSC 的端子排,包括布线示例



FSAA … FSC 数字量输入的其他布线方式


接口的出厂设置(接口的出厂设置取决于变频器支持哪种现场总线。)


接口的预设置
预设置 1:“采用 2 种固定频率的输送技术”

预设置 2:“采用基本安全功能的输送技术”

预设置 3:“采用 4 种固定频率的输送技术”

预设置 4:“采用现场总线的传输技术”

预设置 5:“采用现场总线和基本安全功能的传输技术”

预设置 7:“带数据组转换的现场总线”(带 PROFIBUS 或 PROFINET 接口的变频器的出厂设置)

预设置 8:“采用基本安全功能的 MOP”

预设置 9:“带 MOP 的标准 I/O”

预设置 12:“带模拟量设定值的标准 I/O”(带 USS 接口的变频器的出厂设置)

预设置 13:“带模拟量设定值和安全功能的标准 I/O”

预设置 14:“带现场总线的过程工业”

预设置 15:“过程工业”

预设置 17:“2 线制(向前/向后 1)”

预设置 18:“2 线制(向前/向后 2)”

预设置 19:“3 线制(使能/向前/向后)”

预设置 20:“3 线制(使能/正转/反转)”

预设置 21:“USS 现场总线”

二、故障安全数字量输入
需要一个故障安全数字量输入才能通过变频器端子排激活安全功能。

允许连接哪些设备?故障安全数字量输入上可以连接下列设备:• 连接安全传感器,例如:急停指令装置或光帘。• 连接预处理的设备,如:安全控制器或安全开关设备。
信号状态变频器的故障安全数字量输入会等待带有相同状态的信号:• 高位信号:安全功能已撤销。• 低位信号:安全功能已选中。连接源型和漏型故障安全数字量输出

故障检测变频器会比较故障安全数字量输入上的两个信号。变频器因此可检测出以下故障,例如:• 断线• 传感器失效变频器无法检测出以下故障:• 两条电缆短接• 信号电缆和 24V 电源之间短路
避免交接和短路的特殊措施长距离布线时,例如:在相隔较远的控制柜之间布线,电缆损坏的风险会增大。电缆损坏时,会存在并行敷设的带电电缆短接的风险。电缆短接可导致安全信号的传输中断。
为避免交接和短路,必须通过隔开电缆或使用钢管敷设的方式对传感器与变频器之间的电缆加以保护。
明暗测试变频器在其故障安全数字量输入上通过一个可调软件滤波器进行明暗测试对信号切换进行滤波。

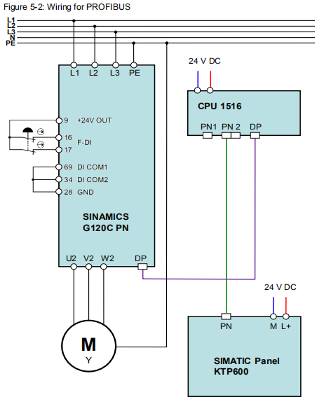
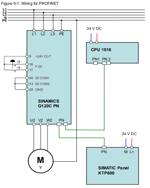
三、将变频器接入 PROFINET(与下节点之间允许的最大电缆长度为 100 米)

变频器支持以下功能:
• RT
• IRT:变频器传输,但不支持同步模式。
• MRP:媒体冗余,具有 200 ms 的抖动误差。前提条件:环形拓扑结构将故障监控时间设为超过 200 ms 的时间,在媒体冗余中可以实现无中断的切换。
• MRPD:媒体冗余,无抖动。前提条件:IRT 和控制器中建立的环形拓扑结构
• 诊断报警相当于 PROFIdrive 协议中定义的故障类。
• 无需可移动存储介质进行设备更换:新的变频器从 IO 控制器中获得其设备名称,而不是从它的存储卡或编程设备中获得。
• 变频器上支持 PROFIsafe 的“共享设备”。
必须为 PROFINET 通讯进行哪些设置?
配置 IO 控制器中的 PROFINET 通讯需要配套的组态系统才能配置 IO 控制器中的 PROFINET 通讯。必要时将 GSDML 文件加载至组态系统。安装 GSDML (页 121)
设备名称除了 MAC 地址和 IP 地址外,PROFINET 还会使用设备名称(Device name)来识别 PROFINET 设备。该设备名称必须在 PROFINET 网络中唯一。使用组态软件(例如 HW Config)来指定设备名称。变频器将设备名称保存在插入的存储卡上。
IP 地址除了设备名称外,PROFINET 也会使用 IP 地址。可使用以下方法确定变频器的 IP 地址:• 使用组态软件(例如:HW Config)确定 IP 地址。• IO 控制器位变频器分配一个 IP 地址。
报文在变频器中设置与 IO 控制器中一样的报文。在 IO 控制系统的控制程序中将报文与所选的信号互联。通过 PROFIBUS 或 PROFINET 进行驱动控制 (页 232)
案例




四、小结
4.1 将PROFIBUS 电缆连接到变频器上
操作步骤
1.在 X126 插口上连接一根 PROFIBUS 电缆,将变频器和上级控制器连接在一起。传输速率为 12 Mbit/s 时,与上一个节点或下一个节点之间允许的最大电缆长度为 100 米。
2.如需要,可以在端子 31 和 32 上连接一个 24 V 电源。只有在需要变频器在主电源切断时仍保持和控制器的通讯时,才需要连接 24 V 外部电源。您已通过 PROFIBUS 将变频器与控制器连接在一起。
❒在主电源切断时,保持和控制器的通讯如果希望主电源切断时仍保持和控制器的通讯,必须在端子 31 和端子 32 上为变频器连接24 V 直流电源。在该 24 V 电源短时掉电时,变频器会发出故障信息,但不会中断和控制器的通讯
4.2 必须为 PROFIBUS 通讯进行哪些设置?
配置 PROFIBUS 通讯
需要配套的组态系统才能配置 PROFIBUS 主站中的 PROFIBUS 通讯。必要时将 GSD 文件加载至组态系统。
设置地址
设置 PROFIBUS 从站的地址。
设置报文
在变频器中设置与 PROFIBUS 主站中一样的报文。在 PROFIBUS 主站的控制程序中将报文与所选的信号互联。通过 PROFIBUS 或 PROFINET 进行驱动控制