常见四种机械转动传动方式对比
在机械工程领域,传动系统起着至关重要的作用,它们负责将动力和运动传递到不同的部件和装置中。
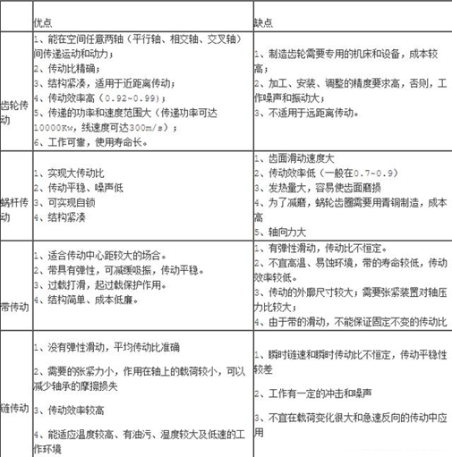
1.齿轮传动
主要分为平面齿轮传动和空间齿轮传动。
优点适用的圆周速度和功率范围广;传动比准确、稳定、效率高;工作可靠性高、寿命长;可实现平行轴、任意角相交轴和任意角交错轴之间的传动。
缺点要求较高的制造和安装精度、成本较高。;不适宜远距离两轴之间的传动。

2.带传动
带传动的形式按横截面形状可分为平带、V带和特殊带三大类。
优点:适用于两轴中心距较大的传动;、带具有良好的挠性,可缓和冲击,吸收振动;过载时打滑防止损坏其他零部件;结构简单、成本低廉。
缺点:传动的外廓尺寸较大;、需张紧装置;由于打滑,不能保证固定不变的传动比;带的寿命较短;传动效率较低。

3.蜗轮蜗杆传动
用于空间垂直而不相交的两轴间的运动和动力。
优点传动比大,结构尺寸紧凑。
缺点轴向力大、易发热、效率低,只能单向传动。

4.链传动
链传动主要和齿轮传动比较。
与齿轮传动相比,其主要特点:制造和安装精度要求较低;中心距较大时,其传动结构简单;但是瞬时链速和瞬时传动比不是常数,传动平稳性较差。

最后总结图:

其它传动方式:
电气传动:电气传动,是指用电动机把电能转换成机械能的传动方式。

气压传动:气压传动以压缩气体为工作介质,靠气体的压力传递动力或信息的流体传动。

液压传动:液压传动是应用液体作为工作介质来传递能量和进行控制的传动方式。
