植物学

马春霓

目录

  • 1 混合式教学模式相关说明
    • 1.1 植物学课程混合式教学流程
    • 1.2 植物学课程混合式教学评价方式
  • 2 CNKI数据平台的使用及声明
    • 2.1 CNKI数据平台的使用说明
    • 2.2 声明
  • 3 教学材料
    • 3.1 课程信息
    • 3.2 教学大纲
    • 3.3 最近一学期教学进度表
  • 4 第一章 绪论
    • 4.1 教学目标
    • 4.2 自主学习任务单
    • 4.3 教学活动
    • 4.4 课件-绪论总
    • 4.5 植物界
      • 4.5.1 课程思政教学建议
      • 4.5.2 课件:生物界的划分
      • 4.5.3 视频:生物界的划分
      • 4.5.4 课件:植物的类型及多样性
      • 4.5.5 视频:植物的类型和多样性
    • 4.6 植物的命名
      • 4.6.1 课程思政教学建议
      • 4.6.2 课件:植物的分类等级与命名
      • 4.6.3 视频:植物的分类等级和命名
    • 4.7 植物的内容和学习方法
      • 4.7.1 课程思政教学建议
      • 4.7.2 课件:植物学的内容和学习方法
    • 4.8 单元测验
  • 5 第二章 植物细胞和组织
    • 5.1 教学目标
    • 5.2 本章知识点思维导图
    • 5.3 自主学习任务单
    • 5.4 教学活动
    • 5.5 植物细胞的基本结构和功能
      • 5.5.1 课程思政教学建议
      • 5.5.2 课件:细胞形状及原生质体
      • 5.5.3 课件:细胞壁、繁殖、生长、分化
      • 5.5.4 课件:植物细胞的形状和大小
      • 5.5.5 视频:植物细胞的形状和大小
      • 5.5.6 课件:细胞核
      • 5.5.7 视频:细胞核
      • 5.5.8 课件:植物细胞中的细胞器1
      • 5.5.9 视频:植物细胞内的细胞器1
      • 5.5.10 课件:植物细胞中的细胞器2
      • 5.5.11 视频:植物细胞内的细胞器2
      • 5.5.12 课件:植物细胞的细胞壁
      • 5.5.13 视频:植物细胞的细胞壁
    • 5.6 植物细胞的繁殖、生长与分化
      • 5.6.1 课程思政教学建议
      • 5.6.2 课件:植物细胞的增殖、生长与分化
      • 5.6.3 视频:植物细胞的增殖与分裂
    • 5.7 植物细胞的组织和组织系统
      • 5.7.1 课程思政教学建议
      • 5.7.2 课件:植物组织1
      • 5.7.3 课件:植物组织2
      • 5.7.4 课件-分生组织
      • 5.7.5 视频:分生组织
      • 5.7.6 课件:保护组织、薄壁组织和机械组织
      • 5.7.7 视频:成熟组织1
      • 5.7.8 课件:输导组织和分泌结构
      • 5.7.9 视频:成熟组织2
    • 5.8 本章测验题
  • 6 第三章 种子植物的营养器官
    • 6.1 教学目标
    • 6.2 自主学习任务单
    • 6.3 本章知识点思维导图
    • 6.4 教学活动
    • 6.5 根
      • 6.5.1 课程思政教学建议
      • 6.5.2 课件:根(总)
      • 6.5.3 视频:根的生理功能和经济利用
      • 6.5.4 视频:根和根系
      • 6.5.5 视频:根尖的结构
      • 6.5.6 视频:双子叶植物根的初生结构
      • 6.5.7 视频:双子叶植物根的次生结构
    • 6.6 茎
      • 6.6.1 课件:茎(总)
      • 6.6.2 课程思政教学建议
      • 6.6.3 视频:茎的形态特征
      • 6.6.4 视频:双子叶植物茎的初生生长和初生结构
      • 6.6.5 视频:双子叶植物茎的次生结构
      • 6.6.6 视频:单子叶植物茎的结构
    • 6.7 叶
      • 6.7.1 课件:叶(总)
      • 6.7.2 本节知识思维导图
      • 6.7.3 课程思政教学建议
      • 6.7.4 视频:叶的组成及形态特点
      • 6.7.5 视频:脉序、复叶、叶序及类型
      • 6.7.6 视频:双子叶植物叶的结构
      • 6.7.7 视频:单子叶植物叶的结构
      • 6.7.8 本节练习题
    • 6.8 营养器官的相互联系及变态
      • 6.8.1 课程思政教学建议
      • 6.8.2 课件:营养器官的相互联系及变态
      • 6.8.3 视频:根的变态
      • 6.8.4 视频:茎和叶的变态
    • 6.9 本章测验题
  • 7 第四章 种子植物的繁殖器官
    • 7.1 教学目标
    • 7.2 自主学习任务单
    • 7.3 本章知识思维导图
    • 7.4 教学活动
    • 7.5 第一节 花
      • 7.5.1 课件:植物的繁殖、花的组成和特点
      • 7.5.2 课程思政教学建议
      • 7.5.3 视频:植物的繁殖
      • 7.5.4 视频:花的组成-花柄、花托和花被
      • 7.5.5 视频:花的组成-雄蕊群
      • 7.5.6 视频:花的组成-雌蕊群
      • 7.5.7 视频:花程式和花图式
      • 7.5.8 视频:花序
    • 7.6 第二节 雄蕊的发育、第三节雌蕊的发育
      • 7.6.1 课程思政教学建议
      • 7.6.2 课件:雄蕊的发育和雌蕊的发育
      • 7.6.3 视频:雄蕊的发育
      • 7.6.4 视频:雌蕊的发育
    • 7.7 第四节 开花、传粉、受精
      • 7.7.1 课程思政教学建议
      • 7.7.2 课件:开花、传粉、受精
      • 7.7.3 视频:植物的开花
      • 7.7.4 视频:植物的传粉
      • 7.7.5 视频:植物的受精
    • 7.8 第五节 种子和果实
      • 7.8.1 课程思政教学建议
      • 7.8.2 课件-种子和果实
      • 7.8.3 视频:种子的结构和类型
      • 7.8.4 视频:种子的休眠、萌发和幼苗的形成
      • 7.8.5 视频:种子是怎么形成的
      • 7.8.6 视频:果实的形成和结构
      • 7.8.7 视频:果实的类型
    • 7.9 本章测验题
  • 8 第五章 藻类植物
    • 8.1 教学目标
    • 8.2 自主学习任务单
    • 8.3 教学活动
    • 8.4 课件:藻类植物(总)
    • 8.5 视频:藻类植物的一般特征
    • 8.6 视频:认识蓝藻门
    • 8.7 视频:绿藻门的特征
    • 8.8 课程思政教学建议
    • 8.9 本章测验题
  • 9 第六章 菌类
    • 9.1 教学目标
    • 9.2 自主学习任务单
    • 9.3 教学活动
    • 9.4 课件:菌类(总)
    • 9.5 课件:真菌门的一般特征
    • 9.6 视频:真菌门的一般特征
    • 9.7 课件:真菌门的主要类群
    • 9.8 视频:真菌门的主要类群
    • 9.9 课程思政教学建议
    • 9.10 本章测验题
  • 10 第七章 地衣
    • 10.1 教学目标
    • 10.2 自主学习任务单
    • 10.3 课件-地衣
    • 10.4 视频-地衣的形态和构造
    • 10.5 课程思政教学建议
    • 10.6 本章测验题
  • 11 第八章 苔藓植物
    • 11.1 教学目标
    • 11.2 自主学习任务单
    • 11.3 课件:苔藓植物(总)
    • 11.4 课件:苔藓植物的一般特征
    • 11.5 视频:苔藓植物的一般特征
    • 11.6 课程思政教学建议
    • 11.7 本章测验题
  • 12 第九章 蕨类植物
    • 12.1 教学目标
    • 12.2 自主学习任务单
    • 12.3 教学活动
    • 12.4 课件:蕨类植物(总)
    • 12.5 课件:蕨类植物的一般特征
    • 12.6 视频:蕨类植物的一般特征
    • 12.7 课程思政教学建议
    • 12.8 本章测验题
  • 13 第十章 植物的系统发育
    • 13.1 教学目标
    • 13.2 教学活动
    • 13.3 自主学习任务单
    • 13.4 课件:植物的系统发育
    • 13.5 课程思政教学建议
  • 14 第十一章 裸子植物
    • 14.1 教学目标
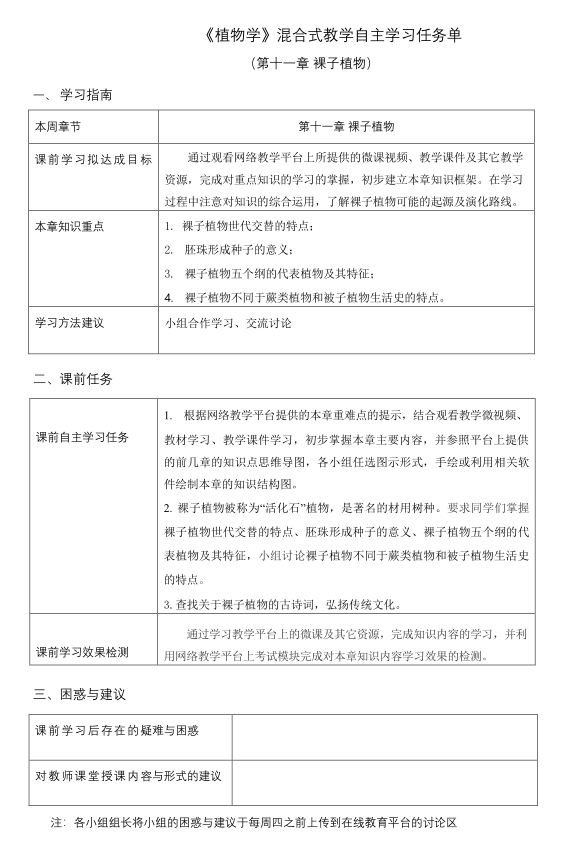
    • 14.2 自主学习任务单
    • 14.3 教学活动
    • 14.4 课件:裸子植物(总)
    • 14.5 课件:裸子植物的一般特征
    • 14.6 视频:裸子植物的一般特征
    • 14.7 课程思政教学建议
    • 14.8 本章测验题
  • 15 被子植物
    • 15.1 教学目标
    • 15.2 自主学习任务单
    • 15.3 教学活动
    • 15.4 课件:被子植物1
      • 15.4.1 视频:被子植物的一般特征
      • 15.4.2 视频:被子植物的分类1
    • 15.5 课件:被子植物2
    • 15.6 视频:被子植物的分类2
    • 15.7 被子植物的起源与系统演化
    • 15.8 课程思政教学建议
    • 15.9 本章测验题
  • 16 知识拓展
    • 16.1 作物驯化与人类生活
自主学习任务单