-
1
-
2

今天要讲的这本书名字叫《天才与算法》,它讲的话题很热门,是人工智能。不过,它要探讨的问题有点特别,是人工智能能够像人一样创造吗?


我们之前在一本讲人工智能的书里见过一张图,说的是人工智能能够代替人类做哪些工作。这张图是一张山形图,最下面是制造业,今天机器已经接管了很多这方面的工作;图的中间是教育、医疗等等偏服务性的行业,这些工作,人工智能也在接手了。你应该也听说过,这两年智能医疗特别热,在有些疾病的诊断上,人工智能甚至能做的比一般医生还要好了。山峰呢,就是绘画、音乐、编剧之类的创造型职业。如今,就连这些山峰的工作人类也可能要守不住了。
为什么这么说呢?我先给你念一首诗。西山上的太阳,青蛙正在远远的浅水,她嫁了人间许多的颜色。诗的作者叫少女小冰,是个人工智能。小冰花了3年的时间,学习了100多位现代诗人写的数万首诗,训练了上万次,终于学会了写诗,2017年,她还出版了一本诗集。
在很多人眼里,人工智能取得类似的成就,是他们向人类发起的终极挑战,不过换一个角度看,这其实也是一个机会。人类创造不是无法可循,只不过背后的机制太复杂,我们还观察不到而已,但借助人工智能,我们可以窥见创造的过程,也就是算法的运作机制。这会让我们对自己的创造力有更深的认识。
作者就从这个问题出发,带我们展望了AI发展的前景。书里写到的,都是AI近几年来在创造领域最新的成果。
这本书的作者马库斯·杜·索托伊是著名的数学家,也是科普作家。他的头衔都很厉害,牛津大学教授,美、英两国双料院士,还获得过大英帝国勋章,和很多数学奖。索托伊不仅很懂数学,也懂艺术。一个懂艺术的数学家,来回答跟AI和创造力有关的问题,再合适不过了。
我读这本书,觉得就像看科幻小说,看到的是一种可能的未来,一个我们和AI相互学习、共同成长的未来。
今天的解读,我会先带你观看这场AI和人类之间的创造力竞赛。
接下来,我想说说程序员是怎么让AI做到能写会画。
最后,我们来说作者更深层的思考,AI能写会画,对我们来说到底意味着什么?
第一部分
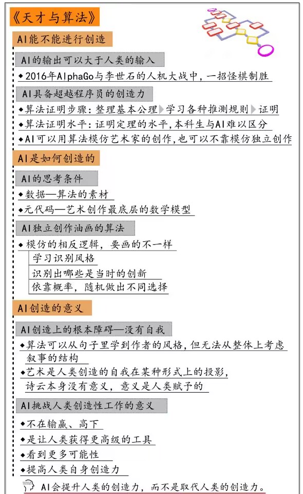
AI能不能创造?把这个问题转换成专业的问法,就是机器输出的成果能不能大于输入?几十年前,科学领域的共识是不能。现在来看,这个答案或许更多地来自一种心理暗示,那时候的人打从心底觉得,AI不可能取代人类。
但是,今天的程序员已经证明:输出可以大于输入。最有力的证明,就是AlphaGo了。在2016年那场围棋的人机大战里,AlphaGo下出了一步棋,让在场的人都非常震惊,因为人类的围棋高手绝对不会那样走。当时就有评论员觉得,AlphaGo出故障了,下了一步臭棋。这场比赛里,跟AlphaGo对弈的是韩国围棋的顶尖高手李世石。他看到这步棋之后,完全不知该怎么应对,坐在那里足足想了12分钟。在走了50步棋之后,李世石发现自己输了,而AlphaGo那招怪棋,正是制胜的关键。
我们知道,这场比赛意义非凡。但是它到底意味着什么呢?简单来说,AlphaGo下出那“反人类”的一手,说明AI的输出可以大于人类的输入了,开创了机器学习的新纪元。
围棋的规则和结果都很明确,AI能学会,甚至学得更好,好像也没什么稀奇。接下来的问题就是,在更有创造性的工作中,AI也可以超过人吗?这个问题,其实是作者提出的一种评估机器是否有智能新的测试,叫做洛夫莱斯测试。
之前的测试方法就是著名的图灵测试,如今,AI已经通过图灵测试了,所以作者就提出了这个新测试,来检验AI是否能够创造。这个测试的规则是:AI需要创作一件新的艺术作品,虽然人类程序员无法解释这个AI算法的工作机理,但整个过程是可复盘的。作者还说,对那些真正有创造力的机器,还需要增加一条:AI要具备超越程序员的创造力。刚才提到的AlphaGo制胜的那一招怪棋,就通过了这一测试,从而证明了AI能够创造。
咱们已经说了,作者索托伊是一位数学家,在他看来,数学家进行推论证明和画家绘画、音乐家作曲一样,也是一种创造性工作。他看到AlphaGo的成就,第一个反应就是,自己会不会失业?
他的担心也不是没有道理。20世纪70年代,波兰人就启动了一个叫Mizar的项目,尝试用计算机来证明数学定理。这个项目启发了AlphaGo的团队DeepMind。他们发现,证明定理和下围棋是相通的。算法证明定理,可以分解成三个步骤:首先是整理出数学的基本公理;第二步是学习各种推理规则。这两步加起来,就相当于AlphaGo学会了围棋的下法。算法学会了这些,就可以自己证明定理了,证明的过程也跟下一盘棋差不多。
那算法证明的水平怎么样呢?有人专门做了一个研究,让博士生、本科生和AI一起证明定理,然后投票,看看大家能不能分出来哪些是人证明的,哪些是AI证明的。从投票结果来看,至少本科生和AI的证明,很难区分。
你可能会说,算法和数学都是基于数字和逻辑,它们的关系太密切了,AI能做证明,听起来也不太难,但是像绘画、作曲这样的艺术创作,AI就很难做到了吧?
我想请你先看看文稿中的这幅肖像画。


《下一位伦勃朗(The Next Rembrandt)》
这幅画是AI完成的。2016年,这幅画在阿姆斯特丹展出,当天,Twitter上就有超过1千万条评论。大部分人都同意,这幅画看起来是一幅17世纪的肖像,而且很像伦勃朗的风格。这个项目其实就叫做“复活伦勃朗”。一位研究伦勃朗的专家鉴定了这幅画,他说画的笔法是伦勃朗在1652年用的,跟一般伦勃朗的肖像不一样。听到专家这么说,算法团队还挺得意的,因为专家也只能在“某一年笔法的特点”这个精度上,才能看出这幅画的破绽。
理论上说,只要数据足够,任何画家的创作都可以用AI来“复活”。而且不只画家,音乐家也一样。有一个音乐学院的博士生开发了一个叫“深度巴赫”的算法,可以写出巴赫的圣咏,圣咏是一种宗教音乐,就算是专业听众,也有将近一半的人分辨不出来,以为AI写的就是巴赫的原作。
当然了,就算AI能模仿伦勃朗、模仿巴赫,也不能说这就是真正意义上的创作。那AI能够不靠模仿,独立创作吗?
答案是可以。2018年,佳士得拍卖行拍卖了一幅肖像画。你可以在文稿里看一下这幅画。画中的主角叫埃德蒙·贝拉米,他穿着清教徒式的黑色衣服,被巨大的阴影包裹着,脸很模糊,给人一种不安定的感觉。整幅画没有焦点,很像抽象派的风格。

《埃德蒙.贝拉米肖像(Portrait of Edmond Belamy)》
这幅画,没有模仿任何人类画家,完全是AI原创的,画中的贝拉米也是AI虚构的。画的右下角还有一个签名,只是写的不是艺术家的名字,而是一个数学方程式。
虽然艺术评论圈对这种AI创作的作品还是保持谨慎的怀疑态度,但是市场已经先走一步,这幅画在佳士得拍卖行,拍卖了43.2万美元。这说明,艺术界不仅在关注这种全新的艺术了,他们也开始接受这种全新的艺术了。
第二部分
说到这里,你会不会有点好奇,AI是怎么做到的呢?说真的,很多艺术家自己都没办法说清楚自己的创作过程是什么样的。神经科学研究也告诉我们,像作曲、绘画这样的创作,往往不是大脑先有一个明确的想法,再命令身体的各个部分执行,而是由我们的潜意识、本能等等其他因素决定。既然人类连自己是怎么创作的都还没搞清楚,又是怎么做到让AI像人类一样创作的呢?
这个问题有点复杂,如果问AI具体是怎么做到的,它的程序员估计也回答不出来。他们让AI来做这些创造性的工作,有一个目的,就是反过来观察AI的思考,进一步了解人工智能。这就需要有两个非常重要的条件,数据和元代码。
机器学习,首先必须得有大量的数据。今天我们正在经历的人工智能革命本质上就是由数据引发的。如今互联网每天创建的数据可达到1EB,大约是2.5亿张DVD光盘存储的数据总量。所有的东西都在数据化,都可以成为算法学习的素材。
除了数据,还有一点也很重要,就是元代码。我们可以把艺术,看作是人类思维的一种编码,元代码就是艺术创作最底层的数学模型。我们一般可能会觉得,艺术和数学是完全不同的两个领域,但是随着对人类认知研究的深入,就发现,原来这两者有很多相通之处。
这就要说到这本书最有特色的地方了。开头说了,作者是个懂艺术的数学家,所以他能从艺术作品中看到普通人看不到的东西。就拿作曲来说吧。对作者来说,音乐和数学的吸引力是相通的,因为数学家和作曲家都会沉迷在模式和结构中,只是作曲家不一定都能感受到这些模型和结构背后是数学。
学习作曲,首先就要学习规则。规则是作曲家工具箱里的关键工具,就相当于算法。作者还开玩笑说,作曲规则明确的巴赫,应该是第一位音乐程序员。
我来给你讲个故事。1747年,普鲁士国王腓特烈大帝邀请巴赫参加一场宫廷音乐会,他给巴赫出了一道作曲题,让巴赫根据这个主题即兴创作。巴赫即兴创作,在当时是很有名的,想也知道,国王给巴赫出的题不会简单。这个主题里的音符之间毫无联系,感觉像是硬塞在一起的,一般人不可能用它来创作。不过,对巴赫来说这根本不是难题,他坐下来,用这个怪异的主题即兴创作了三首乐曲,震惊了全场。巴赫当时创作的乐曲叫赋格曲,它的基础是一种叫卡农的乐曲,完全可以用一个数学公式来表达,我把公式写在文稿中了(X+SX+SSX)。赋格就是更复杂的卡农,你可以理解成在原有的数学公式上增加了更多的变量。
现在你应该理解了,为什么第一部分提到的“深度巴赫”这个算法能够模仿巴赫,因为一首乐曲其实就相当于是一道数学题。
不过,就算AI学会了巴赫解出的这道题,它又是怎么去解其他题目,创作新乐曲的呢?“深度巴赫”的创作,很像是玩拼图。你可以把巴赫的一首乐曲想象成一幅完整的拼图,其中一块就是一个音群。如果拿走其中一块,我可以根据周围的拼图,猜测这块拼图什么样,也就是根据之前学到的巴赫算法,猜测巴赫会怎么写这个音群。你想想,如果像这样一块块把拼图都拿出来重写,最后整个曲子是不是就变成了一支新曲子,而且这首新曲子跟原来的曲子又不会差的太远。
这就是AI作曲的方法,因为程序员找到了音乐的数学表达。不光音乐能用数学来表达,绘画也一样可以。作者在书里提到,因为一个偶然的机会,参观了当代艺术家里希特的一场展览,展出的系列作品叫《4900种色彩》。你可以在文稿中看到其中最有代表性的一幅作品。它由4900个色块组成,很像一堆像素点。

《4900种色彩》第七版
作者在展览上一直盯着这幅画看,看着看着,他就发现,里希特是在用编码的方式创作。请你想象一下,画家拿着有一袋子色块,他面前的画布上有4900个格子,完成作品,就是用色块填满这些格子,画家选择用哪个颜色来填格子,其实不受画家控制,更符合随机性原则,画家做的只是设计了这个规则。作者把自己的发现推演成公式,告诉了里希特。这位画家给他回信说,想把作者的观点跟自己的作品一起出版。画家还说,不知道未来还会有多少数学公式会从他的作品里冒出来。你看,虽然画家自己不知道,但是他们的创作中,其实也蕴含着数学模型。
那第一部分最后说到的,那幅完全由AI自己创作的有点模糊的肖像画呢,它可没有东西可以模仿啊?是的,这个算法用的是一套相反的逻辑,它不是要画得跟之前的画家一样,而是要画得不一样。AI首先学习了WikiArt上1千多位画家的8万幅作品,通过学习它就懂得了如何识别风格;接下来,它要把风格对应到时间,识别出哪些作品在当时是创新。这前两步加起来,跟奈飞推荐电影的算法差不多。最后,AI要依靠概率,推算用什么样的方法能做到在今天是创新的。这背后,也是一个数学模型,简单来说,就是随机做出跟过去不同的选择。
说到这里,你应该发现了,AI和人类的这场创造力大赛,至少有一个很有用的价值,就是倒逼我们找到自身创造力的底层逻辑。书里还讲到了一个很好玩的例子,IBM团队开发了一个AI,目的很奇葩,它想在美国的一个常识问答节目里战胜人类。一般的常识问答,对AI来说肯定不是什么难事,但是这个节目不太一样,它的难点不在找到答案,而在于理解题目。里面的问题常常利用双关语、文字游戏、转移注意力等方法来迷惑参与者,就算人有时候也很难理解问题本身的意思。
AI在回答问题的时候,把解题的过程分成了4步,第一步分析问题,确定答案范围;第二步选出200个可能的答案;第三步评价答案的可信度;第四,当答案的可信度大于一个预设的值,AI就会给出建议答案。这样参与答题,AI完胜了这个问答节目里最厉害的高手。有意思的是,这个人知道了算法怎么答题以后,特别惊讶,他说算法答题的方法,听起来跟他差不多。只是对他来说,这些步骤都只是一瞬间的反应,他之前没有想过他的大脑其实做了这些事情。
AI在创造力上挑战人类,也是在帮助我们进一步理解自己的心智。这样看的话,那些AI目前还做不到的事情,或许不是AI做不到,而是因为人类还不够了解自己。
第三部分
从下围棋到做数学证明,从做证明到模仿人类写曲、绘画,再到独立创作油画,短短几年的时间,AI在创造领域已经取得了了不起的成就。在这场竞赛中,AI赢的比赛越来越多,可以说已经通过了作者提出的洛夫莱斯测试。听到这个结果,你会不会觉得有点恐慌?
在聊这个问题之前,我想先给你讲个故事。《三体》的作者刘慈欣,写过一个短篇叫《诗云》。故事里说,一个来自外太空的高级文明征服了地球,偶然发现地球上有唐诗。这个高级文明里的一个外星人突发奇想,想证明技术比艺术更厉害,他决定写出比李白的诗更厉害的诗。他先是学李白穿唐代的衣服、喝酒、看风景,但是都没用。最后,他想出了一个终极方案——穷举法,把所有汉字排列组合,理论上就可以得到“所有的诗”,包括好的诗、烂的诗、过去曾经出现的诗、未来可能出现的诗,这就是诗云。由于计算量太庞大,于是外星人摧毁了太阳系,拿太阳系所有物质来存储和运算诗云。刘慈欣笔下的诗云,很美,我来给你读一下:它(诗云)很像地球大气中的积雨云,变幻出各种宏伟的让人浮想联翩的形体,这些巨大的形体高高地升出诗云的旋转平面,发出幽幽的银光,仿佛是一个超级意识没完没了的梦境。
那个创造了诗云的外星人看到自己的成果,却非常悲伤。他创造了所有的诗,当然也包括那些超过李白的诗,但是他却得不到它们,因为他没有办法把它们检索出来。他说:自己看到了技术在艺术上的极限。
作者看到DeepMind团队用AI做出的数学证明的时候,跟这个外星人的感觉差不多。作者说,自己当时一点都不兴奋,只是觉得很虚无。那个数据库里有5万多条证明,但是,证明出来的命题实质是什么,有没有意思,是否能跟其他数学家分享,AI一点都不关心,它只是把对命题的证明,收录到数据库里,没有经过任何筛选。这个数据库,就像是诗云。
用穷举法找到各种可能性,都能算是创造吗?前面的例子,还是有点抽象,我来讲讲另一个人类和AI的创造力竞赛,写作。你可能也听说过,如今AI已经能写新闻了,尤其是那些基于数据分析的文章。这些算法解放了记者,让他们可以去撰写更重要的新闻。那么AI能写小说吗?
请你来听听下面这段故事:魔法——哈利一直认为这是一种很好的东西。哈利穿过地面朝城堡走去时,皮料一般密布的雨帘猛烈地鞭打着他的鬼魂。罗恩站在那里,发疯似的跳着踢踏舞。他看到哈利,立刻开始吃赫敏的家人。罗恩的罗恩衫就像他自己一样糟糕。
这是AI写的《哈利·波特》续集。它听起来有点像罗琳写的,而且你应该不会否认它很有个性,但是这样的小说有意义吗?作者说,目前来看,算法只能从句子里学到作者的风格,但是没办法从整体上考虑叙事的结构。因此,小说家,大概短时间内还不会失业。
有了AI,创新变得越来越容易。没准有一天,我们某个算法里输入点什么,就能瞬间得到一幅画、一首曲子、一首诗。比如莫扎特的一套华尔兹舞曲,它的算法很像一个游戏,用一组骰子来谱成乐曲,所以也叫做“骰子音乐”。作者算了一下,如果把这个规则变成算法,可以生成4600万亿首曲子,一首一首听,需要听两亿年。问题是,这些作品都有价值吗?至少现在,AI自己还判断不了。
问题到这一步,我们就不得不去反思,是什么赋予了事物价值?是价格,还是别人的认可?价值是相对的,你的孩子画的画,你觉得是无价之宝,在别人眼里,可能一文不值。
《诗云》那部小说的结尾是这么写的:那个外星人对一个人类说,临走之前,我送你一个礼物,这是我用你的名字在诗云中检索出来的、所有的诗,它们讲了你一生的故事。
我很喜欢这个结尾。意义是人赋予的。诗云本身没有意义,意义取决于我们。艺术,不管是音乐、绘画,还是诗歌,可以说是自我的副产品,是我们创造的“自我”在某一种形式上的投影。所以没有“自我”,是AI在创造上的根本障碍。
那我们前面说的这场创造力竞赛还有什么意义呢?
DeepMind的创始人哈萨比斯是这么说的:AlphaGo赢了,我们成功地让它降落在了月球表面。这句话是个比喻,你想想,人类登月这个行为本身,其实也没有增进我们对宇宙的理解,但是,能做到登月,意味着我们在很多技术上实现了重大的突破。是这些突破,把我们带到今天。同样的,人工智能一项项挑战人类创造性工作,意义也不在输赢、高下,而是让我们获得了一种更高级的工具。这个工具,能让我们看到更多的可能性,提高我们自身的创造力。
还是说AlphaGo,在它出现之前,围棋已经有一套成规,学好这些,棋手就能登上人类在围棋上的顶峰。但是这些高手登顶之后,他们会发现,周围全是迷雾,只能看到脚下这座山。AlphaGo反人类的那一招,相当于为他们拨开了迷雾,让他们看到了远处还有其他的山峰,给了他们新的目标。事实上,和AlphaGo下过棋的棋手,都觉得自己的技术提高了。之前在围棋界,也有人类做到类似的事情,就是吴清源,但那可是百年难得一见的大师。有了AlphaGo,这个节奏,明显要加快了。
我们不应该把AI看作竞争对手,它更像望远镜,可以帮我们看到比以往更深、更远、更广的领域。所以,作者的结论是:AI会提升人类的创造力,而不是取代人类的创造力。
结论
《天才与算法》这本书就讲到这里。这本书讲到了AI在创造上惊人的成就,看到这些成就,作者一开始也有点担心,但是,思考之后,他觉得,至少目前来看,我们不用把AI看作竞争对手,AI的成就,真正的价值,是帮助我们理解自身的创造力,提高自身的创造力。
首先,人类的创造是有规律可循的,这些规律,有很多都可以总结成数学模型,变成算法。第二,理论上说,算法能够穷尽所有的可能性,给我们带来无限的新东西,但是,“新”并不等于创造。故事可能无限丰富,但是大部分故事都没意思,甚至没意义。第三,即便如此,AI创造的新事物也是有价值的,因为它会让我们更早看到更多的可能性,成为我们提升创造力的工具。
说到最后,你会不会还是有点好奇,未来,AI能不能真的像人一样创作呢?作者说,前提是AI具有像人一样意识。现在来看,这还不太可能。不过,科学家已经发现,用故事来训练算法,会让机器更理解我们。没准,听故事,就是让AI产生意识的前提。

