系统流程图
上一节
下一节
一、系统流程图概念
1、系统流程图是概括地描绘物理系统的传统工具。
2、它用图形符号以黑盒子形式描绘组成系统的每个部件(程序,文档,数据库,人工过程等)。
3、它表达的是数据在系统各部件之间流动的情况,而不是对数据进行加工处理的控制过程。
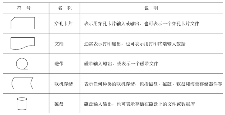
二、符号
基本符号:5个,以概括的方式抽象地描绘一个实际系统。

系统符号:11个,更具体的描绘物理系统。

![NDT`[[S8TTKW]FXK1{{XOWS.png](https://p.ananas.chaoxing.com/star3/origin/4c865f2b73a3a33881bcbbf3206bf8a4.png)
三、如何画系统流程图
某装配厂有一座存放零件的仓库,仓库中现有的各种零件的数量以及每种零件的库存量临界值等数据记录在库存清单主文件上。当仓库零件数量发生变化时,应该及时修改库存清单主文件。如果哪种零件的库存量少于它的库存临界值,则应该报告给采购部门以便定货,规定每天向采购部门送一次定货报告。
该装配厂使用一台小型计算机,处理更新库存清单主文件和产生定货报告。零件库存量的每一次变化称为一个事务,由放在仓库中CRT终端输入到计算机中;系统中的库存清单程序对事务进行处理,更新存储在磁盘上的库存清单主文件,并且把必要的订货信息写在磁带上。最后,每天由报告生成程序读一次磁带,并且打印出订货报告。
分析
部件:包括程序、文档、数据库、人工过程等
程序:更新库存清单程序、产生定货报告程序
文档:定货报告
数据:磁盘上的库存清单主文件、磁带上的定货信息、CRT终端输入事务
人工过程:无
流程图:

四、分层
首先用一张高层次的系统流程图描绘系统总体概貌,表明系统的关键功能;然后分别把每个关键功能扩展到适当的详细程度,画在单独的一页纸上。
以上述的例子为例:
第一层:描绘系统关键功能(仅用基本符号)
![]KM%UHM9RLQZZ96(B$6NS$S.png](https://p.ananas.chaoxing.com/star3/origin/0ee87f8b88dbb85d9ab31e12ca7abe03.png)
第二层:扩展系统关键功能
![_0BVI3ON]Q10)TCLG](M1PB.png](https://p.ananas.chaoxing.com/star3/origin/6f81eee29ba6d41b602a3908059bdad2.png)
第三层:合成后的系统流程图


