数据可视化技术
姜进
目录
暂无搜索结果
1 学习指南
1.1 课程介绍
1.2 课程标准
1.3 教学日历
1.4 考核方案
1.5 教师团队
1.6 课程教学效果
2 新建课程目录
3 项目一 自动售货机数据可视化分析【Matplotlib】
3.1 思政育人
3.2 项目介绍
3.3 项目分析
3.4 项目实施
3.4.1 【任务1】使用折线图展示本周的商品毛利率
3.4.2 【任务2】使用柱状图展示销售量排行榜
3.4.3 【任务3】使用组合图展示销售金额和环比值
3.4.4 【任务4】使用堆积条形图展示各区域每天销售额
3.4.5 【任务5】使用环形图展示用户复购率
3.4.6 【任务6】使用子图展示商品库存和存销比
3.4.7 项目分析报告
3.5 单元测试
3.6 答疑讨论
4 项目二 学生消费行为可视化分析【Matplotlib】
4.1 思政育人
4.2 项目介绍
4.3 项目分析
4.4 项目实施
4.4.1 【任务1】使用直方图展示学生每餐平均消费金额
4.4.2 【任务2】使用散点图展示每天平均消费金额和次数
4.4.3 【任务3】使用饼图展示各食堂消费金额和就餐人次
4.4.4 【任务4】使用热力图展示4月各食堂每日营业额
4.4.5 【任务5】使用折线图展示各食堂工作日和周末就餐情况
4.4.6 【任务6】使用矩形树图展示学生早中晚就餐地点情况
4.4.7 项目分析报告
4.5 单元测试
5 项目三 岗位招聘数据可视化分析【echarts】
5.1 项目介绍
5.2 项目分析
5.3 项目实施
5.3.1 【任务1】安装与使用Echarts
5.3.2 【任务2】使用条形图展示各城市岗位数量
5.3.3 【任务3】使用饼图展示岗位招聘要求
5.3.4 【任务4】使用折线图展示学历与薪资的关系
5.3.5 【任务5】使用堆积条形图展示各城市不同岗位的薪资待遇
5.3.6 【任务6】使用词云图展示岗位技能要求
5.3.7 项目分析报告
5.4 单元测试
6 项目四 企业销售数据可视化分析【echarts】
6.1 项目介绍
6.2 项目分析
6.3 项目实施
6.3.1 【任务1】使用柱状图和折线图展示销售趋势
6.3.2 【任务2】使用热力图展示各月产品销量
6.3.3 【任务3】使用桑基图展示各类商品目标客户群
6.3.4 【任务4】使用雷达图展示商品品类综合评价
6.3.5 【任务5】使用矩形树图展示各区域销售情况
6.3.6 【任务6】使用地图展示各个省份的销售情况
6.3.7 可视化分析报告
6.4 讨论与答疑
6.5 单元测试
7 项目五 人工坐席接听数据可视化分析【pyecharts】
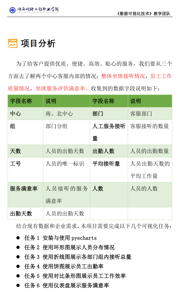
7.1 项目介绍
7.2 项目分析
7.3 项目实施
7.3.1 【任务1】安装与使用pyecharts
7.3.2 【任务2】使用环形图展示人员分布情况
7.3.3 【任务3】使用折线图展示各部门组内接听总量
7.3.4 【任务4】使用饼图展示员工出勤率
7.3.5 【任务5】使用对比条形图展示员工工作效率
7.3.6 【任务6】使用仪表盘展示服务满意率
7.3.7 可视化报告
7.4 讨论与答疑
7.5 单元测试
8 项目六 疫情数据可视化【pyecharts】
8.1 思政育人
8.2 项目介绍
8.3 项目分析
8.4 项目实施
8.4.1 【任务1】使用基本图展示中国疫情状况
8.4.2 【任务2】 使用折线图展示五常国新增确诊趋势
8.4.3 【任务3】 使用动图展示每天新增确诊数TOP10国家
8.4.4 【任务4】 使用环形图展示七大洲疫情状况
8.4.5 【任务5】 使用动态地图展示全球每个月新增人数
8.5 综合项目
8.6 单元测试
9 【拓展】Tableau可视化
9.1 基本可视化图形
9.1.1 绘制第一个图表
9.1.2 Tableau基础概念
9.1.3 用条形图展示销售情况
9.1.4 用饼图展示销售情况
9.1.5 用折线图展示销售情况
项目分析
上一节
下一节
选择班级
确定
取消
图片预览