目录

  • 1 课程资料
    • 1.1 课程标准
    • 1.2 考核方案
    • 1.3 教案
      • 1.3.1 1.1《新媒体创意设计》工单1教案
      • 1.3.2 1.2《新媒体创意设计》工单2教案
      • 1.3.3 2.1《新媒体创意设计》工单1教案
      • 1.3.4 2.2 《新媒体创意设计》工单2教案
      • 1.3.5 2.3 《新媒体创意设计》工单3教案
      • 1.3.6 2.4 《新媒体创意设计》工单4教案
      • 1.3.7 2.5 《新媒体创意设计》工单5教案
      • 1.3.8 2.6《新媒体创意设计》工单6教案
      • 1.3.9 2.7 《新媒体创意设计》工单7教案
      • 1.3.10 3.1 《新媒体创意设计》工单1教案
    • 1.4 课程导入
    • 1.5 项目介绍
      • 1.5.1 《“一拙”文创茶社推广H5制作》项目介绍
      • 1.5.2 《成都国际家庭教育高峰论坛邀请函》项目介绍
      • 1.5.3 《崃耍醉年味》推广H5项目介绍
  • 2 项目一:“一拙”文创茶社推广H5视觉设计
    • 2.1 项目准备及设计构思
      • 2.1.1 H5制作账号注册及素材收集
      • 2.1.2 项目内容框架制作
    • 2.2 H5创意视觉设计
      • 2.2.1 首屏主画面设计
      • 2.2.2 品牌展示页设计
      • 2.2.3 产品展示页设计
      • 2.2.4 区位图及邀请页设计
      • 2.2.5 H5平台界面及设计图上传
      • 2.2.6 动效及音效设计
      • 2.2.7 互动设计及数据分析
    • 2.3 项目交付验收答辩
      • 2.3.1 项目验收答辩
  • 3 项目二:成都国际家庭教育高峰论坛邀请函创意设计
    • 3.1 工单1素材收集及内容框架搭建
    • 3.2 工单2主画面调性风格设计
    • 3.3 工单3内页图文排版设计
    • 3.4 工单4动效、音效及互动设计
    • 3.5 工单5项目答辩
  • 4 项目三:崃耍最年味H5创意设计
    • 4.1 《崃耍醉年味》推广H5项目介绍
    • 4.2 《崃耍醉年味》推广H5项目实施说明及计划
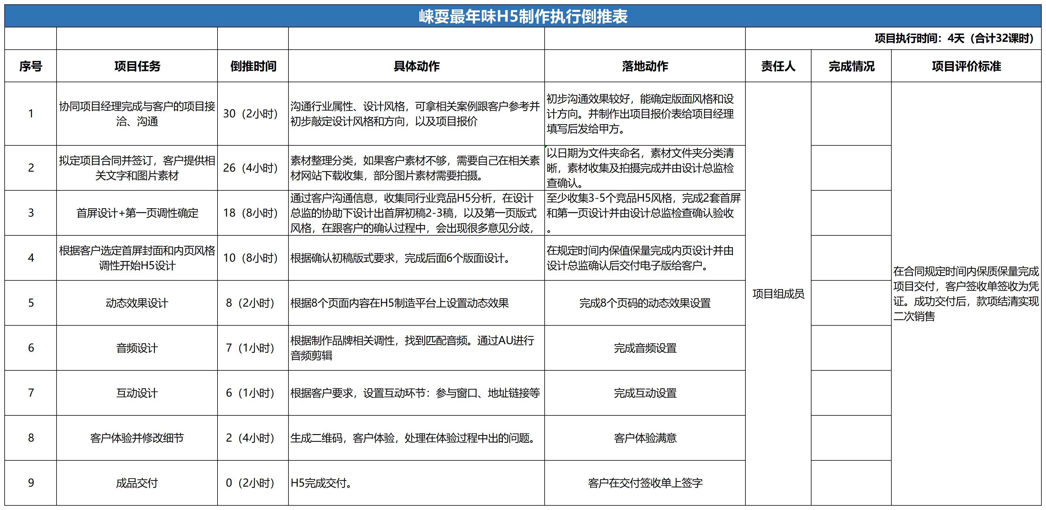
    • 4.3 崃耍最年味H5制作倒推表
  • 5 延展项目
    • 5.1 永恒的东坡-天府大讲堂
崃耍最年味H5制作倒推表