目录

  • 1 项目一 入职入门
    • 1.1 任务一 酒店前厅地位与任务
    • 1.2 任务二 前厅组织结构
    • 1.3 任务三 前厅部服务人员的素质
    • 1.4 任务四 前厅环境设计
  • 2 项目二 预订服务
    • 2.1 任务一 预定渠道、方式与种类
    • 2.2 任务二 订房服务程序
    • 2.3 任务三 预定变更与取消
    • 2.4 任务四 超额订房服务程序
    • 2.5 任务五 确认、取消、更改预订服务程序
  • 3 项目三 礼宾服务
    • 3.1 任务一 礼宾介绍及岗位职责
    • 3.2 任务二 店门迎送服务
    • 3.3 任务三 散客行李服务
    • 3.4 任务四 团队行李服务程序
    • 3.5 任务五 金钥匙服务
    • 3.6 任务六 服务设计与服务标准
  • 4 项目四 前台服务
    • 4.1 任务一 前厅接待业务知识
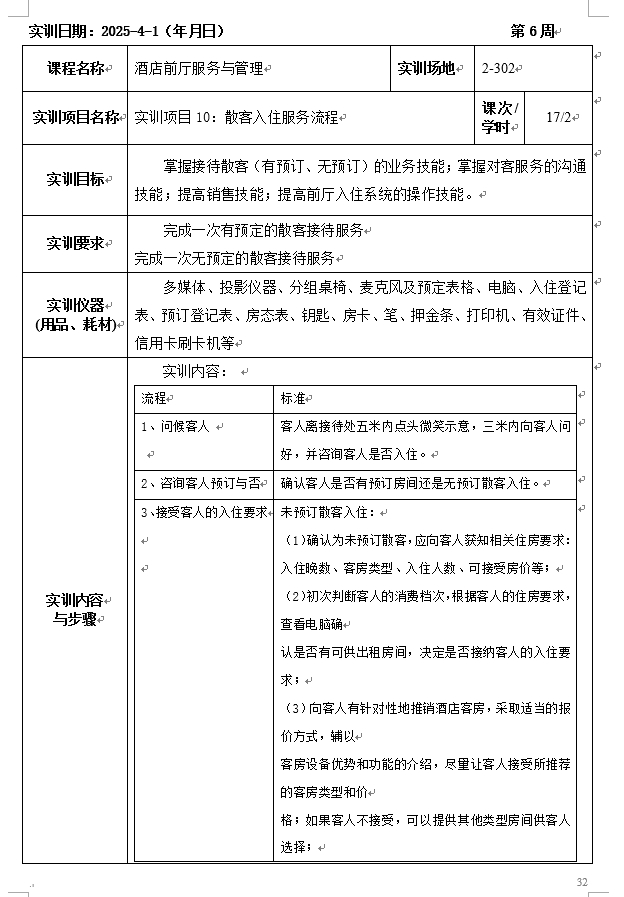
    • 4.2 任务二 散客入住服务流程
    • 4.3 任务三 团队入住服务流程
    • 4.4 任务四 VIP入住服务流程
    • 4.5 任务五 OTA客人入住服务流程
    • 4.6 任务六 客房分配服务程序
    • 4.7 任务八 换房服务流程
    • 4.8 任务九 续住服务流程
    • 4.9 任务十 延迟退房程序
    • 4.10 任务十一 客房升级入住服务程序
    • 4.11 任务十二 房态差异的操作
  • 5 项目五 客账管理服务
    • 5.1 任务一 客账管理
    • 5.2 任务二  POS机的操作
    • 5.3 任务三  结账服务程序
    • 5.4 任务四  发票开具、交接、领用流程
    • 5.5 任务五  外币兑换服务流程
    • 5.6 任务六 夜审工作流程
  • 6 项目六 前厅其他业务管理
    • 6.1 任务一 问询服务程序
    • 6.2 任务二 总机服务程序
    • 6.3 任务三 商务中心程序
    • 6.4 任务四 其他服务
  • 7 项目七  前厅销售管理
    • 7.1 任务一 宾客关系管理简介
    • 7.2 任务二 大堂副理交接班工作
    • 7.3 任务三 为住店客人过生日
    • 7.4 任务四 危机事件处理
    • 7.5 任务五 酒店会员管理
    • 7.6 任务六 带客参观流程
  • 8 项目八  前厅质量管理
    • 8.1 任务一 前厅服务质量控制
    • 8.2 任务二 处理宾客投诉
    • 8.3 任务三 前厅与各部门协调沟通
  • 9 项目九 前厅人力资源管理
    • 9.1 任务一  员工招聘
    • 9.2 任务二 员工培训
    • 9.3 任务三 员工激励
    • 9.4 任务四  员工绩效考核
  • 10 1+X前厅运营管理(中级)考试
    • 10.1 1+X前厅运营管理(中级)理论题
    • 10.2 1+X前厅运营管理(中级)实操考试
  • 11 世界技能大赛酒店接待赛项训练模块
    • 11.1 世赛酒店接待赛项技术标准
    • 11.2 世赛酒店接待赛项竞赛视频
    • 11.3 世赛酒店接待赛项获奖荣誉
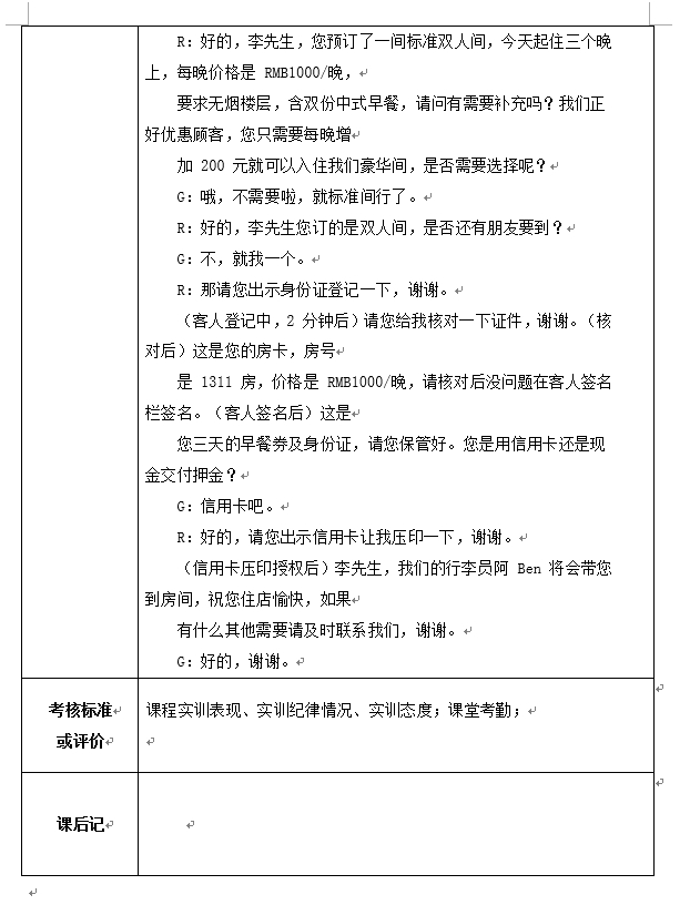
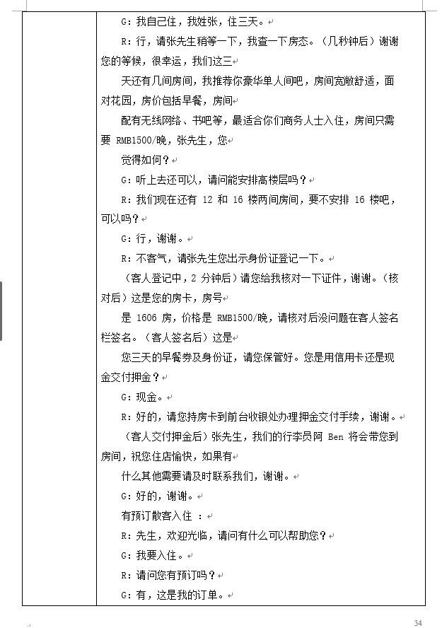
任务二 散客入住服务流程
  • 1 教案
  • 2 课件
  • 3 授课视频1
  • 4 授课视频2
  • 5 小测试
  • 6 散客入住服务
  • 7 散客入住亮