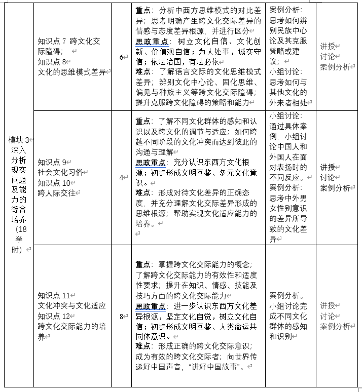
模块进度表与内容安排
-
1 教学重难点
-
2 教学方法与手段
上一节
下一节
第三模块教学重难点及学时安排: 


