
王新了解到直播间内工作人员的配合很重要。客服是直播幕后工作的重要人员,他们直接接触顾客,解答顾客疑问,传递产品的发货、退换货等重要信息,可见,客服需要具备很强的专业性知识。工作室老师让王新去体验一下客服工作,学习客服人员应如何配合直播间的销售工作。王新为自己制订了学习单(见表 6 - 7),用以梳理客服岗位职责等相关知识。

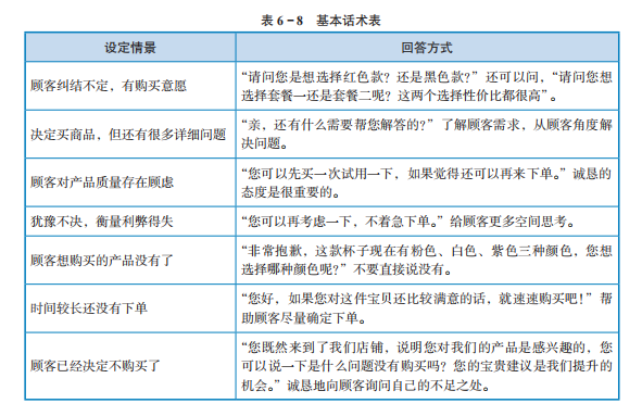
通过学习客服工作方面的知识,王新已基本掌握了客服的工作方法,他决定实际运用一下客服销售话术,提高实战能力(见表 6 - 8)

任务描述:请根据所给情境列出你学到的沟通话术(见表 6 - 9):

续表

任务评价(见表 6 - 10):


客服的工作对整场直播起着重要的作用,直播客户服务主要包括解答直播间内观众对产品的咨询、处理订单等服务,还包括物流及售后追踪,售后退换货处理等服务。

无论是传统网络销售还是直播销售,客服都是销售的强大后盾,也是与顾客沟通的重要桥梁,尤其是在直播销售环境中,其作用更是不可或缺。具体而言,其工作职责如下:
(1)熟悉直播商品的信息,能够洞悉买家需求,掌握一定的沟通策略,能够向买家准确描述商品的卖点与优势,注意口径要与主播一致,配合主播的讲解。
(2)能够热情、耐心、高效、准确地回答买家提出的与产品有关的问题,具有良好的心理素质,语气要热情,要换位思考,不能拒绝回答买家提出的问题,树立服务周到、值得信赖、专业贴心的客服形象。
(3)如果不能解决买家提出的问题,应及时与同事沟通寻求帮助,并向上级反馈。
(4)商品备注要及时、准确,主动与买家核对购买信息,确保购买信息的准确性,如有问题要及时跟同事沟通,承上启下,做好配合工作。
(5)在买家需要推荐商品时,要根据买家需求耐心地为其推荐商品,并附上链接以方便买家点击查看。如果买家咨询优惠活动,也要为买家热情地推荐所有的优惠政策,以供买家选择。
(6)要注意语言表达尽量使用专业话术,语言具有亲和力,让买家觉得贴心、舒适。

客服是一个发挥着承上启下作用的岗位,既需要与主播配合,与运营沟通,也需要与物流对接,所以客服涉及的工作内容比较多,这需要客服人员具有较强的业务能力与综合素质。
(1)熟悉产品。客服需要全面了解直播所销售产品和店铺内的其他产品,掌握其特性、材质、型号、功能、使用方法、注意事项等。
(2)接待客户。配合主播完成每场直播活动,处理售后问题,客户提出的问题要及时反馈。
(3)了解库存。店铺中显示的库存可能与实际库存存在差异,客服必须及时了解实际库存情况,并将相关情况及时反馈给主播和中控,防止出现客户下单后无法正常发货的情况。
(4)向买家核对订单。大部分情况下买家下单的信息都是正确的,最容易出现的错误就是地址的错误,所以客服要及时与买家确认购买信息,如需修改应及时帮助更改,这样可以大大减少物流压力。与买家核对订单时,可以告知买家商家使用的快递公司,如果客户需要加急或者对所使用的快递公司存在意见,可协商更换。
(5)修改订单备注。有时因为买家临时改变想法或是有什么特殊要求,可能会导致订单信息发生变化,特别是定制类商品,要与买家沟通确认备注信息,并录入订单中,以减少顾客的退货率。
(6)发货通知。订单发货后,可以向买家发送信息告知已发货,提醒买家可以随时查看物流进度并且注意收货,这些细节可以提高买家对商家的好感。有的顾客下单后没有及时付款,客服可以在适当的时间提醒买家及时付款。
(7)引导买家评价。交易完成后,客服可以通过赠送代金券或者是积分及返现的方式让买家关注店铺,分享购物体验,对商品给予积极评价。
(8)售后处理。当买家反馈商品问题时,要仔细询问问题细节,取证拍照,然后给出解决方案。如遇到买家差评,要注意沟通语气,不要一味地要求删除差评,而是应该真诚地向顾客表示歉意,并提出满意的解决方案,最后要将问题整理存档,反馈给厂家,避免此类问题再次发生。
(9)学习使用工具。利用软件可以提高工作效率,特别是在直播活动过程中流量比较大的情况下,客服压力也会增加,此时使用智能系统就可以提高信息的回复率。

(一)开头语及问候语
客服应勤用礼貌用语,多对客户使用“您好”“请”“对不起”“谢谢”“再见”等礼貌用语,在沟通过程中让客户感受到自己的礼貌。
(二)沟通内容
客户成功下单后需要及时与客户核对订单信息,确认收货地点、姓名、电话等,还可以向客户做开箱验货、产品的使用方法等温馨提醒,让客户感受到客服的关心。售后客服需要全面地了解产品,客户咨询产品的专业问题时,能有条理地解释产品的使用方法。如果是产生退换货情况,客服需要耐心地向客户提出解决方案,不能长时间不回信息,要尽量满足客户的需求,从客户的角度出发解决问题。
(三)抱怨与投诉
客户的抱怨或者是投诉都意味着客户对产品不满意,此时,客服不应着急撇清关系、推脱责任。首先客服人员应该安抚客户的情绪,承诺会好好地了解事情的经过,让客户不要生气,倾听客户的抱怨,然后抓紧时间解决问题。
(四)建议与表扬
客服需要积极接受客户提出的批评与建议,吸收客户的建议,提升自己的服务质量;谦虚回应客户的表扬。