目录

  • 1 第1讲
    • 1.1 什么是计算
    • 1.2 问题求解背后的计算思维
  • 2 第2讲
    • 2.1 图灵与图灵机
    • 2.2 符号化与基本信息表达
  • 3 第3讲
    • 3.1 基本逻辑运算
    • 3.2 符号化-计算化-自动化
  • 4 第4讲
    • 4.1 计算机语言与程序
    • 4.2 程序构造:控制结构
  • 5 第5讲
    • 5.1 程序构造:函数
    • 5.2 程序构造:递归与迭代
  • 6 第6讲
    • 6.1 机器指令与机器程序执行过程
    • 6.2 计算机系统思维
  • 7 第7讲
    • 7.1 计算机软件系统组成
    • 7.2 操作系统
  • 8 第8讲
    • 8.1 问题求解过程与框架
  • 9 第9讲
    • 9.1 算法与算法思维
    • 9.2 可求解与难求解问题
  • 10 第10讲
    • 10.1 问题求解案例解析
  • 11 第11讲
    • 11.1 计算机组网与网络思维
    • 11.2 因特网与TCP/IP
  • 12 第12讲
    • 12.1 信息网络与互联网+
  • 13 第13讲
    • 13.1 硬件定义与软件定义
    • 13.2 软件定义的途径
    • 13.3 软件服务思维
  • 14 第14讲
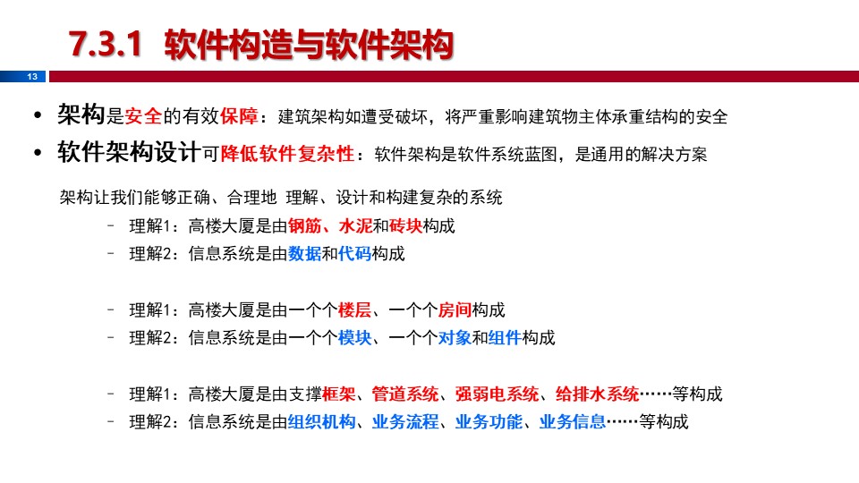
    • 14.1 软件构造与软件架构
    • 14.2 典型软件架构设计
  • 15 第15讲
    • 15.1 软件演化
    • 15.2 软件生态
  • 16 第16讲
    • 16.1 学科划分与课程体系
    • 16.2 前沿研究方向
软件构造与软件架构