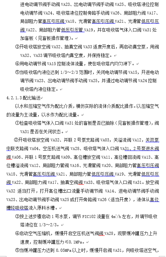
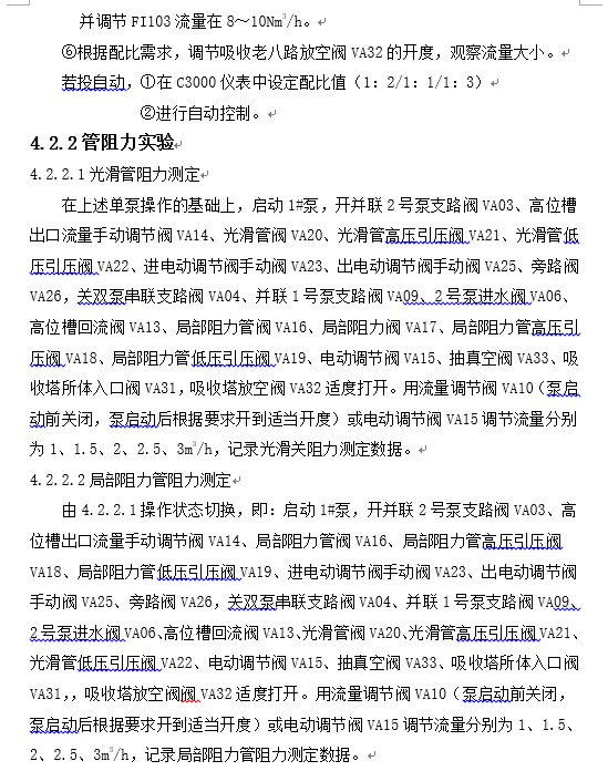
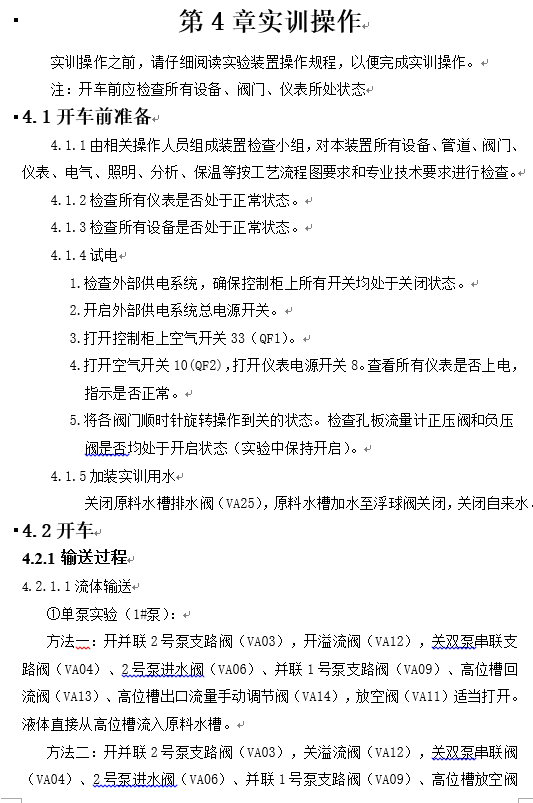
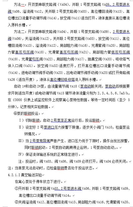
化工单元操作

王丹菊

目录

  • 1 项目一   绪论
    • 1.1 课程学习内容、任务及具体要求
  • 2 项目二  流体输送
    • 2.1 任务一 流体静力学方程及应用
    • 2.2 任务二 伯努利方程及应用
    • 2.3 任务三 流体流动形态
    • 2.4 任务四  流体阻力
    • 2.5 任务五 流量的测量与调节
    • 2.6 任务六 化工管路
  • 3 项目三 流体输送设备
    • 3.1 任务一 离心泵的结构
    • 3.2 任务二 离心泵的工作原理
    • 3.3 任务三 离心泵的性能参数和特性曲线
    • 3.4 任务四 离心泵的安装
    • 3.5 任务五 离心泵的操作
    • 3.6 任务六 离心泵的类型及选用
    • 3.7 任务七 其他类型泵
  • 4 项目四 传热
    • 4.1 任务一  传热的基本方式
    • 4.2 任务二 热传导
    • 4.3 任务三 热对流
    • 4.4 任务四 传热过程计算
    • 4.5 任务五 传热速率影响因素分析
    • 4.6 任务六 换热器开停车操作
    • 4.7 任务七 换热器类型
  • 5 项目五 蒸馏
    • 5.1 任务一 双组份理想溶液的气液相平衡关系
    • 5.2 任务二 精馏原理
    • 5.3 任务三  理论板的概念及恒摩尔流假定
    • 5.4 任务四  精馏物料衡算和操作
    • 5.5 任务五  理论塔板数的求法
    • 5.6 任务六 回流比的影响与选择
    • 5.7 任务七 影响精馏操作的主要因素
    • 5.8 任务八  精馏塔的结构及应用
  • 6 项目六 吸收
    • 6.1 任务一  吸收操作概述
    • 6.2 任务二  吸收塔的结构及应用
    • 6.3 任务三 吸收相组成表示
    • 6.4 任务四 吸收气液相平衡关系
    • 6.5 任务五 吸收理论
    • 6.6 任务六 相平衡在吸收过程中的应用
    • 6.7 任务七 吸收机理
    • 6.8 任务八 吸收阻力的控制
    • 6.9 任务九 吸收塔计算
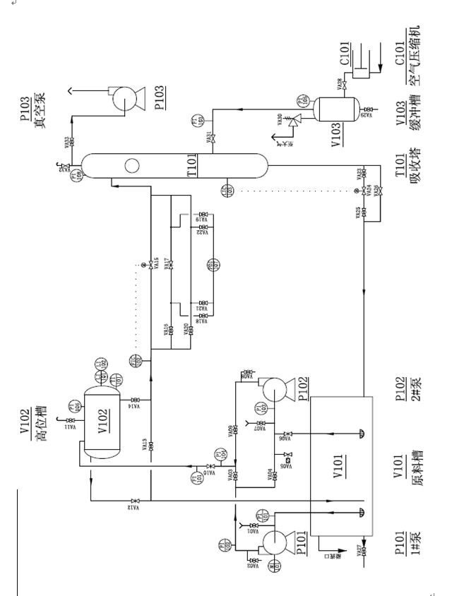
任务五 离心泵的操作
  • 1 课件及微视频
  • 2 章节测验
  • 3 资料及教案