-
1 学一学
-
2 练一练
-
3 想一想


数据可视化并不是简单的将数据变换为图表,而是以数据为视角来看待这个世界。在这个“人人都是数据分析师”的时代,人人几乎都在参与数据的采集、加工与消费。数据可视化作为连接“加工——消费”的重要一环,其质量至关重要,让我们一起走近数据可视化。本任务将逐步帮助大家了解各种可视化方法和可视化工具。

一、理解视觉编码
1.观察数据
请观察下面这张数据图片,请立刻计算出图中有多少个“X”?如图1所示:

图1 无编码视觉图
再观察下面这张数据图片,请立刻计算出图中有多少个“X”?如图2所示:

图2 有编码视觉图
对于上面两张图片,图2由于使用了视觉编码(红色)快速传达信息,我们就非常容易找到数据特征。
2.比较表格数据和图表
表 1 保健品店主要产品销量表


图3 销售表格数据
比较表1和图3,可以看出柱形的“高度”传达出非常明显的销售数据信息,柱形图比表格数据更容易被人脑快速理解。

1.视觉编码
视觉编码由标记和视觉通道组成。标记通常是一些抽象的几何图形元素,如点、线、面、体。视觉通道则为标记提供视觉特征,包括位置、长度、高度、角度、面积、形状、坐标、图案、密度、色调、亮度等。
一般地,位置、色调、形状、图案用于分类的视觉通道;坐标、长度、角度、面积、亮度、密度用于定量或定序的视觉通道。包含、连接、相似用于表示关系的视觉通道。
按表现力来排序,常见视觉通道给人脑的主观刺激强弱,如图4所示。

图4 各视觉通道表现力比较
如果将大脑比做一个信息解码系统,那么可视化就是对信息的编码过程,信息通过视觉编码后,将内容通过眼睛传达至大脑,大脑解码信息并获取知识。数据可视化为了达到增强人脑认知的目的,会利用不同的视觉通道对冰冷的数据进行视觉编码。
2.人类视觉的特点
人类视觉感知到心理认知的过程要经过信息的获取、分析、归纳、解码、储存、概念、提取、使用等一系列加工阶段,每个阶段需要不同的人体组织和器官参与。简单来讲,人类视觉的特点是:
1.对亮度、运动、差异更敏感,对红色相对于其他颜色更为敏感;
2.对于具备某些特点的视觉元素具备很强的“脑补”能力,比如空间距离较近的点往往被认为具有某些共同的特点;
3.对眼球中心正面物体的分辨率更高,这是由于人类晶状体中心区域锥体细胞分布最为密集;
4.对具有某种方向上的趋势的物体往往视为连续物体;
5.习惯使用“经验”去感知事物整体,忽略局部信息。
二、理解短视频数据可视化
1.数据可视化的定义
在大数据时代,各行各业对大数据的重视,对数据可视化的需求越来越迫切,视觉元素也越来越多样,从朴素的柱状图、饼状图、折线图,扩展到地图、气泡图、树图、仪表盘等各种图形,以应对各种大规模、高维度、非结构化的数据。
数据可视化是化抽象为具体,通过点的位置、折线的趋势、图形的面积等直观呈现研究对象的数量关系。不同类型的图表所展示的数据侧重点不同,选择合适的图表可以更好进行数据分析。但是,数据可视化不仅仅是图表形式的表达,任何借助图形方式展示数据原理、规律、逻辑的方法都可以称为数据可视化。
数据可视化是将数据以图形图像的形式表示,从而形象、直观地表达数据蕴含的信息和规律的过程与方法。简单的讲,数据可视化就是用图来代替数据集,学术的讲,数据可视化可以理解为将信息映射成视觉效果的过程。
2.数据可视化设计的目标
随着时代的发展,数据量越来越多,随着数据的不断增加,数据的可读性就会变得很差。运用恰当的图表实现数据可视化非常重要,我们在制作可视化图表时,就要从需求出发,挑选出合理且符合视觉习惯的图表,尤其在用户类型比较多的时候,要兼顾各个年龄段或者不同认知能力用户的需求。数据可视化设计需要体现出准确、清晰、美观等三个特点。
(1)所谓“准确”,是数据的可视化图形要正确反馈数据信息,不能让人产生误解。
(2)所谓“清晰”,是通过可视化工具所设计的图表要尽量简洁明了,让人快速理解。
(3)所谓“美观”,是数据的可视化设计要符合所属行业规范,不能为了炫丽的可视化效果,而丧失准确和清晰的特点。
3.数据可视化设计的步骤
数据可视化绝非简单地根据数据做成饼图或者柱状图等图表就叫数据可视化。随着人工智能和大数据时代的到来,可视化与大规模、高维度、非结构化数据联系更加紧密,面对大规模、高维度、非结构化数据,将它们以可视化形式展示出来,并非易事。
为了找出数据中隐藏的信息,可以用三个步骤开展数据可视化工作,即明确需求、找到数据可视化方法、完善细节。
(1)明确数据可视化的需求,选择要传达的数据信息。
在设计数据可视化图形前,要先明确需求,即可视化要达到什么样的效果,需要向用户传达什么样的信息,一般而言,可视化可以传达的信息有对比、聚焦、归纳、演绎等。
(2)梳理数据类型与视觉通道的关系
在明确需求后,要为数值、序列、类别等不同的数据类型选择合适的视觉通道。我们拥有位置、长度、角度、色相等很多的视觉通道,视觉通道和数据类型的对应关系,如图5所示。

图5 常用数据类型与视觉通道的关系
同样的数据类型,如果采用不同的视觉通道,则其带来的主观认知差异很大。数值型数据适合用采“坐标、长度”等视觉通道表达,如果使用“色相、饱和度”等颜色类的视觉通道,就容易引起歧义。序列型数据适合采用“色相、纹理”等区分度明显的视觉通道来表达,如果采用“面积、体积”等视觉通道,则会让人感到迷惑。类别型数据适合采用“包含、连接”等易于分组的视觉通道,如果采用“饱和度、密度”等视觉通道,其分类效果就会大打折扣。
(3)选择可视化图表的类型
图表是指可直观展示统计信息的属性,对知识挖掘和信息直观生动感受起关键作用的图形结构,是一种很好的将对象属性数据直观、形象地可视化的手段。
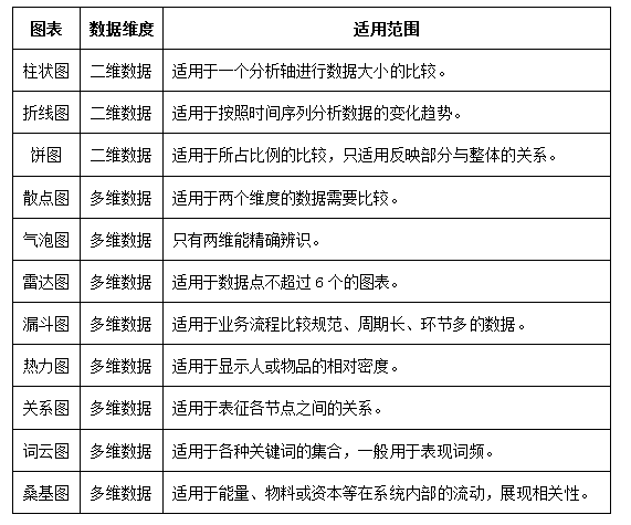
常见的可视化图表类型有柱状图、折线图、饼图、散点图、气泡图、雷达图等,它们的适用范围如表2所示。
表2 可视化图表

三、理解短视频数据可视化的意义和作用
短视频可视化可以借助人的视觉思维能力,帮助人们理解大量的短视频数据信息,并深入了解其商务层面的内容,发现短视频数据背后隐藏的规律,查找、分析及揭示短视频数据背后的事实,从而提高数据的使用效率和决策正确性。
可视化能将不可见的数据现象转化为可见的图形符号,能将错综复杂、看起来没法解释和关联的数据,建立起联系和关联,发现其规律和特征,获得更有商业价值的洞见和价值,并且利用合适的图表直截了当,且清晰而直观地表达出来,实现数据自我解释、让数据说话的目的。
一般地,短视频数据可视化有三个作用:
1.更好的理解和掌握短视频数据
短视频数据可视化可以更好地帮助企业理解和掌握短视频数据。将短视频数据以可视化的形式呈现,可以让短视频数据变得更加直观和易于理解。通过可视化,人们可以更快地掌握数据的核心信息和特点,并且可以更加清晰地看到数据背后的商业趋势和规律。
2.发现短视频数据的价值
短视频数据可视化可以帮助人们发现短视频数据背后的商业价值,通过可视化的形式,可以更加清晰地看到数据之间的关系和趋势。在这个基础上,人们可以更好地发现数据背后的商业价值,从而更好地利用数据进行业务决策和创新。
3.更好的传达数据
短视频数据可视化可以帮助人们更好地传达数据,因为人们更容易理解和接受图形化的表达方式。通过数据可视化,人们可以更好地将数据传达给其他人,让他们更好地理解短视频数据的意义和价值。

视觉认知负荷:
设计不合理的可视化元素,会给用户冗余且毫无意义的信息传达,从而产生认知负荷,如图6饼图的维度数据过多,如图7所示柱状图的颜色没有传达出任何有效信息,属于滥用色调视觉通道。

图6 信息冗余的饼图形式

图7 信息冗余的柱状图形式
如果一个图表呈现了过多数据,滥用了视觉通道,就会造成视觉认知负荷。研究表明,人们看折线图时,很难关注到数据趋势以外的信息,进行折线图描述时,参与者仍然关注趋势,往往忽视新出现的变量,但进行柱状图描述时,人们就会关注新变量。图表中出现的色带越多,出错的人就越多,而折线图在小尺寸下表现很差。3D图形虽然“炫目”和“性感”,如果没有传达出信息,就会迫使读者“处理冗余和无关的线索”,也会造成视觉认知负荷。






