
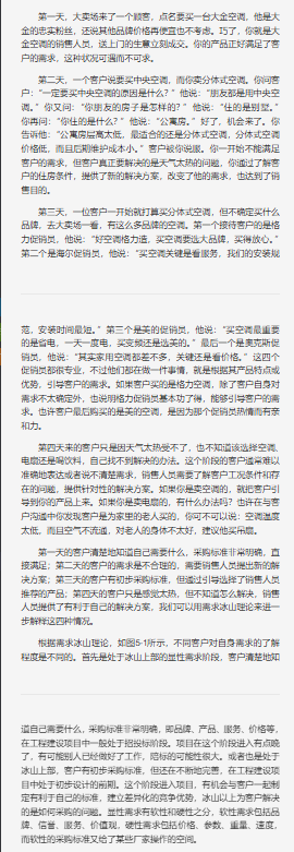
客户逛了一圈后,停留在某一系列家居边上观察一会儿,直接问打几折,小北这时立马走近,他印象中店长给他说过,最好不要客户停留在那件产品前就介绍那件产品,更不能一开始就和顾客谈价格。他需要在介绍产品前尽可能了解顾客的真正需求是什么,这样容易误打误撞,那针对购买家居产品,小北该怎么了解顾客的真正需求呢?了解哪些才是真正了解顾客需求呢?


思政故事:毛泽东劝工人上夜校
《觉醒年代》看看毛泽东是怎样动员役工上工人夜校
倾听能力测试
下表列举了一些行为,以检测你的倾听能力。请将你平时倾听时的做法与下表列举的行为对照,进行评分(4=总是,3=经常,2=很少,1=从不)。
1. 选择合适的位置以便听清对方的话。 | 4 3 2 1 |
2. 复述对方的话,以确认是否理解。 | 4 3 2 1 |
3. 观察对方的身体语言。 | 4 3 2 1 |
4. 做出回应之前,先让对方把话说完。 | 4 3 2 1 |
5. 谈话过程中通过点头等非语言行为鼓励对方。 | 4 3 2 1 |
6. 不关注对方的衣着和外貌。 | 4 3 2 1 |
7. 眼睛看着对方。 | 4 3 2 1 |
8. 注意对方的潜在情绪。 | 4 3 2 1 |
9. 在倾听是给出鼓励性的回应:“我明白”、“嗯”、“是的”,等等。 | 4 3 2 1 |
10. 专注于对方所说的话。 | 4 3 2 1 |
11. 记下对方所说的关键之处。 | 4 3 2 1 |
12. 总结对方所说内容的理解。 | 4 3 2 1 |
13. 适当模仿对方的身体语言,使他们放松。 | 4 3 2 1 |
14. 考虑对方的立场。 | 4 3 2 1 |
了解自己的倾听能力,请关注后续博文!
倾听能力测试_孙老师_新浪博客 (sina.com.cn)
倾听能力测试答案分析
(2010-05-29 16:55:45)
第1、3、5、7、9、11、13项主要反映你在倾听过程中给予对方的非语言信号。将各项分数相加:
总分在21分以上,说明你较好的运用了非语言信号,这能帮助你成为一名有效的倾听者。总分在20分以下,说明你在运用非语言信号方面有所欠缺,无法有效传达你对对方讲话的兴趣。
第2、4、6、8、10、12、14项主要反映你对对方讲话的理解能力。将各项分数相加:
总分在21分以上,说明你积极去理解对方的话,专心倾听,能辨别对方的潜在情绪和立场,理解对方的话并进行反馈。
总分在20分以下,说明你不是一个积极的倾听者,容易分心,难以将注意力集中在对方讲的话上,对对方的话缺乏反馈。你的倾听能力有待提高。
如果这两部分的得分都在21分以上,说明你是一名有效的倾听者。
评分规则:第1、第2题:选择A的1分;第3、4、5题:选C得1分;第6题:选择B得1分。其他选项均不得分。
总分0~2分:你处理这些场面的能力较为欠缺,需要学习如何处理团队管理中的障碍。
总分3~4分:你处理这些场面的能力一般,需要继续提高处理团队沟通管理障碍的能力。
总分5~6分:你处理这些场面的能力较好,遇到团队沟通管理中的障碍时通常能够较好解决。
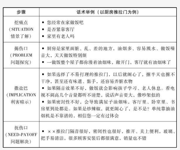
SPIN引导销售法
SPIN销售法是尼尔·雷克汉姆先生创立的,由于英语字面翻译的不同,造成不好的理解。结合家居建材销售场景,利用SPN销售法的精神创新演绎。
A.挖痛点。通过情景(Situation Questions)了解顾客的现有状况,挖掘顾客的小痛点。如家中有小孩,有腿脚不灵便的老人,采光不好,靠近马路,与父母同住等。
B.揭伤口。以这些痛点可能带来的问题(Problem Questions)揭开顾客隐藏的需求,让顾客进一步意识到这些问题的重要性。如小孩更需要环保、健康成长,老人要注意安全问题和一些简易的操作,沿马路更需要静音等。
C撒盐巴。通过利害暗示(Implication Questions)
放大痛点,如同在伤口上撒盐,让顾客感受到解决痛点费百度末能识别性与急迫性,并刺激其解决问题。如装修选材不
好对孩子的健康有危害,老人不小心碰着、摔着,噪音导致睡眠不好,影响生活等。
D抚伤口。一旦顾客认同需求的严重性与急迫性导购就乘机介绍自己产品,为顾客提供上述问题的完美解决方案(Need-payoff Questions)。
SPIN引导销售法如表所示。
资料来源:贾同领 家居建材门店6力爆破,北京:中国青年出版社,2018年8月,45-46.

微课:积极倾听技巧

任务目标
| 实训任务描述 |
| 完成标准 |
|---|
挖掘顾客需求
|
将参加实训的学生按5-6人/组,分成若干小组,以小组为单位进行实训,教师给定三类顾客的背景,一人扮演顾客,另外一个人扮演销售人员,假如进来四类客户,分别为无需求有方案,无需求有方案,有需求无方案,有需求有方案,编制情境演练。
| 过程考核 | 1.能够按时完成实训项目(10分) 2.能够按照过程步骤完成实训项目。(10分)
|
| 结果考核 | 1. 问题设计和需求密切相关具体。(20分) 2.提问方式用以让顾客接受,不反感。(20分) 3,SPIN理解到位,所设计问题能够起到激发引导顾客需求的作用(20分)
|
| 素养考核 | 1.团队精神、创新精神。(10分) 2.换位思考,注重他人感受。(10分)
|

步骤一:情境案例分析 对以下情境的应对方式进行点评,确定好的应对话术
请指出以下探寻顾客需求的情境中应对方式的不当之处,给出更好的应对话术
情境一:询问顾客购买日期
应对方式1:您打算今天下单,还是了解了解?
应对方式2:您打算什么时候购买?
情境二:询问顾客的需求
应对方式1:请问您要深色调的还是浅色调的?
应对方式2:这种纹理的地板现在最畅销,您要这种吧!
情境三:询问顾客选择产品时最注重什么因素
应对方式1:好牌子的贵一点儿,差一点儿的牌子就便宜多了,您要买牌子好一点儿呢,还是差一点儿呢?
应对方式2: **牌子比我们差远了,您肯定不会喜欢的吧!
情境四:询问顾客购买产品的预算大概是多少?
应对方式1:先生,您打算买多少钱的卫浴呢?
应对方式2:您想找什么价位的产品,上面都有标价,您看着找适合自己的吧!
情境五:询问顾客是首次装修还是二次装修?
应对方式1:先生,请问您是第一次装修吗?
应对方式2: 你以前装修过吗?
步骤二:完成对新婚购房客户或者二次装修客户的家居需求挖掘的提问清单。
步骤三:SPIN提问清单