实验内容
-
1 负反馈对电压放大...
-
2 负反馈对电压放大...
-
3 负反馈对输出电阻...
-
4 负反馈对放大电路...
上一节
下一节
实验内容和要求:

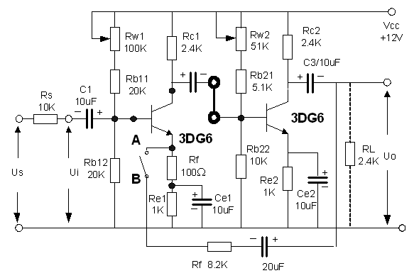
上图为具有负反馈的两级阻容耦合放大电路,每一级均为分压式共射极放大电路,级间采用阻容耦合。

负反馈实验电路板实物图
1、负反馈对电压放大倍数的影响
(1)测量无反馈时的电压放大倍数Au。将A、B断开,使电路无级间反馈,在输入端加入f=1000Hz的正弦波信号,观察输出波形。调整输入电压幅值,在输出波形不失真的情况下,测量输入电压Ui及输出电压Uo的数值,然后计算出电压放大倍数Au,把结果记入相关表格中。
(2)测量有反馈时的电压放大倍数Au。接通A、B,重复以上测量,将结果记入相关表格中。

