目录

  • 1 2025年课程建设项目评审
    • 1.1 申报书
    • 1.2 申报资料
  • 2 数字媒体展示设计——课程介绍
    • 2.1 课程介绍
    • 2.2 重难点分析
  • 3 第一章 项目调研——新媒体展示设计概述
    • 3.1 新媒体展示设计的概念与源流体系
    • 3.2 新媒体展示设计的目的与意义
    • 3.3 新媒体展示设计的传播属性与体验特征
    • 3.4 项目一:展示设计案例搜集
    • 3.5 项目二:新媒体展示设计前期调研
  • 4 第二章 方案设计——新媒体展示设计方法
    • 4.1 新媒体艺术的思维方式
    • 4.2 新媒体展示设计的策划
    • 4.3 新媒体展示空间的设计
    • 4.4 新媒体展示设计思路扩展
    • 4.5 项目三:新媒体展示设计快题
  • 5 第三章 展示优化——新媒体展示设计表现
    • 5.1 影像艺术设计和交互艺术设计
    • 5.2 新媒体展示硬件与技术
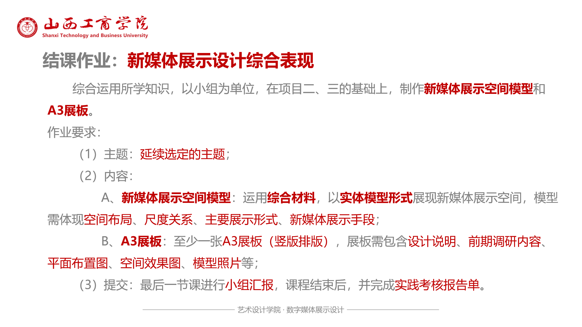
    • 5.3 结课作业:新媒体展示设计综合表现
  • 6 学生作品展示
    • 6.1 优秀学生展板
    • 6.2 优秀模型展示
    • 6.3 课程汇报展示
    • 6.4 课程线上作品展
结课作业:新媒体展示设计综合表现