环境影响评价

涂宁宇

目录

  • 1 第一章 绪论
    • 1.1 MV《环评》
    • 1.2 环境影响评价概述
      • 1.2.1 基本概念
      • 1.2.2 讨论题一
      • 1.2.3 我国环境影响评价制度发展历程
    • 1.3 环评相关的八个问题
      • 1.3.1 什么是环评?
        • 1.3.1.1 小测验1
      • 1.3.2 为什么做环评?
        • 1.3.2.1 小测验2
      • 1.3.3 哪些活动需要进行环评?
        • 1.3.3.1 小测验3
        • 1.3.3.2 讨论题三题
      • 1.3.4 环评文件分几类?
        • 1.3.4.1 建设项目环评分类管理
        • 1.3.4.2 广东省环评分类管理优化
        • 1.3.4.3 新版环评报告表的格式修订
      • 1.3.5 环评什么时候介入?
      • 1.3.6 谁可以做环评?
        • 1.3.6.1 小测验4
      • 1.3.7 谁负责审批环评文件?
        • 1.3.7.1 生态环境部审批目录
        • 1.3.7.2 ​广东省建设项目环评分级审批
        • 1.3.7.3 环评文件的重新报批与重新审核
        • 1.3.7.4 建设项目重大变动界定
      • 1.3.8 如何保障环评质量?
        • 1.3.8.1 全过程内部质量控制
        • 1.3.8.2 专家评审
        • 1.3.8.3 公众监督
        • 1.3.8.4 生态环境部门监管
          • 1.3.8.4.1 环境影响评价信用平台
        • 1.3.8.5 小测验5
    • 1.4 以案释法----未批先建
    • 1.5 环境法规与环境标准
      • 1.5.1 我国环境法规体系
      • 1.5.2 我国环境标准分级分类
    • 1.6 本章小结
    • 1.7 课程思政——广东省“三线一单”动画
    • 1.8 “三同时”制度
  • 2 第二章 建设项目工程分析
    • 2.1 工程分析简介
    • 2.2 环境影响识别
    • 2.3 评价因子筛选
    • 2.4 生态影响型项目工程分析
    • 2.5 事故风险没有源项分析
    • 2.6 案例分析
    • 2.7 习题
  • 3 第三章 环境现状调查与评价
    • 3.1 自然环境现状调查
    • 3.2 环境保护目标调查
    • 3.3 环境空气质量现状调查与评价
      • 3.3.1 调查内容和目的
      • 3.3.2 数据来源
      • 3.3.3 补充监测
      • 3.3.4 评价内容与方法
    • 3.4 声环境现状调查与评价
      • 3.4.1 声环境现状调查内容
      • 3.4.2 声环境现状监测
      • 3.4.3 环境噪声现状评价
    • 3.5 地表水环境现状调查与评价
      • 3.5.1 地表水环境现状调查范围
      • 3.5.2 调查因子与调查时期
      • 3.5.3 调查要求
      • 3.5.4 地表水环境现状评价内容
      • 3.5.5 地表水环境现状评价方法
    • 3.6 地下水环境现状调查与评价
      • 3.6.1 现状调查与评价范围
      • 3.6.2 现状调查基本要求
      • 3.6.3 地下水污染源调查
      • 3.6.4 地下水环境现状监测
      • 3.6.5 地下水现状评价
  • 4 第四章 大气环境影响评价
    • 4.1 学生制作短视频-大气
    • 4.2 概述
      • 4.2.1 火电厂的胖烟囱
      • 4.2.2 视频:伦敦烟雾事件
    • 4.3 评价工作任务、程序、分级、范围及污染源调查
    • 4.4 大气环境影响预测
    • 4.5 大气环境影响评价
    • 4.6 案例分析
  • 5 第五章 地表水环境影响评价
    • 5.1 地表水PPT课件
    • 5.2 学生制作短视频-东莞石马河治水成效
    • 5.3 水污染影响型项目环评课件
    • 5.4 地表水环评导则主要内容
    • 5.5 地表水环评工作程序
    • 5.6 评价因子识别
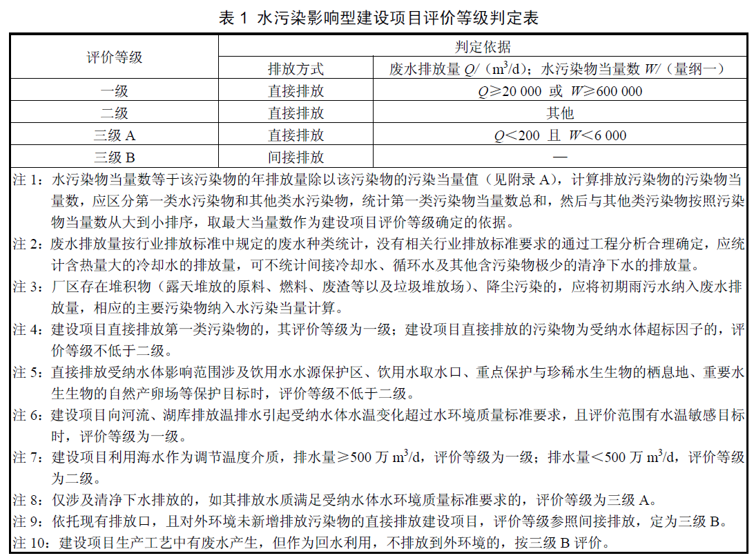
    • 5.7 评价等级划分
    • 5.8 评价时期
  • 6 第六章 地下水环境影响评价
    • 6.1 地下水PPT课件
    • 6.2 地下水科普短视频
    • 6.3 地下水环评导则导学
    • 6.4 地下水环评工作程序
    • 6.5 地下水环境影响识别
    • 6.6 评价等级划分
    • 6.7 地下水评价技术要求
    • 6.8 《地下水质量标准》(GB14848-2017)
    • 6.9 地下水环境影响预测
    • 6.10 地下水环境影响评价
    • 6.11 一图读懂地下水管理条例
  • 7 第七章 声环境影响评价
    • 7.1 声环评导则HJ2.4-2022
    • 7.2 声环评PPT课件
    • 7.3 概述
    • 7.4 噪声评价的物理量
    • 7.5 评价工作等级与范围
    • 7.6 噪声环境影响预测与评价
    • 7.7 案例分析
  • 8 第八章 固体废物环境影响评价
    • 8.1 一图读懂新固废法
  • 9 第九章 生态环境影响评价
    • 9.1 学生制作短视频-露天矿坑
    • 9.2 生态环评导则HJ19-2022
  • 10 第十章 土壤环境影响评价
    • 10.1 一图读懂《土壤污染防治法》
    • 10.2 术语与定义
    • 10.3 总则
    • 10.4 工作程序
    • 10.5 影响识别
      • 10.5.1 土壤环评导则附录A
    • 10.6 评价工作等级判定
    • 10.7 现状调查与评价
      • 10.7.1 现状调查评价范围
      • 10.7.2 现状调查内容与要求
      • 10.7.3 现状监测
    • 10.8 现状评价
    • 10.9 预测与评价
      • 10.9.1 预测与评价方法
      • 10.9.2 预测评价结论
  • 11 第十一章 环境风险评价
    • 11.1 概述
    • 11.2 评价工作等级与范围
    • 11.3 环境风险调查、风险潜势初判与风险识别
    • 11.4 环境风险预测与评价
    • 11.5 环境风险管理与环境风险评价结论
    • 11.6 案例分析
  • 12 第十二章 规划环境影响评价
    • 12.1 基本概念
    • 12.2 评价原则和方法
    • 12.3 规划环境影响评价内容
    • 12.4 规划环境影响评价文件的编制要求
  • 13 环评常用软件介绍
    • 13.1 环评常用软件介绍课件
    • 13.2 AERSCREEN估算模式教程
  • 14 你不能不知道的碳交易
    • 14.1 什么是碳排放?
    • 14.2 什么是碳达峰?
      • 14.2.1 视频:科普丨“碳达峰”和“碳中和”是个啥?
    • 14.3 3060目标
      • 14.3.1 视频:中国的2060碳中和之路
    • 14.4 什么是碳中和?
    • 14.5 什么是碳汇(Carbon Sink)?
    • 14.6 什么是碳捕集利用与封存(CCUS)?
      • 14.6.1 视频:什么是CCUS
    • 14.7 企业案例
      • 14.7.1 视频:碳捕捉收集案例1
      • 14.7.2 视频:碳捕捉收集案例2
    • 14.8 什么是碳排放配额、自愿减排量(CCER)?
    • 14.9 碳交易
      • 14.9.1 碳交易案例
      • 14.9.2 碳交易国内发展历史
    • 14.10 什么是碳足迹?
  • 15 美丽中国建设情况
    • 15.1 黄润秋部长介绍美丽中国现状
    • 15.2 向美丽中国进发——打好污染防治攻坚战主题宣传片
评价等级划分