2.价格
3.渠道
①自主招展;②项目代理制;③自主招展和项目代理相结合的模式。
营销中的渠道策略指的是产品销售路线,是产品的流通路线,所指为厂家的产品通向一定的社会网络或代理商或经销商而卖向不同的区域,以达到销售的目的,故而渠道又称网络。自主招展是展会经营商自己组织力量与潜在参展商接洽,直接招展。这里重点说明一下通过中间商的项目代理的方式进行营销的渠道方式。
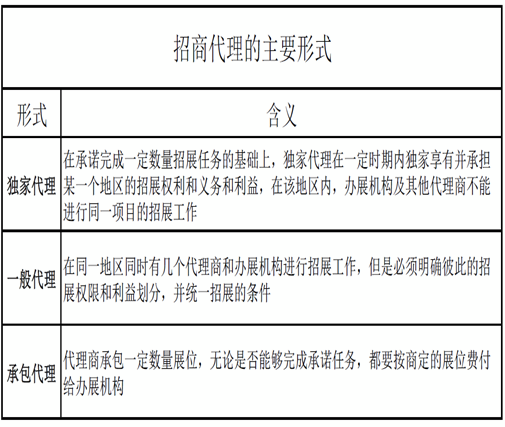
会展营销代理是会展项目、尤其是国际会展项目非常重要的营销渠道,它可以提高会展营销活动的专业性和效率,减轻会展组织者的营销压力,提高营销效果。通常,会展项目使用营销代理,特别是招展代理的情况最为多见,招展代理的主要形式包括:独家代理、一般代理、承包代理三种形式。

拓展辅助理解案例:互联网思维下,线下到线上的转移
在互联网还没普及的年代,手机行业之争其实就是渠道之争,拥有更多渠道的手机厂商占据更多的市场份额。线下渠道需要多年的耕耘,新晋手机厂商没有丝毫竞争力。所以小米干脆摒弃“传统渠道”,只做网络直销。
4.促销
促销就是营销者向消费者传递有关本企业及产品的各种信息,说服或吸引消费者购买其产品,以达到扩大销售量的目的的一种活动。促销实质上是一种沟通活动,即营销者发出作为刺激消费的各种信息,把信息传递到一个或更多的目标对象,以影响其态度和行为。适用于会展促销的方式主要有以下几种:
(1)直接邮寄。将各种资料直接邮寄给潜在的会展客户,发送邀请函,邀请他们参与会展活动。这种方式虽然成本比较低,但回复率也比较低。随着网络的发展,其逐渐演化为电子邮件。
(2)广告。其覆盖面广,但缺点是成本比较高,大众媒体广告一般指:电视、报纸、户外广告、综合门户网站、交通媒体等,其受众面更广。专业媒体是指会展项目题材所在行业的专业网站、报刊、杂志等其他媒介,这类媒介聚集着兴趣爱好类似的人群,因此这种广告针对性比较强,效果也更好。
(3)公共关系。各类公关活动与一般广告的区别是它并不是直接推销产品或者服务,而通过一系列活动来塑造会展组织者良好形象和口碑,促进公众对组织者以及会展产品的了解,改善组织者与大众之间的关系,达到间接销售会展项目根本目的。活动推广指采用新闻发布会、核心用户招待会、推介会、庆祝会等公关性营销活动来营销会展项目。
公共关系案例:客户的赞赏集锦。如果遇到对您的产品感到好奇、兴奋的客户,或者他本身有很好的故事点,询问他是否可以与他合照,为录制一段小视频积累素材,然后透过社交媒体平台分享他们的故事、照片,邀请他的好友、您的其他客户分享,吸引更多的关注和好感。
(4)直接销售。不通过中间商。电话销售(随着时代的发展,其逐渐演变成 “电话+微信”相结合营销的形式)、厂家销售(面对面销售)、现场销售(面对面销售)等。
(5)电子营销。用互联网信息技术快速发布(如快速发布展会资讯,发布招商信息,观众报名通道等),或者利用网络技术实现企业更灵活的营销活动(如积分兑换、推荐有奖、折扣抢占展位等)。E-mail营销、网络广告投放、搜索引擎排名、链接交换、新媒体推广等。
新媒体营销案例:会展新说|新媒体营销成会展业新生产力
(6)销售促进。聚焦短期诱因。无偿(馈赠、试用)、惠赠(买一赠一)、折价(优惠卡券)、竞赛、活动(娱乐、游戏、抽奖、制造事件)、双赢(电信公司电话积分获赠航空公司机票)、现场内容网络实时发布等。
销售促进案例:比如设置一定的奖品或赠品可以将社交媒体很好地与展位的推广结合起来。可以在展位上发起一个线上竞猜,观众可通过社交媒体页面(如微博、微信等)进入参赛页面,获奖者需要到您的展位上领取奖品,从而达到引流的目的。
再给大家拓展一个事件营销理解的案例, 大疆无人机炒作有亮点,小小的无人机,总是有很多的话题,什么飞进清华大学校园,协助汪峰向章子怡求婚,同过事件引起新闻媒介的报道。事件营销背后的基本理念是吸引潜在消费者,让消费者有机会直接了解公司的焦点、感知和个性,从而使他们更倾向于从中购买。
5.人员
在创造顾客满意和建立顾客关系过程中,营销人员所担当的重要角包,他们完全可以影响顾客对展会服务质量的认知与喜好。把人员作为会展营销组合的因素之一,主要有3方面的含义:会展需要全能型的人才、会展需要展览服务人才、参展商也需要会展人才。展会需要人员与顾客接触、洽谈、宣传介绍产品和服务,好的营销一定离不开高素质的人员。
6.有形展示
对会展企业而言,能够给参展商及专业观众以“有形展示”的实物主要包括实体环境及其所需的装备实物和实体性线索3部分。
比如说,展示主题线索性、特色创意性、色彩搭配合理性、人文关怀人性化、展位整体空的和谐性等都是有技术含量的内容。如果能够做到用色彩展现企业特色,既在不同的区域展现精彩的内容或产品,还让各个区域有很强的关联性,使展位的空间具有和谐性,那么会给参观者良好的观感体验。

7.服务过程
服务过程包括产品和服务交付给顾客的程序、交付过程中的义务及服务提供者的日常工作。取得良好的营销效果使得必须:一是 牢固树立客户至上的观念,二是会展服务向专业化、规范化和全能化方向发展,三是细节之处体现出“以人为本”的经营意识。
我们知道大部分会展公司为参展企业提供申请展位、组团、安排货运、搭建展台等普通服务,这对应的是“差价服务”,属于传统会展行业的模式。例如,客户从你这里订一个价值2万元展位,你从中收取10%的佣金,实际成本是1.8万元,从而获得了2 000元的差价收入。取得更好的营销效果需要我们重视“增值服务”,增值服务是你不从2万元展位中收取佣金,而是通过帮助客户引流、推广产品、吸引买家、营销品牌、创意搭建等方式获得收入。
结语
通过会展营销组合策略的了解,相信大家能够认识到行业发展实际需要我们真正掌握一些营销本领,需要我们在学校能够对营销以及会展营销真正有属于自己的认识和理解,也使我们能够知道在未来从事营销相关工作中,要有立足实际、注重调研,追求严谨的职业精神和创新意识,才能把营销工作做的更好。
附件:本次课程完整课件

