温素彬 屠后圆|目标成本法:解读与应用案例
温素彬 屠后圆 会计之友 2020-10-13 15:23
温素彬,屠后圆.目标成本法:解读与应用案例[J].会计之友,2020(18):150-155.现代企业生产经营的目标之一是获得经济利润,而进行成本管理能够帮助企业合理配置资源,以较少的投入获得更多的收益。目标成本法作为一种有效的成本管控工具,在日本起源并发展后得到了制造业企业的广泛应用。目标成本法注重产品成本的事前控制,强调全过程和全员的成本控制,可以提高企业成本管理效率和效果,以应对激烈的市场竞争。文章从理论角度探讨目标成本法的概念、应用环境和应用流程等,并结合AT公司的具体案例,分析如何在制造业企业实施目标成本法,为企业更好地应用目标成本法提供借鉴。
1004-5937(2020)18-0150-06
一、引言
制造业是国民经济的主体,是实现国家和民族强盛的基石,然而我国制造业企业面临产业结构不合理、资源利用效率低、环境污染大、信息化程度低等挑战。全球化进程给制造业企业带来机遇的同时,也带来了激烈的市场竞争。制造业企业需要提高创新能力、加快信息化建设来抓住机遇,同时也要更加注重成本管理,应对市场竞争。冯圆[1]指出企业必须高度重视建设和完善成本管理制度,总结分析现有成本管理方法的降成本动因及规律,进而提高成本管理效率。我国财政部颁布的《关于全面推进管理会计体系建设的指导意见》和《管理会计基本指引》为企业应用管理会计工具降低成本提供了重要的指导。目标成本法(Target Costing)是一种重要的成本管理管理会计工具,它能够利用价值工程等摒弃或修改产品中无用或不合理的设计、功能,在产品的整个生命周期中控制成本,调动企业全体员工承担成本管理责任,整合价值链削减成本,有效地降低成本和进行成本优化,提高成本管理效率和效果,进而提高企业的市场竞争力。 目标成本法起源于20世纪60年代的日本丰田汽车公司,通过这种成本管理模式,丰田和日产打败了来自德国的豪华型轿车;80年代,目标成本法开始被日本企业广泛应用,凭借价格优势,日本产品在欧美市场受到了热烈欢迎,促使欧美企业开始学习应用目标成本法;90年代,我国邯郸钢铁总厂率先应用目标成本法,凭借该成本管理模式,1991年至1995年5年间取得了净增10亿元的经济效益,从此掀起了全国学习目标成本法的热潮。尽管现在有了更先进的成本管理方法,但目标成本法凭其有效的成本管控仍得到企业的推广和应用。 目标成本法是指在自由竞争的市场中,基于市场价格和企业期望利润确定产品的目标成本,从产品设计阶段开始的全生命周期里,通过各部门、各环节乃至上下游企业的通力合作实现目标成本的成本管理方法[2-3]。与传统成本管理方法不同的是,目标成本法先确定产品的目标售价和目标利润,得出目标成本后再进行产品的研发设计和生产销售,着重于产品成本的事前控制。通常产品成本的80%由研发设计决定[4],所以目标成本法尤其注重产品的研发设计。同时,目标成本的实现需要依赖全过程和全员成本管理,即在产品的研发设计、材料采购、生产制造、销售推广和售后服务的整个过程中都需要注重对成本的管控。企业是由一个个员工构成的,企业目标的实现需要每一位员工的努力,上到高级管理人员,下到一线操作工人,只有全员都参与到降低成本的任务中并被赋予一定的责任和义务,才能确保在上述流程中实现目标成本,目标成本法才会取得预期效果。 并不是所有的企业、产品都适用目标成本法。企业应用目标成本法应具备以下环境条件: 卢佳瑄和万寿义[5]基于权变视角,对1990年至2017年的81篇组织环境与目标成本法契合性主题的英文文献进行分析,发现与目标成本法契合的组织外部环境包括宏观经济的不确定性、竞争水平和客户需求特征。企业应用目标成本法的前提之一是处于比较成熟的买方市场,且产品在外观、性能、价值等方面具有多样性。卖方市场中,供小于求,企业占主导地位,可以通过提高售价获得更多的利润,企业此时无需花费较大的力气进行成本管控。而在买方市场,供大于求,消费者占主导地位,为了抢占市场,企业之间竞争非常激烈,产品的售价已不再是企业能够左右的,企业能够做的就是管控成本。产品呈现出多样性,企业可以重新设计产品的功能、外观以满足不同客户的需求。 (1)具有健全的成本管理制度。企业进行成本管控的前提是具有健全的成本管理制度,能够明确各部门的职责和成本核算原则,具有规范化的成本管理流程,可以充分利用现代化信息技术,及时、准确地获取与成本有关的财务和非财务信息。 (2)以顾客为导向努力创造和提升顾客价值。产品的价值体现在顾客的购买和使用,只有产品的功能和特性满足顾客的需求,顾客才会为此买单。因此,企业首先应该定位顾客群体,通过顾客需求调查了解其对产品质量、外观、功能等的要求,并以此引导成本分析。 (3)以成本降低或成本优化为主要手段,谋求成本优势。产品的成本大部分是由研发设计阶段决定的,目标成本法从产品研发设计阶段开始即进行成本管控,可以及时改进或重新设计产品工艺流程,通过严格把控各环节的成本,获取成本优势。 (4)成立跨部门团队。企业在进行目标成本的制定、分解、实施和考核之前,需要成立由企业各部门组成的跨部门团队。目标成本法的实施需要各部门进行频繁的沟通,成立跨部门团队可以及时下达指令,有利于汇集目标成本制定所需要的信息、科学合理地分解目标成本、高效有序地开展工作,从而缩短产品面向市场的时间。 (5)能够及时、准确获得所需的各项信息。目标成本的制定需要市场部提供的竞争对手信息、市场信息,需要销售部门提供的产品分销方式等信息,需要生产部门提供的产品工艺、生产流程等技术信息,需要财务部门提供的产品成本构成等财务信息,只要其中有数据无法及时、准确获得,就会影响目标成本的制定,延长产品上市时间,甚至是无法设计出符合需求的产品。 目标成本法要求全过程控制,将上游的供应商和下游的分销商也纳入目标成本管理之中,实现产品整个流程的成本控制,有助于提高成本管理的效率和效果。 实施目标成本法的前提是以市场和顾客需求为导向,目标售价就是能够被顾客接受的市场价格。同时产品设计、功能也充分考虑了顾客的需求、支付意愿,能够提高客户价值。此外,目标成本法强调产品全生命周期成本管理,有利于提高产品竞争力。 目标成本法尤其注重产品的研发设计,确定有竞争力的目标成本,且强调全过程和全员控制,严格控制和调整成本执行过程中出现的与目标成本之间的偏差,有利于成本降低或成本优化,帮助企业获得成本优势,实施成本领先战略。 为了实现上述功能,目标成本法常与全面质量管理、价值工程配合使用,以寻求满足条件的产品设计组合。其中,用全面质量管理把控产品的质量,满足顾客对产品的需求;用价值工程对产品进行功能分析,以最低的成本实现产品的必要功能。
1.目标成本的设定
设定目标成本首先要确定目标售价,企业通过市场调研获取市场需求信息、行业竞争者信息等,通过顾客定位获取顾客的个性化需求、支付意愿及消费能力,据此进行产品特性分析,制定新产品开发或老产品改进方针,确定产品的目标售价,再结合企业的经营计划确定目标利润,最后基于目标售价和目标利润设定目标成本。
目标成本可以按照多种方式分解,如按产品成本项目原材料、人工费用和制造费用分解;按产品的零部件构成分解;按不同的责任部门分解,将目标成本落实到每一个主体身上。此外,还可以按照产品生命周期成本发生的不同阶段等方式分解。 落实目标成本需要确认实现目标成本的措施,如原材料目标成本可以通过与供应商签订长期合作协议实现。成本在实际执行过程中,会与目标成本产生偏差,员工需要根据成本执行情况对成本实施过程进行科学的控制和调整。 目标成本法应用流程的最后需要分析成本控制的执行结果,找出未实现目标成本的原因,及时调整存在的问题,不断修正目标成本,完善实施流程。同时,考核成本管理业绩,对实现甚至超额完成了设定目标的部门及员工进行奖励,对未完成设定目标的部门及员工进行惩罚,以提高员工的积极性。 目标成本法具有以下优点:一是对成本的控制是在产品生产之前,一开始就明确各部门及员工的职责,容易将目标成本落实到位;二是可以监控所有成本产生的过程,将上下游企业纳入成本管控体系中,有助于降低成本和提高市场竞争力;三是以市场和顾客需求为导向,强调从产品研发设计到生产销售的全过程和全员成本管理,有利于提高产品的竞争力。 目标成本法也存在以下缺点:一是对企业的内部环境有一定的要求,需要健全的成本管理制度,能够及时、准确、完整地获得成本数据等;二是对企业的管理水平要求较高,需要企业具备相关的人才,且需要各部门人员的密切合作;三是目标成本分解比较困难,缺乏统一的标准,产品成本信息的准确性不高。 三、案例应用:基于AT公司液压产品的目标成本法设计 AT公司是一家液压产品的生产加工企业,主要生产机械设备所需的液压设备。该企业的技术水平在同行业达到了国内先进水平,个别性能指标达到了国际先进水平,在业内具有较好的声誉。近年来,随着基础设施建设的日益完善,液压行业整体下滑。外部环境的不向好、市场竞争的激烈使AT公司更加注重成本控制,应用目标成本法对AT来说就是一个很好的选择。针对液压产品,AT公司实施基于价值链成本管理的目标成本法,实施流程如图2所示。

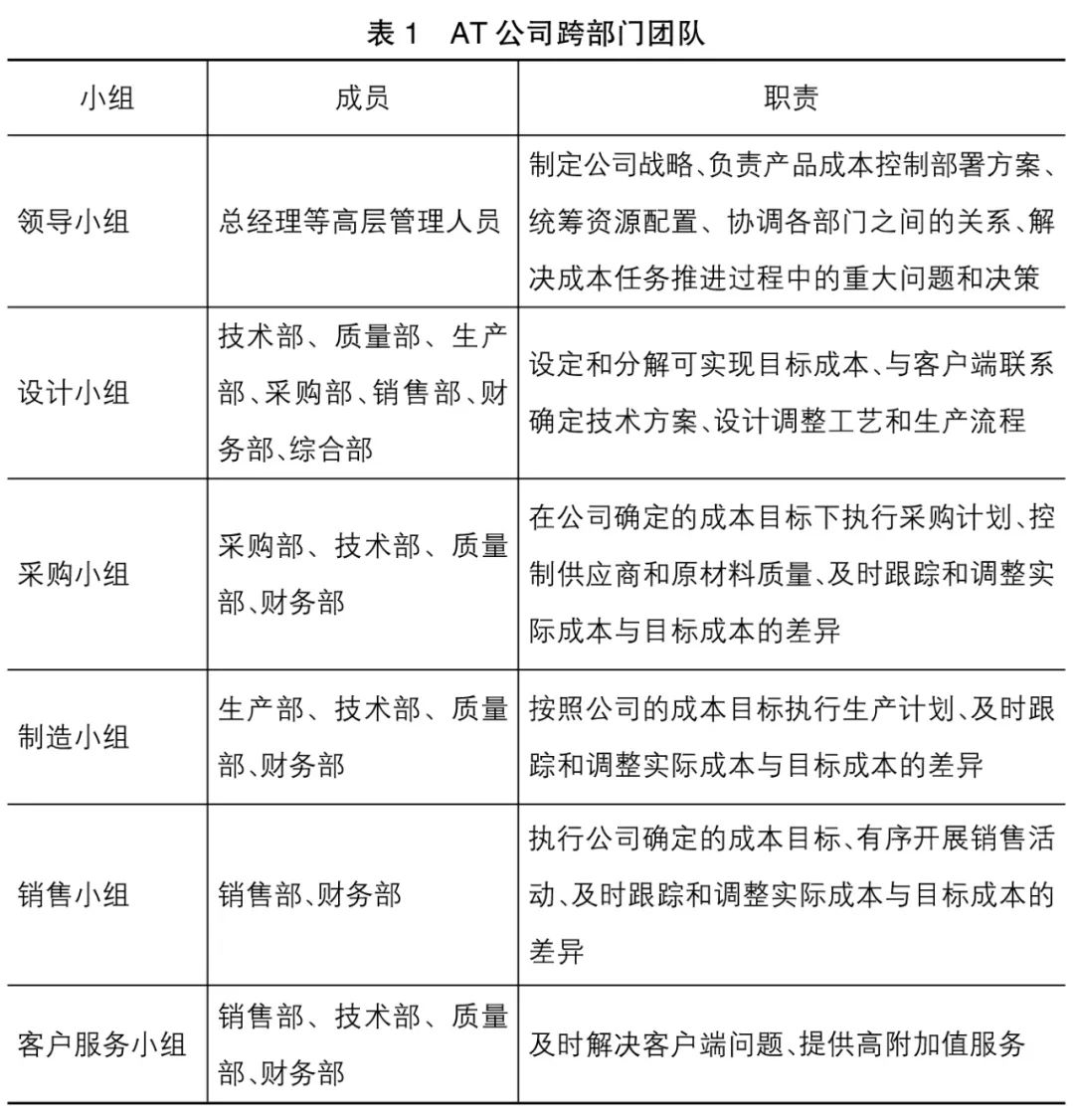
为确保目标成本法的有效实施,AT公司成立了跨部门团队,负责液压产品成本的控制。具体由公司总经理担任成本管控领导小组组长,下设设计小组、采购小组、制造小组、销售小组和客户服务小组,由各部门负责人及业务骨干组成。各小组具体职责如表1所示。
第一步,确定目标售价。AT公司首先进行了消费者需求调查,收集整理相关数据。具体由销售部收集消费者需求信息和细分市场的行情信息。通过消费者需求信息的整理分析发现,其市场价格维持现状即可。通过对市场现状分析发现,从整个行业来看,产品销售量及销售额还是在上升的。因此,AT公司结合年度销售任务和市场情况,确定2019年的目标收入为889万元,比2018年收入增加12%。AT公司2018年的营业利润率为13%,根据其发展战略,要在未来两年内扩大生产规模,为了获得足够的资金,AT公司将2019年目标利润率定为19%。根据采购部提供的供应商和原材料价格信息及技术部、生产部和质量部基于价值工程等测算的产品成本信息,财务部考虑投入产出后,认为该目标利润率可行。最终,AT公司2019年目标成本为720.09万元,成本差异为-53.34万元(889×87%-720.09),即需要降低成本53.34万元。 第二步,为了实现目标成本,AT公司根据损益类科目、营业成本构成和责任部门分解目标成本。基于损益类科目的目标成本分解如表2所示。
由于产品成本差异主要在于营业成本,因此,进一步根据营业成本构成进行分解,具体见表3。
针对存在成本差异的科目,还需要分解到各责任部门,再由各部门负责人落实到每一个员工,具体目标成本责任分解如表4所示。
(四)目标成本的落实
第三步,落实目标成本。产品成本差距前三的项目分别为直接材料(33.64万元)、制造费用(7.87万元)和销售费用(3.556万元)。其中,直接材料与销售费用与上游供应商和下游客户密切相关,因此,AT公司基于纵向价值链进行目标成本管理。主要是如图3所示的围绕信息流、物流和资金流进行上下游的衔接和管理。

下面重点说明AT公司针对直接材料、制造费用和销售费用的成本落实措施。(1)努力与优质供应商建立战略伙伴关系。AT公司一直努力与优质供应商建立高于一般市场交易关系的合作伙伴关系,以降低交易成本,保证原材料质量。(2)加强价值链中物流和信息流的管理。物流管理方面,由采购部门牵头,联合技术部门和质量部门一起搭建物流控制小组,完成从材料运输、供应商质量控制、出货质量控制到成品发送至客户端的这个环路。为了在初期阶段及时、有效、准确地传递信息给供应商,AT公司采取采购技术质量联合小组的方式与供应商进行有效沟通,以达到信息流在上游的顺畅性,从而降低采购成本。(3)进行产品设计优化,减少原材料品种。AT公司进行产品设计优化,将客户需求分为一般需求和较高需求。一般需求的客户对价格更为敏感,产品使用要求不高;较高需求的客户对质量要求很严格,对产品的技术参数非常在意。针对这两类客户,按照市场上材料的实际情况,进行原材料优化,建立原材料优化表。优化后,AT公司可以进行批量采购,大大降低了采购成本和库存压力,同时减少了由于工艺调整造成的废品损失,提高了产品的规模和质量。(1)做好岗前培训,合理分配工作任务。设计小组设计好工艺流程后,由制造小组负责一线操作员工的岗前培训,确保每一位员工都明白操作要领,将流程中比较复杂的操作交由有经验的员工负责,避免因操作不当造成的设备损坏问题和减少返工率。(2)建立健全资产管理制度,加强资产管理。由制造小组负责各类资产的管理与控制,加强资产入库、领用,资产盘点管理,资产处置管理,确保资产在单位运行中的安全性和完整性,提高资产使用效率,防范资产损失或舞弊行为。(3)对产品重新设计优化后,减少了工艺调整,使生产流程更加标准化,提高了生产效率,降低了人工成本和制造费用。(1)对公司内部,要控制销售人员成本。一方面做好销售预算,在预算范围内执行销售计划,完善销售费用报销制度,严禁滥用经费行为;另一方面重建销售人员业绩考核体系,将薪酬与销售业绩、经费使用、客户质量、销售款回收情况等挂钩,健全奖励与惩罚机制。(2)对公司外部,要降低销售费用。这就需提高客户依赖度,满足他们的需求。为此,成立由销售部门牵头、技术和质量部门共同参与的客户服务小组,完成从最终客户端关于技术方案、交货计划到售后服务一系列的信息双向交流,为客户提供质量优秀、价格优惠的产品和良好的服务。最重要的是满足客户的定制化要求,从而提高客户粘性。第四步,严格把控目标成本实施过程。一方面,各部门每月汇总实际执行过程中员工的反馈和建议,形成书面报告,及时分享总结经验;另一方面,每个月召开一次全体成本分析会议,对比实际成本与目标成本,分析出现偏差的原因,责令相应的部门、岗位进行调整,改进现行目标成本实施方案的不足。通过落实成本控制方案,AT公司截至2019年年底目标成本完成情况如表5所示。
AT公司最终降低成本61.21万元,实际完成比例达到114.8%。但从具体的成本降低情况来看,直接人工完成比例未达到100%,研发费用完成比例甚至为负。通过分析,直接人工未达到目标成本主要是因为人员的流动和新员工工作效率低,责任方主要在综合部和生产部。综合部招聘员工时应着重考察其操作能力和理解能力,生产部对员工的培训也有待加强。研发费用未达到目标成本主要是因为新合作的客户对产品的功能要求较高,研发周期变长,责任方主要在技术部。但研发本就是一个不确定的过程,因此AT公司应谨慎考虑降低研发费用,重新优化确定目标成本和实施方案。
为了保证目标成本控制的严格执行,AT公司完善了相应的考核制度和激励机制,将各部门、各岗位人员的业绩与目标成本控制结果联系起来,综合月度、季度和年度表现进行奖励或惩罚。具体奖惩原则如表6所示。

惩罚或奖励金额等于奖金基数×奖惩系数,目标完成比例达到相应的值,即可获得相应的奖金,目标完成比例为负值时会受到惩罚,即从工资中扣除相应的金额,并责令提交整改措施。对考核结果要定期公布,做到公平、公正、公开,以激励员工努力完成目标成本。 四、总结
对于制造业企业来说,对成本的控制是不容忽视的,这是面对激烈的市场竞争时获得收益的重要手段。本文介绍的目标成本法是伴随着买方市场应运而生的,该方法以市场和顾客为导向,能够更科学地制定产品售价、规划产品利润、安排目标成本,是行之有效的成本管理和利润计划系统。结合AT公司的案例能够看到,在激烈的市场竞争下,应用目标成本法可以有效控制成本,提高成本的管理水平,且其可以与价值链管理、价值工程等一起应用,能显著提高制造业企业的市场竞争力。
[1]冯圆.实体经济企业降成本的路径选择与行为优化研究[J].会计研究,2018(1):9-15.[2]中华人民共和国财政部.管理会计应用指引第300号——成本管理[A].2018.[3]中华人民共和国财政部.管理会计应用指引第301号——目标成本法[A].2018.[4]范松林,李国平,吕坚.宝钢精益成本管理应用案例研究[J].科研管理,2006(2):89-94.[5]卢佳瑄,万寿义.组织环境与目标成本法契合性研究解构:基于权变视角[J].财会月刊,2017(19):3-11.
分享 | 丰田公司目标成本法案例分析
降本设计 2020-03-11 06:30
导读:了解目标成本法对于面向成本的产品设计(Design for cost,简称DFC、或称为降本设计)的学习和理解有很大的帮助。降本设计基于目标成本法的理论,是目标成本法的具体实现手段和措施。
丰田公司成立于1933年,目前占全球汽车市场份额10%,是仅次于通用、福特的世界著名汽车公司。丰田为什么能历经60年而充满活力、旺盛不衰?就管理会计制度而言,很大程度上得益于其著名的丰田原创--目标成本法。
很多人熟悉丰田式生产管理体系的代表——“及时制”(Just In Time,JIT)。然而,实际上在日本国内及欧美各国,丰田创始的管理会计制度——目标成本法所受到的重视并不亚于JIT,甚而有超越JIT的说法。那是因为JIT仅为生产阶段的生产管理制度,而目标成本法则是进入生产阶段前降低成本与利润管理的综合性经营管理制度。
目标成本法(Target costing)是丰田汽车公司员工经过几十年努力探索出的成功杰作,是运用科学管理原理和工业工程技术开创的具有日本文化内涵的成本管理模式。根据丰田公司的定义,目标成本法是指从新产品的基本构想、设计至生产开始阶段,为降低成本及实现利润而实行的各种管理活动。目标成本法的核心工作是制定目标成本,并且通过各种方法不断地改进产品与工序设计,以最终使得产品的设计成本小于或等于其目标成本。
这一工作需要由包括营销、开发与设计、采购、工程、财务与会计、甚至供应商与顾客在内的设计小组或工作团队来进行。日本成本管理体系的建立,其目的并非是要改变人们的价值判断,而是激励经营管理人员、工程设计人员和全体雇员实现他们在世界上独占鳌头的目标。1)新产品计划(Product planning)与目标售价制定汽车的全新改款通常每4年实施一次,在新型车上市前3年,一般就正式开始目标成本规划。每一车种(如Corolla、Corona、Camry等)设一负责新车开发的产品经理,以产品经理为中心,对产品计划构想加以推敲,编制新型车开发提案。开发提案的内容包括:车子式样及规格(长、宽、重量、引擎的种类、总排气量、最高马力、变速比、减速比、车体构成等)、开发计划、目标售价及预计销量等,其中目标售价及预计销量是与业务部门充分讨论(考虑市场变动趋向、竞争车种情况、新车型所增加新机能的价值等)后而加以确定的。开发提案经高级主管所组成的产品规划委员会核准承认后,即进入制定目标成本的阶段。公司参考长期的利润率目标来决定目标利润,再将目标销售价格减去目标利润即得目标成本。然后将目标成本进一步细分给负责设计的各个设计部,例如按车子的构造、机能分为:引擎部、驱动设计部、底盘设计部、车体设计部、电子技术部、内装设计部。但并不是各设计部一律均规定降低多少百分比,而是由产品经理根据以往的实绩、经验及合理根据等,与各设计部进行数次协调讨论后才予以决定。设计部为便于掌握目标达成活动及达成情况,还将成本目标更进一步地按零件予以细分。目标成本与公司目前的相关估计产品成本(即在现有技术等水准下,不积极从事降低成本活动下会产生的成本)相比较,可以确定成本差距。由于车子的零部件大小总共合计约有2万件,但在开发新车时并非2万件全部都会变更,通常会变更而须重新估计的约5000件左右,因此公司目前的相关产品成本可以现有车型的成本加减其变更部分的成本差额算出。目标成本与估计成本的差额为成本差距(成本规划目标),它是需通过设计活动降低的成本目标值。2)采用超部门团队方式,利用价值工程寻求最佳产品设计组合接着,进入开发设计阶段,为实现成本规划目标,以产品经理为中心主导,结合各部门的一些人员加入产品开发计划,组成一跨职能(cross-functional)的成本规划委员会。委员会的成员包括来自设计、生产技术、采购、业务、管理、会计等部门的人员,是一超越职能领域的横向组织,展开两年多具体的成本规划活动,共同努力合作以达成目标。
各设计部就可以开始从事产品价值分析和价值工程。根据产品规划书,设计出产品原型。结合原型,把成本降低的目标分解到各个产品构件上。分析各构件是否能满足产品规划书要求的性能,在满足性能的基础上,运用价值工程降低成本。如果成本的降低能达到目标成本要求,就可转入基本设计阶段,否则还需要运用价值工程重新加以调整,以达到要求。进入基本设计阶段,运用同样方法,挤压成本,转入详细设计,最后进入工序设计。在工序设计阶段,成本降低额达到后,挤压暂告一段落,可以转向试生产。试生产阶段是对前期成本规划与管理工作的分析和评价,致力于解决可能存在的潜在问题。一旦在试生产阶段发现产品成本超过目标成本要求,就得重新返回设计阶段,运用价值工程来进行再次改进。只有在目标成本达到的前提下,才能进入最后的生产。2.3 在生产阶段运用持续改善成本法以达到设定的目标成本 约进入生产阶段3个月后(因为若有异常,较可能于最初3个月发生),检查目标成本的实际达成状况,进行成本规划实绩的评估,确认责任归属,以评价目标成本规划活动的成果。
至此,新车型的目标成本规划活动正式告一段落。进入生产阶段,成本管理即转向成本维持和持续改善,保证正常生产条件,维持既定水平目标。成本体系的持续改善是指不断改进现行成本管理体系,使之能够对成本对象耗费企业资源的状况更适当地加以计量和核算,以提高成本数据的决策相关性,适应变化着的新环境。 但值得注意的是,成本规划中的目标成本尚有其他功能,即可作为制定制造阶段标准成本(丰田称此为基准成本)的基础,且可延续至下一代新车型,成为估计下一代新车型成本的起点。成本规划活动的目标细分至各设计部与传统的成本管理相比,丰田式目标成本法所体现的成本管理思想特色主要反映在如下几个方面:传统的成本管理过程上重在控制生产阶段的耗费,在范围上局限于企业的内部。 在过程上,成本管理在产品的整个价值链,从产品的设计、原材料的采购、产中、产后、产品的销售和售后服务的全过程进行成本控制; 在范围上,超越企业的边界进行跨组织的管理,构建包括上游和下游的产品成本价值链和企业间信息交换系统,使其相互作用,共同进行成本的控制,同时提高产品制造商和零部件供应商的竞争实力。3.2 明确了企业成本管理必须着眼于未来市场以求取竞争优势 丰田公司在制定目标成本的过程中,始终将其目标放在未来的市场,而非今天的市场。目标成本法中所确定的各个层次的目标成本都直接或间接地来源于激烈竞争的市场,按照这种目标成本进行成本控制和业绩评价,明显有助于增强企业的竞争地位。负责将一项新产品的设想变为现实的成本计划人员制定目标成本时,是以最有可能吸引潜在消费者的水平为基础,其它一切环节都以这一关键判断为中心。从预测销售价格中扣除期望利润额后,成本计划人员开始预算构成产品成本的每一个因素,包括设计、工程、制造、销售等环节的成本,然后将这些因素又进一步分解以便估算每一个部件的成本,因此目标成本法并非只针对成本,而是整合产品概念、品质、公司的利润计划等具有市场导向的利润管理手法,它是以成本管理之形式达成终极的利润管理之目的。整个目标成本法的核心部分是确定产品层次的目标成本。从丰田的经验来看,该目标成本是由产品的成本规划委员会根据市场信息、内部潜力的挖掘以及供应商的潜力挖掘和协作而确定的。这意味着成本管理的重点将由传统观念下的生产制造过程移至产品的开发设计过程。目标成本法把成本思考的立足点从传统的生产阶段转移到产品规划设计阶段,从业务下游转移到源头。这种源流的管理,从一开始就实施充分透彻的分析,有助于避免后续制造过程的大量无效作业,耗费无谓的成本,使大幅度降低成本成为可能。形象地说,传统的成本管理重在治病,目标成本法重在防病。传统成本管理的目标在于成本的节省,而目标成本法的目标在于建立和保持企业长期的竞争优势。因此必须改变为降低成本而降低成本的传统观念,取而代之以战略性成本管理的观念。战略性成本管理所追求的是不损害企业竞争地位前提下的成本降低的途径,如果成本降低的同时削弱了企业的竞争地位,这种成本降低的策略就是不可取的。
3.5 丰富了成本管理的手段但会计方法决不是成本管理唯一的方法。目标成本法的独特之处,在于采用的手段是综合性的,它注重从技术层面去把握成本信息,将价值工程方法引入成本管理,是把价值工程、组织措施和会计方法有机结合、融为一体贯彻实施的。将成本计算与产品开发、设计与生产工艺一体化地加以分析运用,采用超部门团队方式(包括会计师、供应商),帮助各部门管理者在未开始生产产品前就衡量产品的功能、消费者需要、产品的成本和利润,是成本管理手段的一种创新,它能够保证在降低成本的同时也确保产品功能和质量的提高。
3.6 独特的差额估计与差额管理决定成本规划目标(目标成本与估计成本的差额)而对成本加以估计时,并非是将所有的成本、费用都从最初开始累计,而是将焦点放在与现有车型的差异上,将现有车型的成本加减因变更设计所导致成本的增减差额来计算而得。设计部的目标并不是目标成本总额,而是通过设计活动所须降低的成本目标值(成本规划目标);对设计人员及相关人员而言,要达成目标成本100万与要降低成本15万的感受是不同的。像这样的差额估计与差额管理方式,不仅可节省时间与许多繁杂的手续,并可较有效率地估计成本,提高精确度。