任务5 课后实训
-
1 学习目标
-
2 实训题
-
3 思考题
-
4 章节测验
-
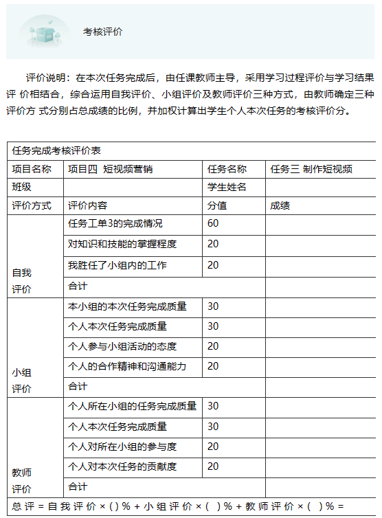
5 考核评价
上一节
下一节
| A | B | C | D | E | |
| 1. 知识目标 | |||||
| (1)掌握短视频内容定位的方法。 | □ | □ | □ | □ | □ |
| (2)掌握构建短视频用户画像的方法。 | □ | □ | □ | □ | □ |
| (3)了解短视频的展现形式。 | □ | □ | □ | □ | □ |
| 掌握短视频选题的策划方法。 | |||||
| 掌握短视频脚本的撰写方法。 | |||||
| 2. 能力目标 | |||||
| (1)能够以用户需求为中心对短视频内容进行定位。 | □ | □ | □ | □ | □ |
| (2)能够根据短视频创作需求选择合适的展现形式。 | □ | □ | □ | □ | □ |
| (3)能够策划优质的短视频选题,并撰写短视频脚本。 | □ | □ | □ | □ | □ |
| 3. 素质目标 | |||||
培养用户思维,以用户需求为导向来策划短视频内容。关注政策和平台管理规范,防止因触发敏感词汇而导致违规。 | □ | □ | □ | □ | □ |


