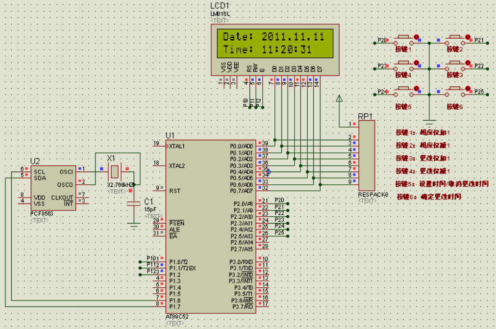
1、复杂电子万年历的制作--仿真图

2、复杂电子万年历的制作--参考程序
I2C.H
/*****************************************************************
头文件名 VIIC_C51.H
这个头文件对应的库是VIIC_C51.LIB,库中有几个模拟I2C的函数,加入此文件
即可使用I2C平台(主方式的软件平台), 函数是对LPC764的I2C的I/O口实
现,即其P1.3 (SDA) , P1.2(SCL),51系列机型可以通用.
注意: 函数是采用软件延时的方法产生SCL脉冲,固对高晶振频率要作
一定的修改....(本例是1us机器周期,即晶振频率要小于12MHZ).
(函数的使用可参考给出的事例程序.)
*****************************************************************/
#ifdef uchar
#define READYDEF 1 /*宏uchar已定义*/
#else
#define uchar unsigned char
#endif
/*******************************************************************
无子地址发送字节数据函数
功能: 从启动总线到发送地址,数据,结束总线的全过程,从器件地址sla.
如果返回1表示操作成功,否则操作有误。
********************************************************************/
extern bit ISendByte(uchar sla,uchar c);
/*******************************************************************
有子地址发送多字节数据函数
功能: 从启动总线到发送地址,子地址,数据,结束总线的全过程,从器件
地址sla,子地址suba,发送内容是s指向的内容,发送no个字节。
如果返回1表示操作成功,否则操作有误。
********************************************************************/
extern bit ISendStr(uchar sla,uchar suba,uchar *s,uchar no) ;
/*******************************************************************
无子地址读字节数据函数
功能: 从启动总线到发送地址,读数据,结束总线的全过程,从器件地
址sla,返回值在c.
如果返回1表示操作成功,否则操作有误。
********************************************************************/
extern bit IRcvByte(uchar sla,uchar *c);
/*******************************************************************
有子地址读取多字节数据函数
功能: 从启动总线到发送地址,子地址,读数据,结束总线的全过程,从器件
地址sla,子地址suba,读出的内容放入s指向的存储区,读no个字节。
如果返回1表示操作成功,否则操作有误。
********************************************************************/
extern bit IRcvStr(uchar sla,uchar suba,uchar *s,uchar no);
#ifndef READYDEF
#undef uchar
#endif
1602.H
#ifndef __1602_H__
#define __1602_H__
///////////////////////////////////////////////////////////
#define uchar unsigned char
#define uint unsigned int
#define dat P0 //定义LCD1602的数据口为P0口
sbit E_1602=P1^2;
sbit RW_1602=P1^1;
sbit RS_1602=P1^0;
///////////////////////////////////////////////////////////
extern void delay_1602(void);
extern void busy_1602(void);
extern void write_com_1602( uchar );
extern void wr_data_1602(uchar);
extern void write_char_1602(uchar x,uchar y,uchar dat);
extern void write_datas_1602(uchar ,uchar,uchar *, uchar );
extern void init_1602( void );
///////////////////////////////////////////////////////////
#endif
1602.C
#include<at89x52.h>
#include<intrins.h>
#include"1602.h"
//液晶模块延时函数
void delay_1602() //延时程序
{
uchar i,j;
for(i=0;i<10;i++)
for(j=0;j<22;j++);
}
//判断液晶是不是忙碌函数
void busy_1602( ) //查询忙碌标志信号程序
{
uchar busy;
do
{
E_1602=0;
RW_1602=1;
RS_1602=0;
E_1602=1;
busy=dat;
E_1602=0;
delay_1602();
} while(busy&0x10==1);
}
//写指令函数
void write_com_1602( uchar com )
{
busy_1602();
E_1602=0;
RW_1602=0;
RS_1602=0;
E_1602=1;
dat=com;
E_1602=0;
}
//写数据函数
void wr_data_1602( uchar a ) //写指令到LCM程序
{
busy_1602();
E_1602=0;
RW_1602=0;
RS_1602=1;
E_1602=1;
dat=a;
E_1602=0;
}
//指定位置写入一个数据,x:第几行 y,第几列 dat:数据
void write_char_1602(uchar x,uchar y,uchar dat)
{
if(x==0)
{
write_com_1602(0x80+y);
}
else if(x==1)
{
write_com_1602(0xc0+y);
}
wr_data_1602(dat);
}
//指定位置写入指定长度的数据,x:第几行 y,第几列 dat:数组 num:
void write_datas_1602( uchar x,uchar y,uchar *dat, uchar num )
{
uchar i;
if(x==0)
{
write_com_1602(0x80+y);
for(i=0;i<num;i++) //发送数据第一行
{
wr_data_1602(*(dat+i));
}
}
else if(x==1)
{
write_com_1602(0xc0+y);
for(i=0;i<num;i++) //发送数据第一行
{
wr_data_1602(*(dat+i));
}
}
}
//1602液晶初始化函数
void init_1602( )//启动LCM程序
{
/*这里要多次激活液晶 */
write_com_1602(0x38);//设置显示模式
_nop_();_nop_();
write_com_1602(0x38);//设置显示模式
_nop_();_nop_();
write_com_1602(0x38);//设置显示模式
_nop_();_nop_();
write_com_1602(0x0c);//开显示,不显示光标,不闪烁,00001100
write_com_1602(0x01);//显示清屏
write_com_1602(0x06);//当读取或者写一个字符后地址指针加一
}
I2C.C
/********************************************************************
VIIC_C51.C
此程序是I2C操作平台(主方式的软件平台)的底层的C子程序,如发送数据
及接收数据,应答位发送,并提供了几个直接面对器件的操作函数,它很方便的
与用户程序连接并扩展.....
注意:函数是采用软件延时的方法产生SCL脉冲,固对高晶振频率要作
一定的修改....(本例是1us机器周期,即晶振频率要小于12MHZ)
********************************************************************/
#include <reg52.h> /*头文件的包含*/
#include <intrins.h>
#define uchar unsigned char /*宏定义*/
#define uint unsigned int
#define _Nop() _nop_() /*定义空指令*/
/* 常,变量定义区 */
/*端口位定义*/
sbit SDA=P1^7; /*模拟I2C数据传送位*/
sbit SCL=P1^6; /*模拟I2C时钟控制位*/
/*状态标志*/
bit ack; /*应答标志位*/
/*******************************************************************
起动总线函数
函数原型: void Start_I2c();
功能: 启动I2C总线,即发送I2C起始条件.
********************************************************************/
void Start_I2c()
{
SDA=1; /*发送起始条件的数据信号*/
_Nop();
SCL=1;
_Nop(); /*起始条件建立时间大于4.7us,延时*/
_Nop();
_Nop();
_Nop();
_Nop();
SDA=0; /*发送起始信号*/
_Nop(); /* 起始条件锁定时间大于4μs*/
_Nop();
_Nop();
_Nop();
_Nop();
SCL=0; /*钳住I2C总线,准备发送或接收数据 */
_Nop();
_Nop();
}
/*******************************************************************
结束总线函数
函数原型: void Stop_I2c();
功能: 结束I2C总线,即发送I2C结束条件.
********************************************************************/
void Stop_I2c()
{
SDA=0; /*发送结束条件的数据信号*/
_Nop(); /*发送结束条件的时钟信号*/
SCL=1; /*结束条件建立时间大于4μs*/
_Nop();
_Nop();
_Nop();
_Nop();
_Nop();
SDA=1; /*发送I2C总线结束信号*/
_Nop();
_Nop();
_Nop();
_Nop();
}
/*******************************************************************
字节数据传送函数
函数原型: void SendByte(uchar c);
功能: 将数据c发送出去,可以是地址,也可以是数据,发完后等待应答,并对
此状态位进行操作.(不应答或非应答都使ack=0 假)
发送数据正常,ack=1; ack=0表示被控器无应答或损坏。
********************************************************************/
void SendByte(uchar c)
{
uchar BitCnt;
for(BitCnt=0;BitCnt<8;BitCnt++) /*要传送的数据长度为8位*/
{
if((c<<BitCnt)&0x80)SDA=1; /*判断发送位*/
else SDA=0;
_Nop();
SCL=1; /*置时钟线为高,通知被控器开始接收数据位*/
_Nop();
_Nop(); /*保证时钟高电平周期大于4μs*/
_Nop();
_Nop();
_Nop();
SCL=0;
}
_Nop();
_Nop();
SDA=1; /*8位发送完后释放数据线,准备接收应答位*/
_Nop();
_Nop();
SCL=1;
_Nop();
_Nop();
_Nop();
if(SDA==1)ack=0;
else ack=1; /*判断是否接收到应答信号*/
SCL=0;
_Nop();
_Nop();
}
/*******************************************************************
字节数据传送函数
函数原型: uchar RcvByte();
功能: 用来接收从器件传来的数据,并判断总线错误(不发应答信号),
发完后请用应答函数。
********************************************************************/
uchar RcvByte()
{
uchar retc;
uchar BitCnt;
retc=0;
SDA=1; /*置数据线为输入方式*/
for(BitCnt=0;BitCnt<8;BitCnt++)
{
_Nop();
SCL=0; /*置时钟线为低,准备接收数据位*/
_Nop();
_Nop(); /*时钟低电平周期大于4.7μs*/
_Nop();
_Nop();
_Nop();
SCL=1; /*置时钟线为高使数据线上数据有效*/
_Nop();
_Nop();
retc=retc<<1;
if(SDA==1)retc=retc+1; /*读数据位,接收的数据位放入retc中 */
_Nop();
_Nop();
}
SCL=0;
_Nop();
_Nop();
return(retc);
}
/********************************************************************
应答子函数
原型: void Ack_I2c(bit a);
功能:主控器进行应答信号,(可以是应答或非应答信号)
********************************************************************/
void Ack_I2c(bit a)
{
if(a==0)SDA=0; /*在此发出应答或非应答信号 */
else SDA=1;
_Nop();
_Nop();
_Nop();
SCL=1;
_Nop();
_Nop(); /*时钟低电平周期大于4μs*/
_Nop();
_Nop();
_Nop();
SCL=0; /*清时钟线,钳住I2C总线以便继续接收*/
_Nop();
_Nop();
}
/*******************************************************************
向无子地址器件发送字节数据函数
函数原型: bit ISendByte(uchar sla,ucahr c);
功能: 从启动总线到发送地址,数据,结束总线的全过程,从器件地址sla.
如果返回1表示操作成功,否则操作有误。
注意: 使用前必须已结束总线。
********************************************************************/
bit ISendByte(uchar sla,uchar c)
{
Start_I2c(); /*启动总线*/
SendByte(sla); /*发送器件地址*/
if(ack==0)return(0);
SendByte(c); /*发送数据*/
if(ack==0)return(0);
Stop_I2c(); /*结束总线*/
return(1);
}
/*******************************************************************
向有子地址器件发送多字节数据函数
函数原型: bit ISendStr(uchar sla,uchar suba,ucahr *s,uchar no);
功能: 从启动总线到发送地址,子地址,数据,结束总线的全过程,从器件
地址sla,子地址suba,发送内容是s指向的内容,发送no个字节。
如果返回1表示操作成功,否则操作有误。
注意: 使用前必须已结束总线。
********************************************************************/
bit ISendStr(uchar sla,uchar suba,uchar *s,uchar no)
{
uchar i;
Start_I2c(); /*启动总线*/
SendByte(sla); /*发送器件地址*/
if(ack==0)return(0);
SendByte(suba); /*发送器件子地址*/
if(ack==0)return(0);
for(i=0;i<no;i++)
{
SendByte(*s); /*发送数据*/
if(ack==0)return(0);
s++;
}
Stop_I2c(); /*结束总线*/
return(1);
}
/*******************************************************************
向无子地址器件读字节数据函数
函数原型: bit IRcvByte(uchar sla,ucahr *c);
功能: 从启动总线到发送地址,读数据,结束总线的全过程,从器件地
址sla,返回值在c.
如果返回1表示操作成功,否则操作有误。
注意: 使用前必须已结束总线。
********************************************************************/
bit IRcvByte(uchar sla,uchar *c)
{
Start_I2c(); /*启动总线*/
SendByte(sla+1); /*发送器件地址*/
if(ack==0)return(0);
*c=RcvByte(); /*读取数据*/
Ack_I2c(1); /*发送非就答位*/
Stop_I2c(); /*结束总线*/
return(1);
}
/*******************************************************************
向有子地址器件读取多字节数据函数
函数原型: bit ISendStr(uchar sla,uchar suba,ucahr *s,uchar no);
功能: 从启动总线到发送地址,子地址,读数据,结束总线的全过程,从器件
地址sla,子地址suba,读出的内容放入s指向的存储区,读no个字节。
如果返回1表示操作成功,否则操作有误。
注意: 使用前必须已结束总线。
********************************************************************/
bit IRcvStr(uchar sla,uchar suba,uchar *s,uchar no)
{
uchar i;
Start_I2c(); /*启动总线*/
SendByte(sla); /*发送器件地址*/
if(ack==0)return(0);
SendByte(suba); /*发送器件子地址*/
if(ack==0)return(0);
Start_I2c();
SendByte(sla+1);
if(ack==0)return(0);
for(i=0;i<no-1;i++)
{
*s=RcvByte(); /*发送数据*/
Ack_I2c(0); /*发送就答位*/
s++;
}
*s=RcvByte();
Ack_I2c(1); /*发送非应位*/
Stop_I2c(); /*结束总线*/
return(1);
}
/* 完毕 */
TIMER.C









