目录

  • 1 项目1  电子琴设计
    • 1.1 课程概述
    • 1.2 蜂鸣器发声
    • 1.3 不同音阶发声和控制
    • 1.4 多功能电子琴
      • 1.4.1 播放一首乐曲的程序编写与仿真
      • 1.4.2 具有多功能电子琴设计与实施
      • 1.4.3 具有多功能电子琴程序编写和仿真
      • 1.4.4 具有多功能电子琴设计--直播程序讲解
  • 2 项目2  LED流水灯设计
    • 2.1 左右依次循环点亮的流水灯设计
    • 2.2 多种花样点亮的流水灯设计
    • 2.3 可调节型多功能亮灯的流水灯设计
  • 3 项目3 直流电机控制
    • 3.1 直流电机的双向转动设计
    • 3.2 转速可调的直流电机转动设计
    • 3.3 多功能直流电机双向转动设计
  • 4 项目4  步进电机控制
    • 4.1 步进电机的双向转动设计
    • 4.2 转速可调的步进电机转动设计
    • 4.3 多功能步进电机双向转动设计
  • 5 项目5 直流电机、步进电机、舵机综合设计
    • 5.1 综合设计
  • 6 项目6 广告灯设计
    • 6.1 在8*8点阵上显示一个字符
    • 6.2 在16*16点阵上显示一个汉字
    • 6.3 在16*16点阵上显示滚动汉字
  • 7 项目7 液晶显示设计
    • 7.1 在1602液晶屏上显示字符
    • 7.2 在1602液晶屏上显示自定义符号和图形
  • 8 电子万年历的制作
    • 8.1 简单万年历的制作
    • 8.2 复杂万年历的制作
    • 8.3 创新万年历的制作
  • 9 作品考核--制作18B20温控风扇
    • 9.1 任务书(拟实现的主要功能)
      • 9.1.1 单片机相关资料
      • 9.1.2 18B20相关资料
      • 9.1.3 PWM脉宽调制资料
      • 9.1.4 74H573介绍
      • 9.1.5 数码管介绍
    • 9.2 原理图、PCB图、焊接图、仿真图
    • 9.3 程序
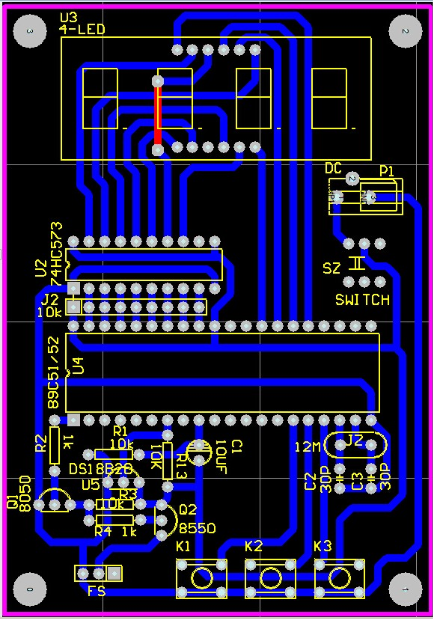
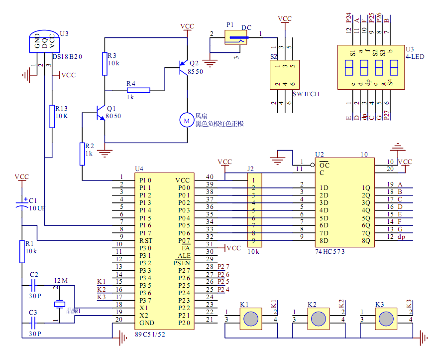
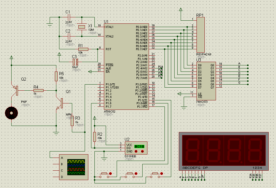
原理图、PCB图、焊接图、仿真图

1、原理图 

2、PCB图

3、焊接图


4、仿真图