课外拓展
上一节
下一节
一、甲苯胺蓝染色
1、口腔科


2、肥大细胞

3、消化科

4、血液科

5、肿瘤,癌前病变
甲苯胺蓝(toluidine blue,TB)在医学中是核酸染色的重要染料.其与细胞中DNA和RNA的酸性基团(包括羧酸、硫酸、磷酸盐等基团 )有着很强的亲和性,可使细胞核染色。肿瘤细胞DNA和RNA的合成量比正常细胞要高 出许多,所以TB在肿瘤细胞更容易着色,且着色时间久,其着色程度也可反映细胞内DNA和RNA的含量。TB对有 丝分裂活跃的细胞,如异常增生的上皮细胞也具有较强的亲合力.故能使其染色 。
6、神经组织
尼氏体
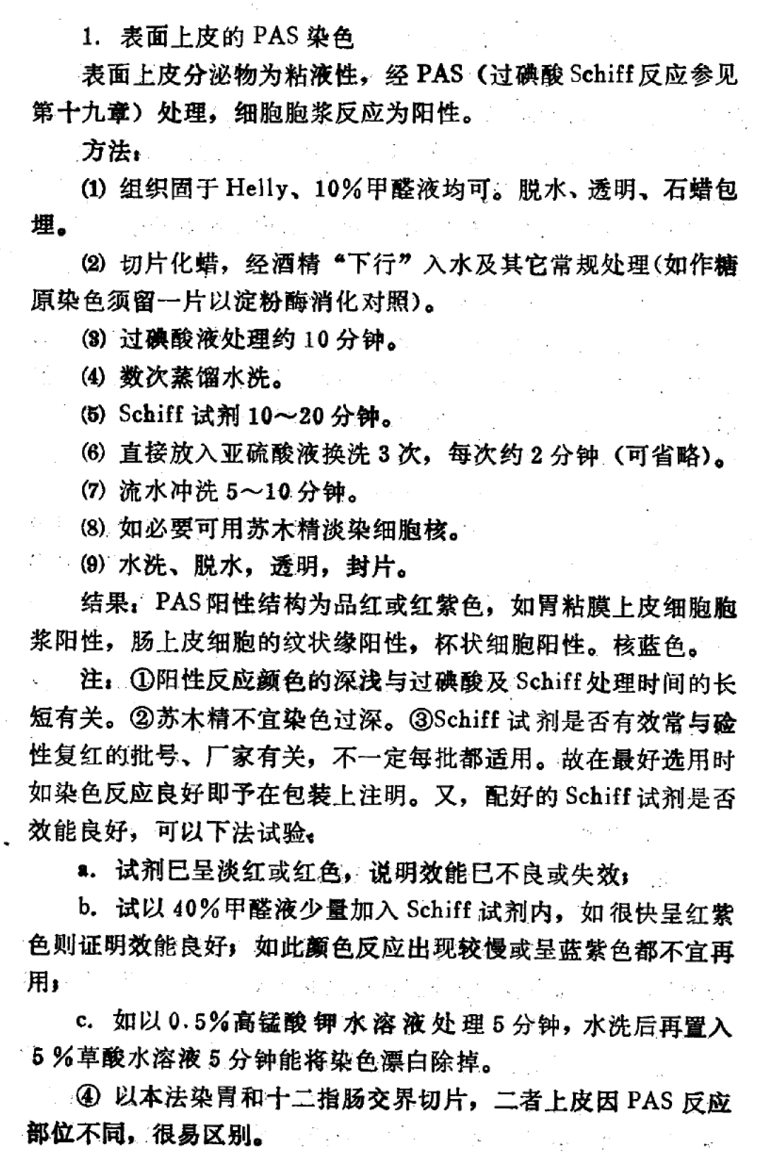
二、PAS染色
1、血液科-骨髓

2、上皮


