数字经济

姚莉

目录

  • 如何开始你的学习
    • ● 课程介绍
      • ● 学习进程安排
      • ● 课程规则
      • ● 必备知识和技能要求
      • ● 教师及学生自我介绍
    • ● 总体学习目标
      • ● 课程体系与学习目标对应
    • ● 课程成绩评定规则
      • ● 学习测评细则及评估标准
    • ● 教学材料说明
      • ● 必学和选学材料的使用说明
    • ● 教师答疑及作业反馈规划
      • ● 学习者互动要求
    • ● 课程技术及学习支持
      • ● 软件按照及指南
    • ● 第1章学习任务及学习目标
  • 第一章 什么是数字经济?
    • ● 案例一:共享经济
    • ● 案例二:工业互联网
    • ● 案例三:智慧医疗
    • ● 案例四:移动支付之城
  • 第二章 中国经济与数字经济
    • ● 中国经济发展基本概况
    • ● 中国经济发展模式正发生结构性变化
    • ● 为什么要发展数字经济
  • 第三章 技术演进与数字经济
    • ● 数字经济的内涵
    • ● 通用技术的进步与数字经济
    • ● 技术演进视角下的数字经济
    • ● 课堂讨论
  • 新建目录
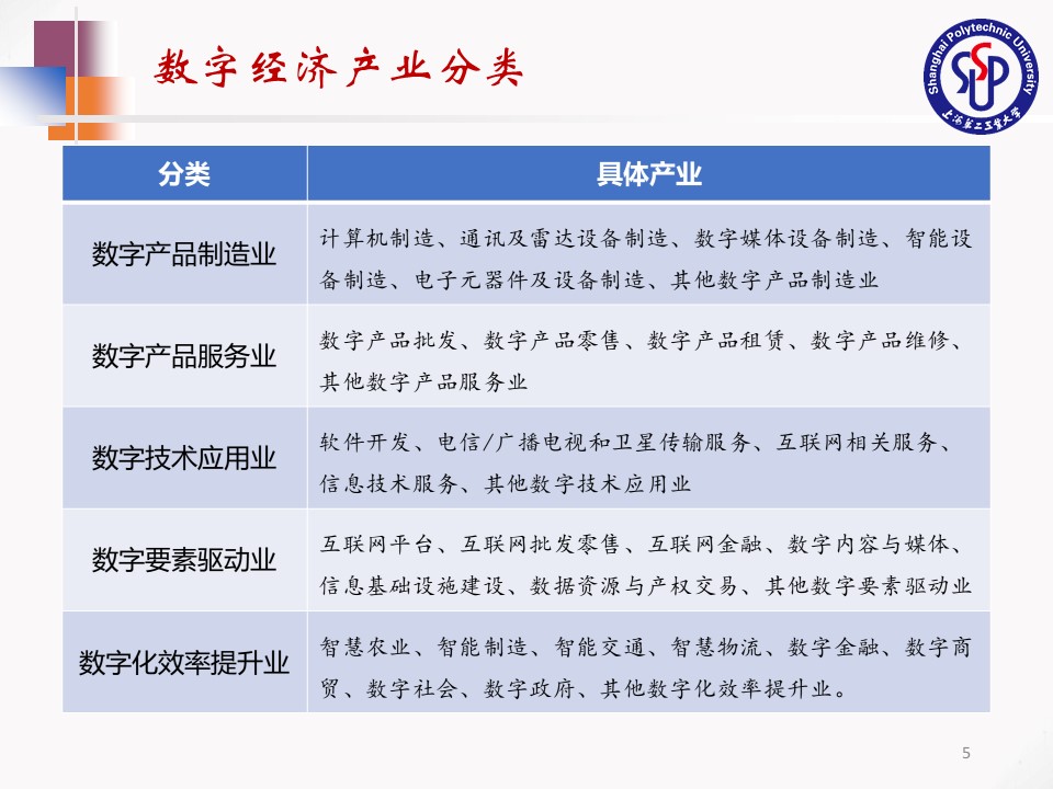
数字经济的内涵