车床的保养
上一节
下一节
车床的保养
为了保持车床正常运转和延长其使用寿命,应注意日常的维护保养。车床的摩擦部分必须进行润滑。
(1)车床润滑的几方式
①浇油润滑 通常用于外露的滑动的表面,如床身导轨面和中、小拖板导轨面等。
②溅油润滑 通常用于密封的箱体中,如车床的车头箱,它利用齿轮转动把润滑油飞溅到油槽中,然后输送到各处进行润滑。
③油绳导油润滑 通常用于车床的走刀箱和拖板箱的油池中,它利用毛线吸油和渗油的能力,把机油慢慢地引到所需要的润滑处,如下图(a)。
④弹子油杯注油滑润 通常用于尾座和中、小拖板手柄转动的轴承处。注油时,以油嘴把弹子揿下,滴入润滑油,如下图(b)。使用弹子油杯的目的,是为了防止灰尘和铁屑。
⑤黄油(油脂)杯润滑 通常用于车床挂轮架的中间轴。使用时,先在黄油杯中装满工业油脂,当拧进油杯盖时,油脂就挤进轴承套内,比加机油方便。使用油脂润滑的另的个特点是:存油期长,不需要每天加油,如下图(c)
⑥油泵输油润滑 通常用于转速高、润滑油需要量大的机构中,如车床的车头箱一般都采用油泵输油润滑。

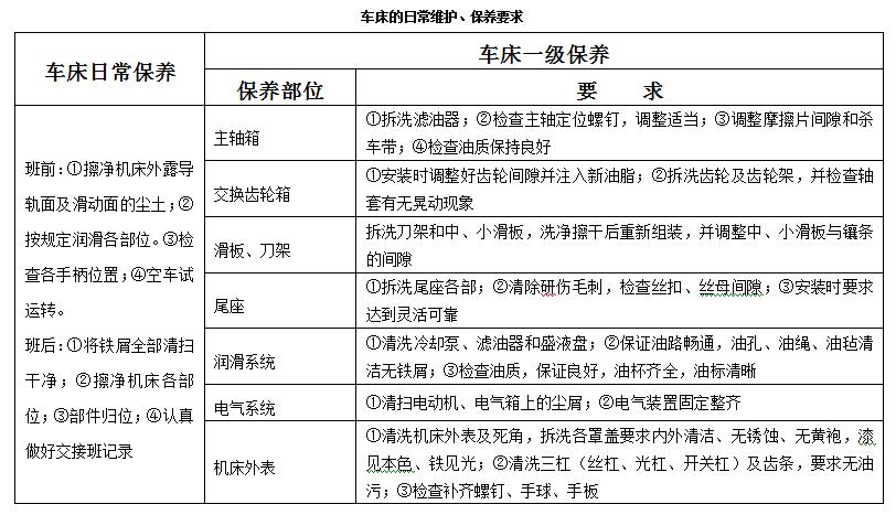
(2)车床日常保养、一级保养的要求
通常当车床运行500h后,需要进行一级保养。其保养工作以操作工人为主,在维修工人的配合下进行。保养时,必须先切断电源,然后按下表所示顺序和要求进行。

车床日常维护保养演示视频

