案例引入:2023年云南丽江“五一”旅游爆冷的背后
一、景区核心利益相关者及其诉求冲突
(一)景区核心利益相关者
目前被广泛接受的概念是1984年美由国经济学家弗里曼提出的——利益相关者是“那些能够影响企业目标实现,或者能够被企业实现目标的过程影响的任何个人和群体”。
1999年,“利益相关者” 概念出现在世界旅游组织制定的《全球旅游伦理规范》中,并被理解为“任何能影响旅游景区开发的个人或群体”,包括国家、属地政府、社区居民、旅游开发商、旅游者、旅游规划专家、社会公众、竞争者等。
(二)以社区为核心的利益相关者
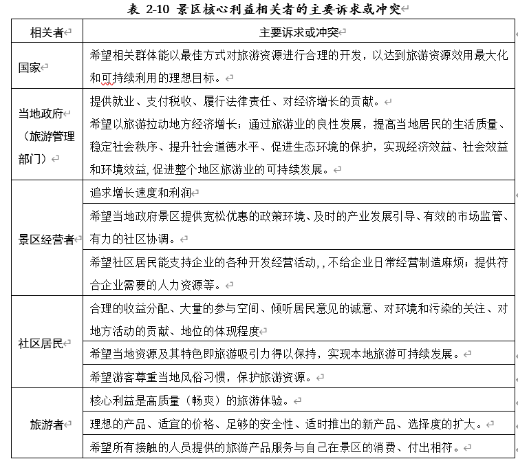
(三)景区核心利益相关者各自角色与诉求

问题过渡:如何理解市场环境?
针对经营者,主要是营商环境,如政府部门办事效率、扶持政策等。
针对终端顾客,主要是商业氛围,如是否破坏游客体验、商家对客态度等。
二、当前景区内部营商环境的主要问题与解决对策
(一)营商环境的概念、重要性即内容
1、概念:伴随企业活动整个过程(包括从开办、营运到结束的各环节)的各种周围境况和条件的总和。
即是企业在开设、经营、贸易活动、纳税、关闭及执行合约等方面遵循的政策法规所需的时间和成本等条件。
2、重要性:“良好的营商环境也是生产力”
3、内容
世界银行经过十几年的探索、整理和归纳,建立了一整套衡量各国营商环境 的指标体系,目前将 10 个重要指标纳入评价体系。该体系是世界上较为完善也被 广泛认可的一套衡量标准。研究这一通行标准,对于营造良好的营商环境有积极意义。这10 个指标是:“开办企业”指标、“申请建筑许可”指标、“获得电力供应”指标、“注册财产”指标、“获得信贷”指标、“投资者保护”指标、“缴纳税款”指标、“跨境贸易”指标、“合同执行”指标、“办理破产”指标。
这10个指标对旅游景区有一定参照价值,旅游景区还需根据自身存在的实际问题进行调整。
(二)我国景区内部营商环境的主要问题
1、法治、公平和契约精神在一些旅游景区未得到落实
2、旅游景区内存在较为普遍的租赁户经营压力大现象
(三)优化景区内部营商环境的主要途径与方法
1、树立景区与租赁承包经营户是命运共同体的理念
2、通过利益的科学合理分配来激励或约束各方经营行为
3、采取综合措施,力避损害游客利益的现象发生
三、解决景区过度商业化问题
(一)景区过度商业化的概念、表现与危害
1、概念:旅游景区在旅游发展过程中,将旅游景区作为旅游经济产业对待,过分强调旅游的经济功能,过分追求旅游经济效益,而采用开放式的商业经营模式对景区进行开发与运营的行为。
2、主要表现:景区变为更像个商业区,经济利益至上使商业气息掩盖景区本应具有的魅力;景区过度改造、装饰,使原真性的景观、韵味减弱甚至丧失。
3、主要危害:旅游的变质;游客经济利益被“掠夺”
(二)解决景区过度商业化的主要对策
1、做好经营场所的规划、选址
2、明确功能区主题,规范约束商家经营的内容
3、对景区的户外广告进行严格管理
4、规范和治理旅游市场秩序
5、景区及商户的经营行为要彰显人情味
结合以下案例,思考讨论:你从乌镇景区为游客解决 “不起眼”的小问题获得了哪些启示?
拓展学习并思考:新疆规范景区收费将会带来怎样的影响与商机?

