课中导学
-
1 课件
-
2 视频
-
3 图片
-
4 动画
上一节
下一节
减压蒸馏课中导学
减压蒸馏(看课件):
工艺流程(看课件):
减压蒸馏半实体仿真工艺与操作(看课件):
减压蒸馏操作影响因素(看课件):
任务描述
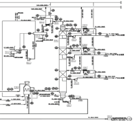
本任务主要是将常压蒸馏后的常压底油,经减压炉进入减压塔进行减压蒸馏,最终在侧线得到减一线油,减二线油,减三线油,塔底得到减底渣油。
任务布置
1. 认识减压蒸馏的流程
2. 说出抽真空系统的组成及特点;
3. 操作减压蒸馏工段的仿真及半实体仿真。
任务导入
实验室减压蒸馏装置

精油是如何提取出来的,原理是什么?

沉香中精油的提取




