期中考核参考答案与得分点公布
上一节
下一节

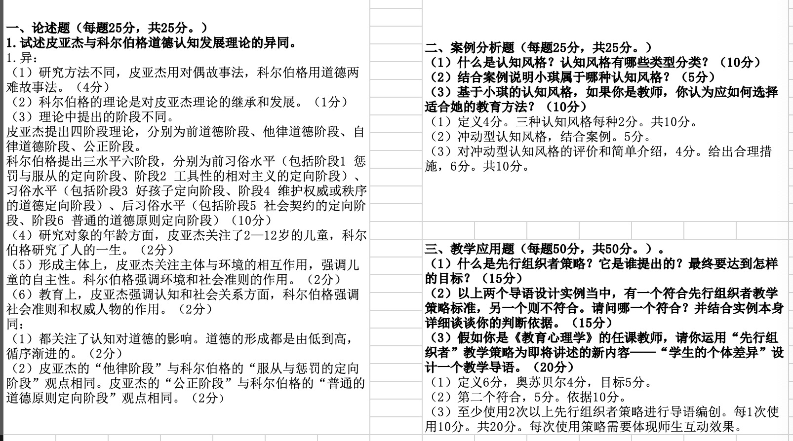
由于有同学对于自己小组的回答可能没有得到理想的分数而向我提出疑问,所以在这里把“教师部分的评分细则”分享到这里供大家参考。
每一组的回答我都保存了,并且有得分点也有评价。如果还有任何疑问的同学也可以放心大胆来找我要一个反馈。这样也有利于之后大家在期末考试的时候能够知道如何根据教师预留的得分点来进行回答,更好地应对其他考试。
当然,这个评价标准是有教师主观的部分在,自然也不是完全科学标准的。并且,也许存在一些得分点没有给到应有的分数的情况。请大家谅解。

