网络犯罪侦查
秦志红
目录
暂无搜索结果
1 第一单元 绪论(2课时)
1.1 教材
1.2 教学大纲
1.3 课件
1.4 章节测试
1.5 拓展资料
1.6 参考资料
2 第二单元 网络犯罪侦查的一般过程(2课时)
2.1 教材
2.2 教学大纲
2.3 课件
2.4 章节测试
2.5 拓展资料
3 第三单元 网络犯罪案件侦查模式、侦查措施和侦查谋略(2课时)
3.1 教材
3.2 教学大纲
3.3 课件
3.4 章节测试
3.5 拓展资料
4 第四单元 网络犯罪现场勘查(10课时)
4.1 第一讲 网络犯罪现场、网络犯罪勘查(2课时)
4.1.1 教材
4.1.2 课件
4.1.3 拓展资料
4.2 第二讲 本地外部现场勘查(2课时)
4.3 第三讲 本地内部现场勘查(2课时)
4.4 第四讲 远程现场勘查、制作现场勘查工作记录(2课时)
4.5 实训:网络犯罪现场调查实训(4课时)
5 第五单元 网络犯罪侦查技术方法(8课时)
5.1 第一讲 现实身份线索搜索技术(2课时)
5.2 第二讲 虚拟身份线索搜索技术(2课时)
5.3 第三讲 重要数据获取、分析、碰撞、比对技术(2课时)
5.4 网络实训:用户身份线索分析实训(2课时)
6 第六单元 典型网络犯罪案件侦查(6课时)
6.1 第一讲 非法 破坏计算机信息系统案件侦查(2课时)
6.2 第二讲 其他典型网络犯罪案件侦查(2课时)
6.3 实训:典型案件侦查实训(2课时)
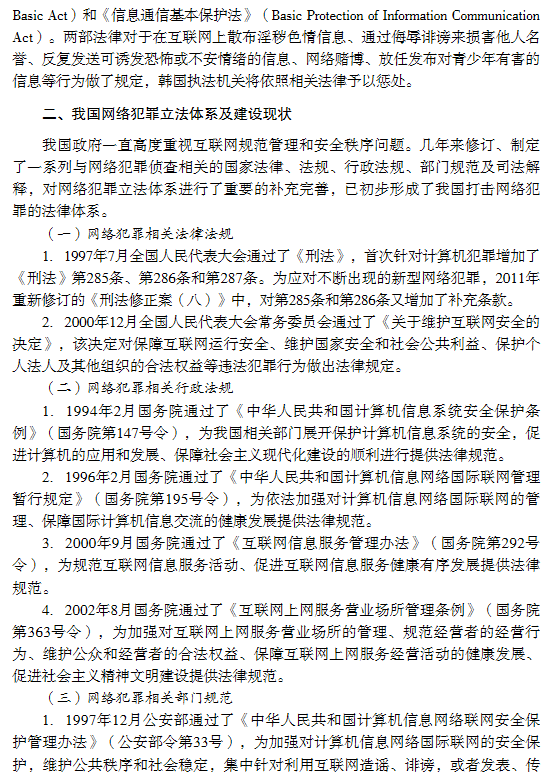
教材
下一节
选择班级
确定
取消
图片预览