学习目标和学习任务
-
1 学习目标
-
2 学习任务
-
3 上课课件
-
4 思维导构图
-
5 教材习题作业
上一节
下一节
第十章 醛和酮(9学时)
学 习 目 标
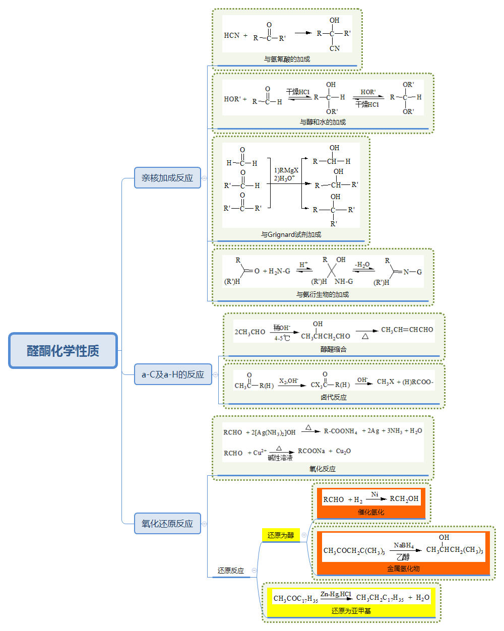
掌握:1.羰基的结构特点,醛酮的命名方法。2.醛酮的亲核加成反应(与 HCN 加成,与炔负离子加成,与格氏试剂加成,与 NaHSO3 加成,与 ROH 加成生成缩醛,缩酮,与氨的衍生物的加成)。3.α-H的酸性和α-碳负离子的生成,羟醛缩合反应,交叉的羟醛缩合反应,卤代反应及卤仿反应。4.醛与斐林试剂,杜伦试剂的反应。5.羰基的催化加氢还原,与 NaBH4反应,与LiAlH4的反应,麦尔外因-彭杜夫还原,克莱门森还原,黄鸣龙还原法,醛酮与磷叶立德的魏悌希反应,曼尼希反应。6.α、β-不饱和醛酮的共轭加成,麦克尔加成反应,D-A反应。
熟悉:1.醛与强氧化剂的反应,醛酮的安息香缩合反应。2.由芳烃侧链控制氧化制醛酮。3.醛酮亲核加成反应的历程。
了解:1.重要的醛酮及其性质。


