任务2 目录文件管理
-
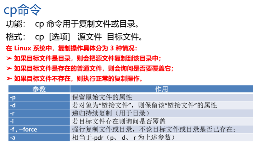
1 目录文件管理1
-
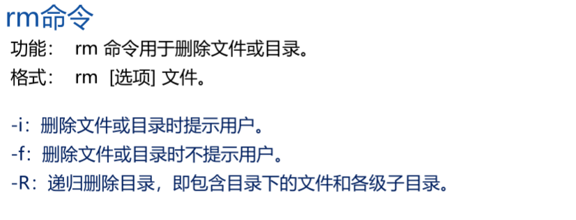
2 目录文件管理2
-
3 任务点操作视频
上一节
下一节

目录
