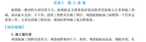
现浇板施工--现浇板模板施准备
-
1 现浇板施工--现浇...
-
2 现浇板施工--现浇...
-
3 现浇板施工--现浇...
-
4 现浇板钢筋施工--&...
-
5 现浇板钢筋施工--&...
-
6 梁板混凝土施工---...
-
7 梁板混凝土施工
上一节
下一节






































