框架梁施工
-
1 框架梁模板施工--...
-
2 框架梁模板施工--...
-
3 框架梁模板施工--...
-
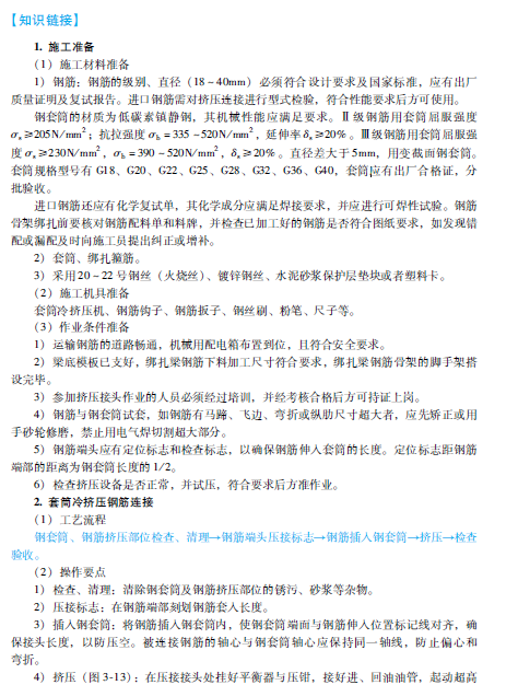
4 框架梁钢筋施工--&...
-
5 框架梁钢筋施工--&...
上一节
下一节


























