目录

  • 1 项目申报书
    • 1.1 申报书
  • 2 结题验收登记表
    • 2.1 项目结题验收登记表
  • 3 校内验收结项材料
    • 3.1 校内验收结项文件、报告书
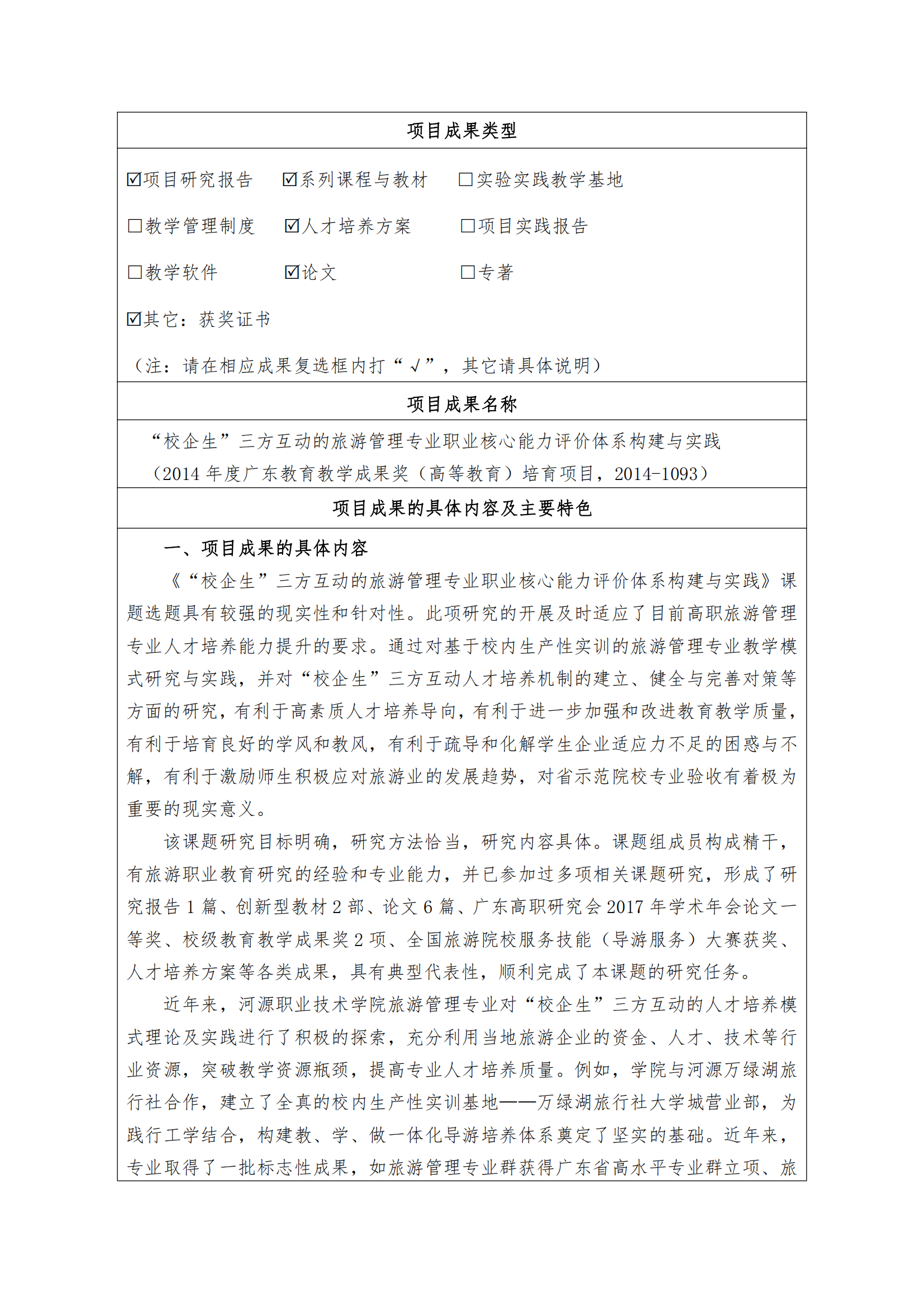
  • 4 成果材料
    • 4.1 项目研究报告
    • 4.2 系列课程与教材
    • 4.3 人才培养方案
    • 4.4 论文
    • 4.5 教学成果奖(代表)
    • 4.6 学生获奖成果(代表)
  • 5 学校教改项目管理和支持情况
    • 5.1 教学质量与教学改革工程项目和经费管理办法
    • 5.2 纵向科研经费管理办法
    • 5.3 教学成果奖评选办法
项目结题验收登记表

【广东省高职教育教学改革项目结题验收登记表-PDF版】

【广东省高职教育教学改革项目结题验收登记表-图片版】