21级排球普修

黄子宜

目录

  • 1 第一单元     排球运动概述
    • 1.1 排球运动概述及运动形式介绍
    • 1.2 排球运动起源与传播
    • 1.3 概述PPT
    • 1.4 爱课程网 课次1
    • 1.5 爱课程网 课次2
  • 2 第二单元     排球技术
    • 2.1 爱课程网 课次3
      • 2.1.1 教学片  准备姿势和移动
    • 2.2 传、垫球练习方法介绍
    • 2.3 扣球手法及其基本练习
    • 2.4 爱课程网 课次4
      • 2.4.1 教学片:垫球、上手发球
      • 2.4.2 徒手练习指导:发球、垫球
    • 2.5 下手发球及其练习
    • 2.6 爱课程网 课次5
      • 2.6.1 教学片:扣球、传球
        • 2.6.1.1 传球、扣球动作图片
      • 2.6.2 徒手练习指导:传球
    • 2.7 爱课程网 课次6
      • 2.7.1 教学片,动作图片:下手发球、拦网
      • 2.7.2 徒手练习指导:拦网
  • 3 第三单元      排球规则及裁判法
    • 3.1 爱课程网 课次7
    • 3.2 规则裁判法简介一
    • 3.3 专项身体练习1-3
    • 3.4 排球规则演变及其作用
    • 3.5 爱课程网 课次8
      • 3.5.1 规则裁判法简介二
        • 3.5.1.1 专项身体练习4-6
    • 3.6 排球比赛击球规则介绍
    • 3.7 爱课程网 课次9
      • 3.7.1 课次学习任务
      • 3.7.2 排球竞赛编排
      • 3.7.3 专项身体练习7-9
    • 3.8 爱课程网 课次10
      • 3.8.1 课次学习任务
        • 3.8.1.1 裁判手势
    • 3.9 规则裁判法章节小测
    • 3.10 课次11
      • 3.10.1 裁判法答疑、期中考复习
    • 3.11 课次12  普修期中考
  • 4 第四单元    排球战术
    • 4.1 课次13 战术理论1
    • 4.2 课次14 战术理论2
    • 4.3 课次15 战术理论3
    • 4.4 单人拦网下的防守阵型
    • 4.5 排球进攻战术及其应用
  • 5 第五单元 介绍性教材
    • 5.1 背传技术
      • 5.1.1 背传球及其练习
    • 5.2 背垫技术
    • 5.3 挡球技术
    • 5.4 气排球运动
      • 5.4.1 气排规则裁判法1
      • 5.4.2 气排规则裁判法2
      • 5.4.3 气排技术介绍
      • 5.4.4 气排战术介绍
  • 6 第六单元  课程复习
    • 6.1 第一章 概述复习
    • 6.2 第二章 技术复习
    • 6.3 第三章 战术复习
    • 6.4 第四章 排球规则裁判法
  • 7 期末考核初步安排
    • 7.1 考核计划
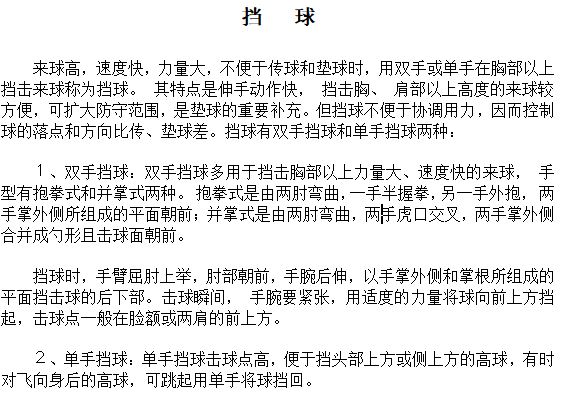
挡球技术