第三节 推动构建人类命运共同体
一、人类命运共同体的内涵
宇宙只有一个地球,人类共享一个家园,各国同处一个世界。人类命运共同体,就是每个民族、每个国家的前途命运都紧紧联系在一起,应该风雨同舟,荣辱与共,努力把我们生于斯、长于斯的这个星球建成一个和睦的大家庭,把世界各国人民对美好生活的向往变成现实。

构建人类命运共同体,核心就是建设持久和平、普遍安全、共同繁荣、开放包容、清洁美丽的世界。
第一,政治上,要相互尊重、平等协商,坚决摒弃冷战思维和强权政治,走对话而不对抗、结伴而不结盟的国与国交往新路。人类历史上战乱频仍,生灵涂炭,教训惨痛。要和平、不要战争是各国人民朴素而真实的愿望。建设一个持久和平的世界,根本要义在于国家之间要构建平等相待、互商互谅的伙伴关系。大国要尊重彼此核心利益和重大关切,管控矛盾分歧,努力构建不冲突不对抗、相互尊重、合作共赢的新型关系。大国对小国要平等相待,不搞唯我独尊、恃强凌弱的霸道。国家间出现矛盾、分歧和争端,要通过平等协商以和平方式处理。只有各国都走和平发展道路,各国才能共同发展,国与国才能和平相处。
第二,安全上,要坚持以对话解决争端、以协商化解分歧,统筹应对传统和非传统安全威胁,反对一切形式的恐怖主义。当前,国际安全形势动荡复杂,传统安全威胁和非传统安全威胁相互交织,安全问题的内涵和外延都在进一步拓展,同时人类越来越利益交融、安危与共。在这种新形势下,各国应树立共同、综合、合作、可持续的全球安全观。国家不论大小、强弱、贫富以及历史文化传统、社会制度存在多大差异,都要尊重和照顾其合理安全关切。要恪守尊重主权、独立和领土完整、互不干涉内政等国际关系基本准则,统筹维护传统和非传统安全。各国都有平等参与地区安全事务的权利,也都有维护地区安全的责任,要以对话协商、互利合作的方式解决安全难题。
第三,经济上,要同舟共济,促进贸易和投资自由化便利化,推动经济全球化朝着更加开放、包容、普惠、平衡、共赢的方向发展。发展是第一要务,适用于各国,人类命运共同体追求的是共同发展。发展归根到底要靠本国自身努力,各国要根据自身禀赋特点,制定适合本国国情的发展战略。要改善国际发展环境,各国要共同维护国际和平,以和平促进发展,以发展巩固和平。要创造良好外部制度环境,加强全球经济治理,健全发展协调机制,各国特别是主要经济体要加强宏观经济政策协调。要维护世界贸易组织规则,支持以世界贸易组织为核心的开放、透明、包容、非歧视性的多边贸易体制,推动建设开放型世界经济。要优化发展伙伴关系,坚持南北合作主渠道地位,最大限度解决南北之间和地区内部发展失衡问题,让发展成果惠及世界各国,为世界经济全面协调可持续增长提供新动力。
第四,文化上,要尊重世界文明多样性,促进文明交流、加强文明互鉴、实现文明共存。人类文明多样性是世界的基本特征,也是人类进步的源泉,多样带来交流,交流孕育融合,融合产生进步。不同文明凝聚着不同民族的智慧和贡献,没有高低之别,更无优劣之分。文明差异不应该成为世界冲突的根源,而应该成为人类文明进步的动力。要促进和而不同、兼收并蓄的文明交流对话,在竞争比较中取长补短,在交流互鉴中共同发展,使文明交流互鉴成为增进各国人民友谊的桥梁、推动人类社会进步的动力、维护世界和平的纽带。
中国共产党将继续同一切爱好和平的国家和人民一道,弘扬和平、发展、公平、正义、民主、自由的全人类共同价值,坚持合作、不搞对抗,坚持开放、不搞封闭,坚持互利共赢、不搞零和博弈,反对霸权主义和强权政治,推动历史车轮向着光明的目标前进!
——习近平
第五,生态上,要坚持环境友好,合作应对气候变化,保护好人类赖以生存的地球家园。人类可以利用自然、改造自然,但归根结底是自然的一部分,必须呵护自然,不能凌驾于自然之上。建设生态文明关乎人类未来。要解决好工业文明带来的矛盾,以人与自然和谐相处为目标,实现世界的可持续发展和人的全面发展。要坚持走绿色、低碳、循环、可持续发展之路,采取行动应对气候变化等新挑战,不断开拓生产发展、生活富裕、生态良好的文明发展道路,构筑尊崇自然、绿色发展的生态体系。
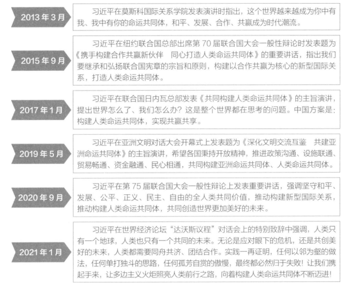
构建人类命运共同体思想顺应了历史潮流,回应了时代要求,凝聚了各国共识,为人类社会实现共同发展、持续繁荣、长治久安绘制了蓝图。这一思想已成为中国引领时代潮流和人类文明进步方向的鲜明旗帜,并被多次写入联合国文件,对中国的和平发展、世界的繁荣进步都具有重大和深远的意义。
视频:动漫展示“人类命运共同体”如何构建
视频:大国外交 第三集 中流击水
一个有担当的负责任大国,必须做有益于人类的事业。共赢共享,中国智慧点亮世界;遇到难题,中国方案从不缺席;面对挑战,中国行动自信从容。本集聚焦党的十八大以来,以习近平同志为核心的党中央积极参与和引领全球治理体系变革,提出构建人类命运共同体的宏伟蓝图。五年来,习近平总书记全面阐述中国的新安全观、新发展观、全球治理观等理念主张,引领中国以实际行动不断推动国际秩序向着更加公正合理的方向发展,赢得国际社会赞誉。我国同国际社会的互联互动紧密,国际地位和影响力得到提升。
二、促进“一带一路”国际合作
共建“一带一路”倡议是以习近平同志为核心的党中央深刻思考人类前途命运及中国和世界发展大势所提出的宏伟构想和中国方案。2013年9月和10月,习近平在出访中亚和东南亚国家期间,先后提出共建“丝绸之路经济带”和“21世纪海上丝绸之路”的重大倡议,得到了国际社会的高度关注和积极回应。
◆“一带一路”
“一带一路”贯穿亚欧非大陆,一头是活跃的东亚经济圈,一头是发达的欧洲经济圈,中间广大腹地国家经济发展潜力巨大。丝绸之路经济带重点畅通中国经中亚、俄罗斯至欧洲(波罗的海);中国经中亚、西亚至波斯湾、地中海;中国至东南亚、南亚、印度洋。21世纪海上丝绸之路重点方向是从中国沿海港口过南海到印度洋,延伸至欧洲;从中国沿海港口过南海到南太平洋。
共建“一带一路”倡议的核心内涵,是促进基础设施建设和互联互通,加强经济政策协调和发展战略对接,促进协同联动发展,实现共同繁荣。这一倡议秉持和遵循共商共建共享原则,努力实现政策沟通、设施联通、贸易畅通、资金融通、民心相通,是发展的倡议、合作的倡议、开放的倡议。这一倡议要实现的最高目标就是各方携手应对世界经济面临的挑战,开创发展新机遇,谋求发展新动力,拓展发展新空间,实现优势互补、互利共赢,不断朝着人类命运共同体方向迈进。
共建“一带一路”倡议根植历史,更面向未来。古丝绸之路绵亘万里,延续千年,积淀了以和平合作、开放包容、互学互鉴、互利共赢为核心的丝绸之路精神。在新的历史条件下提出共建“一带一路”倡议,就是要继承和发扬丝绸之路精神,把我国发展同沿线国家和世界其他国家发展结合起来,把中国梦同沿线国家和世界其他国家人民的梦想结合起来,赋予古代丝绸之路以全新的时代内涵。
共建“一带一路”倡议源于中国,但机遇和成果属于世界。“一带一路”建设跨越不同地域、不同发展阶段、不同文明,是一个开放包容的合作平台,是各方共同打造的全球公共产品。共建“一带一路”既是中国扩大和深化对外开放的需要,也是加强同世界各国互利合作的需要,符合国际社会的共同利益,彰显人类社会共同理想和美好追求,是国际合作以及全球治理新模式的积极探索。各国要尊重彼此主权、尊严、领土完整,尊重彼此发展道路和社会制度,尊重彼此核心利益和重大关切,把“一带一路”建成和平之路;聚焦发展这个根本性问题,释放各国发展潜力,实现经济大融合、发展大联动、成果大共享,把“一带一路”建成繁荣之路;打造开放型合作平台,维护多边贸易体制,解决经济增长和平衡问题,把“一带一路”建成开放之路;坚持创新驱动发展,优化创新环境,集聚创新资源,把“一带一路”建成创新之路;以文明交流超越文明隔阂、文明互鉴超越文明冲突、文明共存超越文明优越,把“一带一路”建成文明之路。
◆准确把握共建“一带一路”倡议
共建“一带一路”是经济合作倡议,不是搞地缘政治联盟或军事同盟,不针对谁也不排除谁;是开放包容进程,不是要关起门来搞小圈子或者“中国俱乐部”;是中国同世界共享机遇、共谋发展的阳光大道,不是这样那样的所谓“陷阱”,不以意识形态划界,不搞零和游戏。
从顶层设计到项目落实,从规划方案到具体实践,共建“一带一路”取得了令人瞩目的成就。我国成功举办两届“一带一路”国际合作高峰论坛,140个国家和32个国际组织加入“一带一路”大家庭。共建“一带一路”顺应了全球治理体系变革的内在要求,彰显了同舟共济、权责共担的命运共同体意识,已经成为推动构建人类命运共同体的重要实践平台。
视频:大国外交 第五集 东方风来
本集聚焦党的十八大以来,习近平总书记着眼构建全方位对外开放格局、促进各国共同繁荣进步,提出“一带一路”重大倡议。四年来,习近平总书记亲力亲为,推动“一带一路”实现从理论设想到创新实践的重大跨越。“一带一路”已经进入全面展开的新阶段,成为我国提供的重要全球公共产品,为中国与世界共同发展注入强大动力,在国际社会获得广泛认同和反响。
视频:“一带一路”:机遇和未来

