【情境引入】
房子原画参考:

造型分析

特点:
住宅是人类为了满足家庭生活的需要所构筑的物质空间,是人类生存所必须的生活资料,它是人类适应自然、改造自然的产物,并且随着人类社会的进步逐步发展起来。21世纪以来建设部先后开展了城市住宅小区建设试点和高档小区的示范工程,重视提高居住环境质量,并提倡住宅的科技含量。要提高居住环境质量,重要的一环就是首先做好住宅及居住环境设计。要建立以人为本的设计观念,大胆革新,勇于创造。
它是由不同大小的BOX通过不同程度的挤出,达到模型的效果。

建模思路
在BOX建模的基础上,从打地基开始,通过基础工具特殊复制完成了看似复杂的部位制作。

【学习目标】
1.知识目标
(1)了解不同时代下房子结构的特征;
(2)理解东西方房子在外形上的区别;
(3)掌握不同的房屋结构的建模方法。
2.能力目标
会分析不同朝代的房子的特点,能用软件的工具对其进行结构的表达。
3.素养目标
通过分析不同朝代的房子,提升学生对中国传统文化的热爱,增强文化自信。
【知识准备】
中国各地的居住建筑,又称民居。居住建筑是最基本的建筑类型,出现最早,分布最广,数量也最多。由于中国各地区的自然环境和人文情况不同,各地民居也显现出多样化的面貌。

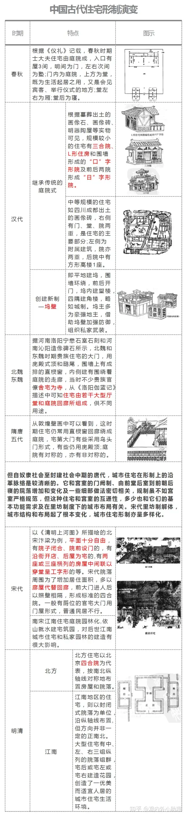
此表格梳理了不同时期住宅具有代表的形式的演变,但是我们要知道建筑的发展在落后的地区是具有滞后性的,多种形式的住宅可能会在同一时期并存。
住宅构筑类型
中国民族多,幅员广。古人于不同环境、气候、风土人情、文化习俗下,造就不同的生活居住环境,同时住宅由于因地制宜、因材致用、结构合理,为我们提供了一系列适宜技术。其构筑类型最具代表性,它既存线性的历史发展,又跨越地区的限定。以现存明、清住宅为实物依据,分述如下:
木构抬梁、穿斗与混合式
主要分布地:主要分布地:北京、江浙、皖南、江西、湖北、云南、四川、湖南、贵州等。
北方多用抬梁式,其中以四合院为代表

北京四合院正房抬梁式(马炳坚《北京四合院建筑》)
南方多用穿斗式

云南白族住宅穿斗式
四川彝族住宅的木栱架
在皖南、江浙、江西一带住宅,多用抬梁、穿斗混合式
山墙边贴用穿斗式,以较密集的柱梁横向穿插结合,辅以墙体,增强抗风性能;明间为使空间开敞、庄重,虽然柱梁交接还是横向榫卯关系,具穿斗特征,但已改用大梁联系前后柱,省去多根柱子,同时大梁上再抬上部梁架,为拾梁、穿斗混合式。

皖南住宅抬梁、穿斗混合式
竹木构干阑式
主要分布地:广西、海南、贵州、四川等僮侗语族地区各少数民族。
以竹、木梁架起房屋为主要特征,主要用于南方潮湿的山区或水域。

壮族干阑式住宅
木构井干式
主要分布地:东北、云南等林区
用井干壁体作为承重结构墙,在我国原始社会便使用。

东北木构井干式住宅
砖墙承重式
主要分布地:山西、河北、河南、陕西。
明代开始,砖普遍用于住宅砌墙并承重,并因此在北方形成和普及了硬山式住宅。

山西襄汾砖墙承重式住宅(刘致平、王其明《中国居住建筑简史》)
碉楼
主要分布地:西康、青藏高原、内蒙古。
碉楼的形成与山地特殊地理环境有关,这些地区多山,且石为板岩或片麻岩构造,易剥落加工,取石方便。
构造特点:碉楼外墙为厚实高大的收分石墙楼层(底层厚达40cm,高可达数十米),内为密梁木楼层的楼房,楼层用土面层,即在木梁上密排楞木,再铺一层细树枝,其下再铺20cm的拍实土层,屋顶亦拍实土层,厚为30cm。这种特殊做法均和当地属高原气候干燥又多风有关。

藏碉楼做法示意
土楼
主要分布地:福建、广东、赣南等。
这些地区的土质多属“红壤”或“砖红壤性土壤”,质地黏重,稍作加工便可以夯筑起高大的楼墙。该地区又盛产硬木和竹林,硬木用于建房,竹片相当于建筑骨架的拉筋。同时,糯米、红糖是就地取材的最好凝固剂。这三种建筑材料和砂石、石灰一起,构筑成丰富多彩的各式土楼。

福建夯土而筑的客家土楼
窑洞
主要分布地:豫西、晋中、陇东、陕北、新疆吐鲁番一带。
窑洞的前身是原始社会穴居中的横穴。窑洞住宅以天然土起拱为特征。

窑洞天然土起拱示意图
阿以旺
主要分布地:新疆南部。
“阿以旺”是新疆维吾尔族住宅常见之一种,有三四百年历史。土木结构,平屋顶,带外廊。所谓“阿以旺”,即是一种带有天窗的夏室(大厅),中留井孔采光,天窗高出屋面约40 ~ 80cm,供起居、会客之用,后部做卧室,亦称冬室,各室也用井孔采光。

新疆“阿以旺”
毡包
主要分布地:内蒙古、新疆。
毡包主要是以游牧生活为主的牧民居住的建筑方式。构造特点:毡包搭建方便,构造简单。架设时,地面铲去草皮,略加平整,依毡包大小在地面浅挖槽线,然后将用皮条绑扎枝条的骨架围合竖立成壁,再将一伞状拱起网架置于上,节点与竖直骨架交接处,用皮条扎紧,于外被羊皮或毛毡,用绳索束紧即成。毡顶伞形骨架中心为一圆形孔洞,白天掀掉毛毡可采光。

毡包
典型住宅实例
北京四合院
以最常见的三进院的北京四合院为例。
01形式由来
自然因素:北京冬冷夏热,合院住宅中的庭院可以营造出良好的小气候,夏天通风散热,冬天很好的采光。
政治因素:四合院住宅具有的防卫严密,内向稳定的特点和封建社会形成的一套社会行为规范高度吻合。
02整体布局
前院:前院较浅,以倒坐为主,用作门房、客厅。大门在倒坐以东,宅之巽位。大门以东的小院为塾。
内院:内院是家庭的主要活动场所。外院和内院以垂花门相隔,界分内外;内院正北是正房,是全宅地位和规模最大者,为长辈起居处;内院两侧为东、西厢房,为晚辈起居处;正房两侧房屋叫耳房,连接和包抄垂花门、厢房和正房的为抄手游廊,雨、雪天可方便行走。
后院:后院的后罩房居宅院的最北部,布置厨、贮藏、仆役住房等;后院是家庭服务用区。

北京标准三进四合院平面(马炳坚《北京四合院建筑》)
03特征概述
中轴对称:整个四合院中轴对称,秩序井然,宛如京城缩影。
等级分明:以空间等级区分了人群等级,展现了伦理秩序。整个四合院是尊卑有序,贵贱有分,长幼有序,男女有别的礼制的物化形式。
构造规范化:长期受到规制约束,做法规范化且成熟。主要建筑为抬梁加硬山,次要房屋如耳房也有用平屋顶的。
朴素实用:色彩以灰色屋顶和青砖为主。各功能房间及抄手游廊的布置也体现出四合院的实用性。

北京典型三进院四合院鸟瞰图(马炳坚《北京四合院建筑》)
云南一颗印
01形式由来
自然因素:位于滇中高原地区,与当地四季如春,无严寒酷暑,风大的气候环境特点相适应。住宅地盘方整,外观方整,当地称"一颗印"。
02整体布局
“三间两耳倒八尺”是一颗印最典型的格局。由正房耳房毗连,正房多为三开间,两边的耳房,有左右各一间的称“三间两耳”。大门居中,门中设倒坐或门廊,倒座深八尺。

云南一颗印平立剖
03其它特征
a.云南一颗印住宅土筑或土坯砖外墙,内为穿斗木构架。
b.天井狭小,正房耳房均面向天井挑出腰檐,正房腰檐称“大厦”,耳房腰檐称“小厦”。大小厦连通,便于雨天穿行。房屋高,天井小,加上大小厦深挑,可挡出太阳大高度角的强光直射。十分符合低纬度高海拔的高原型气候特点。
c.正房较高,采用双坡屋顶,耳房与倒坐均为内长外短的双坡顶。长坡向内,短坡向外,有利于抬升外墙高度,防风、防火、防盗、防野兽。
d.整座“一颗印”独门独户,高墙小窗,空间紧凑,体量较小,无固定朝向,随山坡走向形成无规则的散点布置。

云南一颗印剖透视
湘西吊脚楼
01形式由来
湘西吊脚楼,属于古代干阑式建筑的范畴。干阑式建筑是河姆渡文化早期的主要建筑形式,这种形式起源于原始巢居,是适应环境的产物。
02功能布局
底层架空:底层堆放杂物用或者饲养牲畜,底层架空可以有效防止虫兽侵扰、防洪防潮以及有利于楼面通风。
二层住人:二层分客堂和卧室,四周向外伸出挑廊,可供主人在廊里做活和休息。
03其它特征
廊柱大多不是落地的(便于廊下面的通行无碍),起支撑作用的主要是楼板层挑出的若干横梁,廊柱辅助支撑,使挑廊稳固地悬吊在半空。
建筑材料:多用木材、竹。
技术:榫卯结构的运用。
屋檐出檐很深,防止雨水淋浸木结构、防止阳光直射。

总结
中国古代住宅体现了中国建筑体系的特色,特别是属于下位文化的民间建筑的一系列贵因顺势的特色。如因地制宜的环境意识,因材致用的构筑方法,因势利导的设计意匠,因物施巧的设计手法等等。都在近代民间建筑中有所延承。
【任务评价】
1、通过学习,学生对中国建筑的独特风格和元素构成有了一定的理解;
2、作品的完成,锻炼了学生动手实操能力的技巧;
3、企业老师介入评价,对学生作品进行行业标准的评价。
【拓展与提高】
【Maya场景建模】古建筑客栈模型三小时制作,适合新手学的场景案例教程!
https://www.bilibili.com/video/BV1Qw411G73H?p=3&vd_source=b482ef4633f6f82685a33b090b696d69