目录

  • 1 新能源发电与控制技术导论
    • 1.1 能源储备与可持续发展战略
    • 1.2 能源的分类与基本特征
    • 1.3 新能源发电――能源转换的重要形式
    • 1.4 新能源转换与控制技术的经济意义
    • 1.5 课后思考题
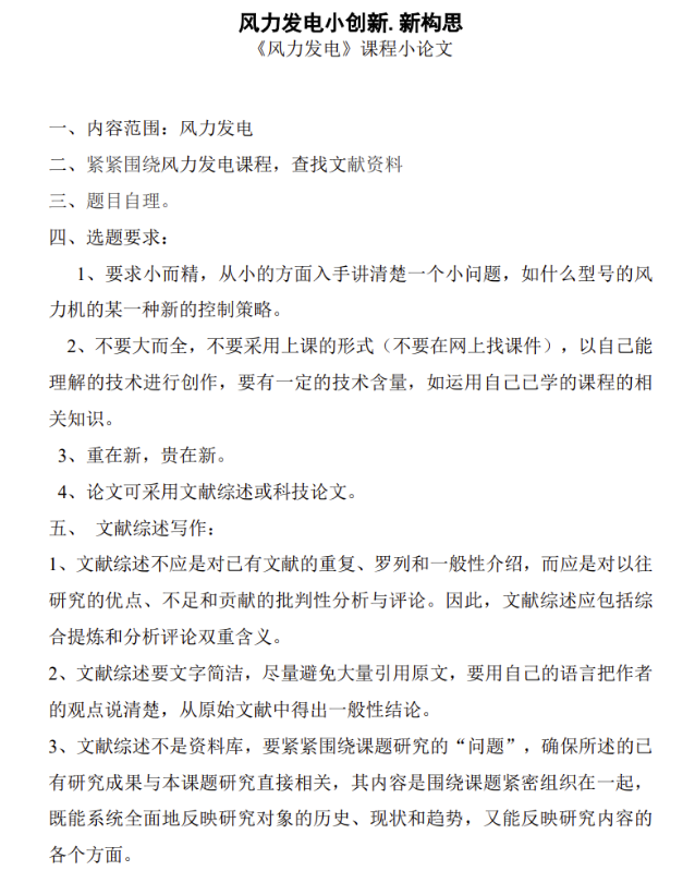
  • 2 风力发电小创新.新构思
    • 2.1 2024级《风力发电》课程小论文
    • 2.2 《风力发电》课程小论文
    • 2.3 2024-2025第2学期《风力发电》课程小论文
      • 2.3.1 论文要求及模版
      • 2.3.2 2024202201/02(专升本)小论文
  • 3 风能、风力发电与控制技术
    • 3.1 风能的定义和概况
    • 3.2 风能资源的分布和应用
    • 3.3 风力发电技术
    • 3.4 课后思考题
    • 3.5 课外资源:CCTV纪录片——建设者《追风之翼》
    • 3.6 风力发电机组的并网与安全运行
    • 3.7 风力发电的经济技术性评价
  • 4 太阳能、光伏发电与控制技术
    • 4.1 太阳的辐射及太阳能利用
    • 4.2 太阳能概述
    • 4.3 太阳能热利用
      • 4.3.1 太阳能热利用(一)
      • 4.3.2 太阳能热利用(二)
      • 4.3.3 太阳能热利用(三)
    • 4.4 太阳能发电先导片——光热发电、光伏发电
    • 4.5 课后思考题(一)
    • 4.6 太阳能光电转换
    • 4.7 独立式光伏发电系统
    • 4.8 并网式光伏发电系统
    • 4.9 光伏发电的发展前景与经济技术评价
    • 4.10 其他形式的太阳能转换及影响因素
    • 4.11 课后思考题(二)
  • 5 生物质能的发电与控制技术
    • 5.1 生物质能的形式及其利用A
    • 5.2 生物质能的制取与发电技术1A
    • 5.3 生物质能的形式及其利用
    • 5.4 生物质能的制取与发电技术1(直燃、气化)
    • 5.5 沼气的产生原理、燃烧发电
    • 5.6 生物质能的制取与发电技术2
    • 5.7 生物质能的制取与发电技术2A
    • 5.8 生物质能的并网发电及对电网的影响
    • 5.9 引言与概述
    • 5.10 生物质资源
    • 5.11 生物质能利用技术1-燃烧
    • 5.12 生物质能利用技术2-物化转换
    • 5.13 生物质能利用技术3-生物转化
    • 5.14 本章小结与课后思考
  • 6 分布式电源与微电网组网技术
    • 6.1 分布式能源的特征及其应用
    • 6.2 分布式供电与储能技术
    • 6.3 微电网与多单元混合组网技术
  • 7 海洋能
    • 7.1 海洋能概述
    • 7.2 海洋能利用技术
    • 7.3 海洋能发电的趋势
    • 7.4 课后思考题
    • 7.5 神课外资源:神奇的力量——海洋篇(上)
    • 7.6 神课外资源:神奇的力量——海洋篇(下)
  • 8 氢能
    • 8.1 氢能的特点
    • 8.2 氢气的制备与存储
    • 8.3 氢气的利用与发展前景
    • 8.4 课后思考题
    • 8.5 课外资源:催化能否助力氢能社会早日到来?—氢能与燃料电池
  • 9 地热能
    • 9.1 引言:初识地热
    • 9.2 地球构造与地热能的来源
    • 9.3 地热资源的分类、分布与评估
    • 9.4 地热能的利用技术及制约因素
    • 9.5 我国地热能发展现状与趋势
    • 9.6 本章小结与课后思考
    • 9.7 课外资源6-1:地热能解决能源危机吗?
    • 9.8 课外资源6-2: 国家地理伟大工程巡礼-探索地热能
  • 10 核能
    • 10.1 引言:从钢铁侠的能源说开去
    • 10.2 核能的基础知识
    • 10.3 核燃料、核反应堆与核电站
    • 10.4 核电的发展现状与前景
    • 10.5 核安全
    • 10.6 本章小结与课后思考
    • 10.7 课外资源8-1: 解密中核
  • 11 天然气水合物
    • 11.1 引言与概述
    • 11.2 天然气水合物的物理化学性质
    • 11.3 天然气水合物的资源分布与环境影响
    • 11.4 天然气水合物的利用现状与发展前景
    • 11.5 本章小结与课后思考
    • 11.6 课外资源9-1:沉睡的能量块可燃冰
  • 12 洁净煤技术
    • 12.1 引言与概述
    • 12.2 煤炭洁净加工与转化技术
    • 12.3 高效清洁燃煤发电技术
    • 12.4 烟气排放控制与固废资源化技术
    • 12.5 本章小结与课后思考
    • 12.6 课外资源10-1 地火
    • 12.7 课外资源10-2 我国燃煤清洁高效发电技术发展展望
  • 13 新能源与可持续发展
    • 13.1 可持续发展与能源
    • 13.2 能源与经济
    • 13.3 能源与环境
    • 13.4 能源安全
    • 13.5 本章小结与课后思考
  • 14 研讨课
    • 14.1 第一组: 生物质柴油
    • 14.2 第二组: 氢的存储
    • 14.3 第三组: 潮汐发电
    • 14.4 第四组: 可控核聚变
    • 14.5 第五组: 页岩气
    • 14.6 第六组: 光伏发电
  • 15 小测试
    • 15.1 2024-11-11测试题参考答案
    • 15.2 2025-03-13 风力发电小测试
    • 15.3 光伏发电小测试参考答案20250515
2024级《风力发电》课程小论文

1、论文模版在任务点中下载


2、要求: