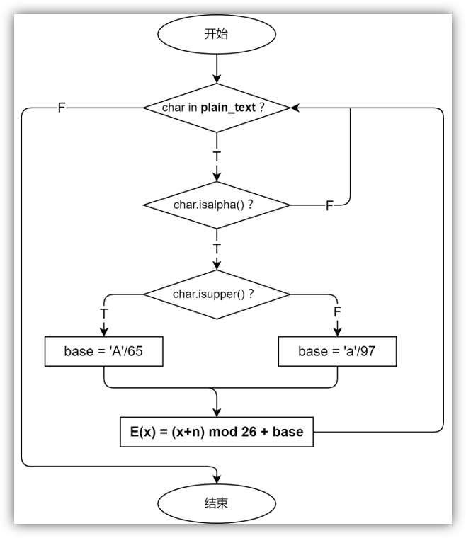
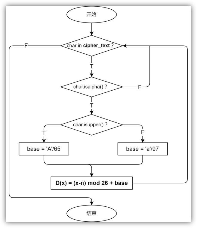
任务2 使用嵌套分支语句加解密信息
-
1 看一看
-
2 读一读
-
3 试一试
-
4 扩展知识
上一节
下一节



