CH4 导学
-
1 价值目标
-
2 本章要求
-
3 章节图谱
-
4 知识框架
-
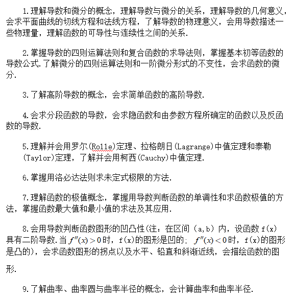
5 考研要求
-
6 数学文化
上一节
下一节

“微分中值定理如同人生路上的转折点,揭示了事物发展过程中的必然联系,教会我们把握关键,顺应规律,勇于探索未知。”
“导数不仅是数学的工具,更是洞察世界变化的慧眼。它教会我们如何在复杂多变的环境中,精准把握事物的变化趋势,为决策提供科学依据。”
“在学习微分中值定理的过程中,我们学会了用严谨的逻辑推理去验证每一个结论,这正如我们在生活中应坚持原则,不为表象所迷惑,追求真理与正义。”
“导数的应用广泛而深刻,从工程技术到经济管理,无一不彰显着数学的魅力。作为新时代的青年,我们应当学好数学,为国家的发展贡献自己的智慧和力量。”
“微分中值定理告诉我们,任何事物的变化都遵循着一定的规律。同样,社会的发展也需要我们遵循历史潮流,把握时代脉搏,为实现中华民族伟大复兴的中国梦而努力奋斗。”
“在学习导数的过程中,我们学会了从微观入手,探究事物的本质。这种精神同样适用于我们的个人成长,只有不断深入学习,勇于实践,才能不断提升自我,实现人生价值。”
“微分中值定理与导数的应用不仅是数学知识的展现,更是人类智慧的结晶。我们应当珍惜这份宝贵的财富,传承科学精神,为人类的进步和发展贡献自己的力量。”
“通过微分中值定理的学习,我们认识到事物的发展是连续的,但变化的关键点往往在于瞬间的突破。这启示我们在面对困难和挑战时,要坚持不懈,勇于突破自我,迎接新的机遇和挑战。”








