目录

  • 1 物流管理案例分析方法
    • 1.1 了解物流和物理管理
    • 1.2 分析物流案例的基本步骤
  • 2 采购与供应管理
    • 2.1 政府采购创新措施效果
    • 2.2 采购人权益遭遇法律空白
    • 2.3 首钢的现代物资采购之路
    • 2.4 海尔的JIT
    • 2.5 中国企业如何进入全球采购系统
  • 3 物流系统控制与分析
    • 3.1 安科公司的库存管理
    • 3.2 企业物流配送的困惑
    • 3.3 制造企业仓储作业流程
    • 3.4 青岛啤酒的现代仓储管理
    • 3.5 日本的配送中心管理
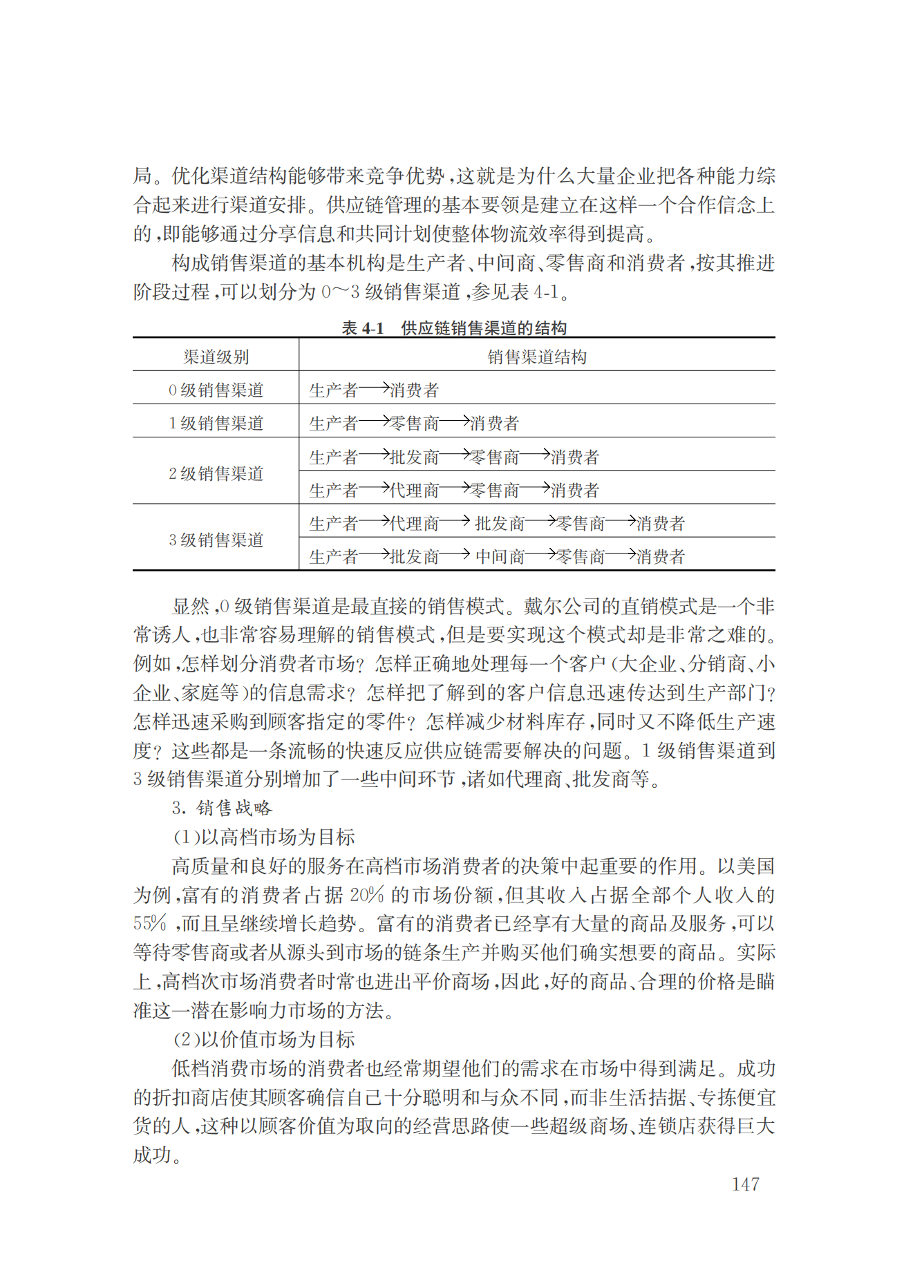
  • 4 物流系统规划
    • 4.1 UPS的信息技术应用
    • 4.2 RFID在物流管理中的应用
    • 4.3 北京同仁堂的物流管理系统
    • 4.4 国美电器的供应链信息化建设
  • 5 供应链系统评价
    • 5.1 公路运输牵手现代物流业
    • 5.2 集装箱运输与新亚欧大陆桥
    • 5.3 方兴未艾的绿色物流
  • 6 物流系统决策
    • 6.1 安利如何降低物流成本
    • 6.2 华联超市的配送成本
    • 6.3 酿酒厂的物流成本管理
  • 7 外包与第三方物流
    • 7.1 掌握第三方物流的相关知识
    • 7.2 了解第三方物流的发展趋势
首钢的现代物资采购之路