一、财务转型
二、财务共享服务概念
三、财务共享服务中心概念
四、基于FSSC的组织转型
五、FSSC的政策基础
六、FSSC的统一规范
七、FSSC的优势
八、FSSC与传统财务模式区别
九、FSSC构建步骤
十、FSSC核心信息系统
十一、FSSC信息系统建设目标
十二、集团企业财务信息系统整体架构
附:FSSC组织架构及岗位设置
在DT时代,伴随着经济全球化、管理科学化和财务专业化,优化资源配置的财务共享服务作为新的财务管理模式,在越来越多的跨国集团和国内大型集团公司中兴起。作为“互联网+财务“切入点的财务共享服务(FSS),因促进业务财务深度融合、实现组织结构流程优化、提升财务运作效率、建立财务大数据而成为财务领域里程碑式的革命——财务转型。
一、财务转型
财务转型:基于财务共享服务,财务活动从以核算为重点,向资源整合、决策支持和价值管理为重点转变,财务组织在信息系统等技术支持下所进行的职能定位、组织结构、人力资源等全方位优化,引导和协助相关部门对经营活动进行全过程的价值管理,实现企业经济增加值不断提升。
(一)管理会计和财务会计
(二)业财融合的管理会计理论框架
(三)财务共亨服务核心信息系统
(四)财务共享服务整体架构
二、财务共享服务概念(*)
财务共享服务(FSS,financial shared service):是依托信息技术,以流程处理为核心,以优化组织结构、规范流程、提升流程效率、降低运营成本或创造价值为目的,以市场化的视角为内外部客户提供专业化生产服务的管理模式。——国际财务共享服务管理协会,IFSS,FSS的范围应收业务、应付业务、资产业务、费用业务、总账业务、财务报告六大模块。
三、财务共享服务中心概念
(一)概念
财务共享服务中心(FSSC,Financial Shared Service Center):是企业依托信息技术,内部设立的以流程处理为核心,以优化组织结构、规范流程、提升流程效率、降低运营成本或创造价值为目的,将企业各业务单位“分散式“进行的一些简单的、易于流程化和标准化的财务工作集中到统一的信息化平台处理、以市场化的视角为内外部客户提供专业化服务的部门。
(二)FSSC特点:
1.作为集中式组织模式的FSSC,通过将服务端(FSSC)和客户端(成员单位)分离的方式,重新定位集团和基层业务及分子公司之间的业务界面和业务关系,按照业务链条而非财务链进行岗位配置,实现业务流、实物流和价值流的同步,记录各业务节点的响应速度,协助完成数据归集和管理报表生成。
2.财务共享服务中心(FSSC)本质是一个信息化的平台。
企业通过建立和运行财务共享平台,使财务组织和财务流程得以再造,使一些简单的、易于流程化和标准化的财务工作,包括核算、费用控制、支付等,集中到统一的信息化平台上来。
3.财务共享服务中心是流水线式的财务核算模式。
财务人员按照业务链条而非财务链进行岗位配置,流水线式作业的先决条件并非人员而是传输带,系统可实现业务流、实物流和价值流的同步,系统可记录各业务节点的响应速度,同样系统可协助你完成数据归集和管理报表生成。
四、基于FSSC的组织转型
管理会计组织:

五、FSSC的政策基础
2011年7月26日,国资委在《关于加强中央企业财务信息化工作的通知》(国资发〔2011〕99号)中强调:“加快建设功能完善的财务信息系统。……具备条件的企业应当在集团层面探索开展会计集中核算和共享会计服务。“
2013年12月6日,财政部在《企业会计信息化工作规范》(财会〔2013〕20号)明确提出:分子公司数量多、分布广的大型企业、企业集团应当探索利用新IT技术促进会计工作的集中,逐步建立财务共享中心。
2014年10月27日,财政部在《关于全面推进管理会计体系建设指导意见》(财会〔2014〕27号)中指出:鼓励大型企业和企业集团充分利用专业化分工和信息技术优势,建立财务共享服务中心,加快会计职能从重核算到重管理决策的拓展,促进管理会计工作的有效开展。
2020年3月,财政部和国家档案局联合发布《关于规范电子会计凭证报销入账归档的通知》(财会〔2020〕6号文》,明确:企业可以使用电子会计凭证进行报销入账归档。
六、FSSC的统一规范(*)
(一)FSSC需要会计政策统一
在遵循会计准则和法律法规的基础上,打造集团统一的会计政策,对于同一经济业务,各分支机构的会计处理方法保持适度统一。
基于会计政策统一,各分支机构的会计处理方法更规范,更贴近集团会计政策的要求,输出的财务信息更能体现真实经营成果,保证了集团合并报表的质量。
(二)FSSC需要实现会计科目名称与编码统一
保证了财务语言的一致性,使财务数据口径一致,可以进行有效的汇总与分析,满足集团统一核算的精细化要求与财务管理工作的需求。
(三)FSSC需要实现核算流程统一
以流程化、标准化、系统化运作为目标,通过从采购到支付(purchase to payment,PTP),从订单到收款(order to cash,OTC),从核算到报表(accounting to report,ATR)的流程视角进行财务核算流程分工,有效提高工作的专业度、效率及准确性,确保核算质量。
(四)FSSC需要搭建规范统一的信息系统平台
所有分子公司,都需要上线电子报账系统、财务核算系统、银企互联系统、影像扫描系统和电子档案管理系统,通过全流程的系统支持,实现对业务层、核算层、管理层和决策层的全面覆盖与支撑。
(五)FSSC需要实现数据标准的统一
数据的来源、处理、报送,路径统一、标准统一,实现了数据一点录入,全程共享。
七、FSSC的优势
(一)主要优势
1.运作成本降低:
这可进行量化计算与比较,如分析一个“共享服务中心“人员每月平均处理凭证数、单位凭证的处理费用等。
这方面的效益主要通过减少人员数目和减少中间管理层级来实现。
如果“共享服务中心“建立在一个新的地点,通常成本的降低效果更显著,
2.降低人力资源成本
FSSC的财务处理流程更简易化、标准化,因此对相关人员的技术能力要求不高,企业在选择这部分财务人员时可以挑选人力成本较低的人员,从而为公司节省了一部分人力成本。
某公司的资金系统上线后,全国的出纳工作全部共享到共享中心资金部,出纳由之前的40多名降到现在的7名。
3.财务管理水平与效率提高
FSS对所有子公司采用相同的标准作业流程,废除冗余的步骤和流程;
拥有相关子公司的所有财务数据,数据汇总、分析不再费时费力,更容易做到跨地域、跨部门整合数据;
某一方面的专业人员相对集中,易提供相关培训,培训费用也大为节省;FSS人员的总体专业技能较高,提供的服务更专业。
4.整合能力与核心竞争力提高
公司在新的地区建立子公司或收购其他公司,FSSC能马上为新建子公司提供服务。
同时,公司管理人员更集中精力在公司的核心业务,而将其他的辅助功能通过FSSC提供的服务完成。
FSSC将企业管理人员从繁杂的非核心业务工作中解放出来。
5.向外界提供商业化服务
有些公司开始利用FSSC(一般为独立子公司)向其他公司提供有偿服务。
例如,壳牌石油(Shell)建立的“壳牌石油国际服务公司“(Shell Services International)每年约8~9%的收入来自向外界提供服务。
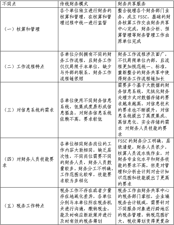
八、FSSC与传统财务模式区别

九、FSSC构建步骤
(一)财务负责人宣传贯彻:财务总监或总会计师调研后撰写财务共享服务实施的可行性研究报告,向董事长或总经理汇报,通过立项,以便全公司动员实施;
(二)确定财务转型目标:财务转型方向要明确,在分子公司多、管理跨度和难度大的情况下,公司财务需要以财务共享中心为基础,向管理会计方向转型;
(三)梳理信息系统架构:财务部门和IT部门梳理信息系统框架图,规划流程从哪里到哪里;
(四)确定是否请外部机构:中介机构要选择专业型如IBM、安永……所有的中介机构前期要先详细地沟通,听取各自的方案,尤其要涉及案例落地的情况。选择标准是专业性高,案例库丰富,既有国有企业案例又有民营企业案例,项目的执行力度在交流中可以体现出来;
(五)电子报账系统选型:电子报账系统可以独立开发,也可以在OA系统上定制开发,如泛微系统(e-cology,EC),在OA系统上开发用户体验感会更好;
(六)电子影像系统选型:解决发票等原始凭证采集、合同、会计凭证等档案电子化的管理,利用扫描仪、手机等设备嵌入到相关应用场景内实现高效率影像采集。并利用OCR识别技术,提取影像内的发票信息等财务要素,支撑FSSC审核的业务诉求。如:
深圳国信合成影像系统(影像信息采集管理系统、发票识别管理、增值税发票核验及认证、合同影像管理、实物交寄跟踪)。
(七)电子会计档案系统选型:该系统作为FSS信息化系统建设的最后一环,连接了全信息化作业系统群和最终档案的归集。可满足电子发票、记账凭证等各类会计资料的归档。
深圳国信合成公司的会计档案管理系统产品,在业内应用效果良好,对会计档案从收集到归档提供了全方位覆盖,能够为会计档案管理提供较好支持。
(八)资金管理系统选型:资金管理软件有专业厂商和财务软件厂商,专业厂商系统有拜特、九恒星、招商CBS等资金系统,财务厂商系统有浪潮的资金管理系统等;
(九)财务软件选型:根据企业实际管理需求来进行确定,如浪潮GS、用友NC、东软等;
(十)电子合同系统可以融入电子报账系统:电子合同系统——缔约人身份认证、合同电子签名、合同存储与调用。
(十一)ERP融入接口:供应商系统、经销商销售管理系统、生产管理系统等接口;
(十二)成立财务共享项目组(PMO,Project Management Office):
PMO在组织内部将实践、过程、运作形式化和标准化的核心部门,当为推动专案前进产生各种工作资源冲突时,其应在组织内各职能间,负责协调整合,目的是为了提高组织管理的成熟度。
财务共享项目组(PMO)根据业界最佳实践和公认的项目管理知识体系,并结合企业自身的业务和行业特点,为组织量身定制项目管理流程、培养项目经理团队、建立项目管理信息系统、对项目提供顾问式指导、开展多项目管理等,以此确保项目成功率的提高和组织战略的有效贯彻和执行;
财务共享项目组(PMO)采用双项目负责人制度,财务负责人挂帅,信息中心总监为辅,量身定制项目管理流程、培养项目经理团队、建立项目管理信息系统、对项目提供顾问式指导、开展多项目管理等,确保项目成功率。
解决项目办公场地,咨询公司入驻。
(十三)所有系统方受公司或监理公司监督,以确定各系统方的分工及实施进度。
项目各方每周报告负责工作的进度。
公司财务部做好后勤保障工作,安排好加班工作计划。
咨询公司开展调研,确定工作流程、工作场地,画好流程图,落实到表单层面,项目各项需求告知各系统方,各系统方对接按进度进行开发及配置。
(十四)上线前开展大量测试工作,包括压力测试,灾备测试等;
(十五)分子公司共享迁移:系统成功上线后,在咨询公司或项目经理带领关键岗位人员进行迁移上线;
(十六)持续优化流程和信息系统。
(十七)FSSC核心信息系统
本课程的电子报账系统以泛微e-cology产品为例,简称EC;
电子影像系统(Electronic Imaging System,EIS)以深圳国信合成公司的影像系统产品为例;
电子会计档案管理系统(Electronic Accounting Archives Management System,EAAM)以深圳国信合成公司的影像系统产品为例;
十、FSSC核心信息系统
企业资源计划(Enterprise Resource Planning,ERP)系统;
财务核算软件系统以浪潮的财务产品为例,简称CW,
集团资金管理系统(The Group Funds Management System,TMS)以浪潮资金管理系统产品为例。
十一、FSSC信息系统建设目标
十一、FSSC信息系统建设目标
(一)业务流程标准化:通过对业务流程的有效整合,使各个子公司核算标准和流程规范统一,FSSC提供优质高效会计核算服务。
(二)资金收付集中化:对于子公司资金系统统一收付,实现资金集中管理。
(三)凭证生成自动化:将主要核算业务的凭证生成规则定义到系统中,实现主要业务自动化生成凭证,提高工作效率,减少人为操纵会计核算的因素,提高会计信息质量。
(四)自制票据电子化:统一规范自制票据格式,并将其定义到系统中,实现自制票据的电子化管理。
(五)外来票据影像化:外来票据通过影像文件由系统传输到FSSC,实现凭证与附件联查。
(六)系统集成一体化:FSS系统实现业务前端风险控制、服务发起,实现系统集成一体化,为下属公司搭建高度集成的财务信息化平台。
十二、集团企业财务信息系统整体架构

(一)电子影像系统
该系统主要解决票据实物流转、原始凭证调阅、离岸处理、业务处理分工和效率的问题,为财务共享服务的实施提供强有力的支撑。
影像系统一般包括:
影像采集模块、影像传输模块、业务处理模块和信息调用模块四个主要模块。
(二)电子报账系统
电子报账系统支撑财务共享模式的核心系统,是员工填单、业务审批、财务审核和凭证预制的集中平台,支持核算制度标准化、审批过程电子化、预算控制自动化和财务处理共享化,通过对接前后端业财系统,实现企业信息一点录入、全程共享。
该系统的模块主要包括:单据制作、单据审批、账务处理、报表查询、个人工作台、基础数据等。
(三)会计核算系统
会计核算系统包括总账模块、应付管理模块、应收管理模块、资产管理模块等。
其中,应付账款、应收账款和资产管理均是由业务活动驱动产生会计分录,总账模块和传统会计系统则更为相似。
财务人员可根据需要及权限范围,选择或切换各模块,进行相关功能模块中各项业务的处理。会计核算系统的建立是对会计科目代码的系统优化。
(四)电子档案系统
电子档案管理系统:通过以ERP 系统为基础,与影像管理系统、电子报账系统和HR系统相结合,将企业自制的电子文件同内、外部原始凭证的影像文件进行匹配,形成完整的电子档案数据。
电子档案系统的功能模块包括:
电子影像、电子凭证、报表查询、档案借阅、库房管理、系统管理
(五)资金管理系统
资金管理系统是企业统一的资金计划、监控、调度、结算和投融资管理平台。
通过适配企业的发展阶段和财务战略选择资金管理模式,实现集团层面资金适度集中、各级单位流程规范统一、信息化有效支撑,从而提升企业的现金流利用率、降低资金风险和财务费用。
资金管理系统包含:
账户管理、资金结算、收款管理、
资金计划管理、票报管理、融资管理、
外汇管理、头寸管理等主要功能。
现金池
资金管理系统演示视频
(六)银企互联系统
银企互联系统:
该系统是支撑财务共享中心实现银行账户集中管理、资金不落地支付和银企自动对账的平台。该系统对接企业资金系统和外部银行系统,减少支付和对账的手工工作量,降低差错率,提高效率。
(七)合同管理系统
合同管理系统,是建立在信息技术基础上,利用现代企业的先进管理思想,为企业提供决策、计划、控制与经营绩效评估的全方位、系统化的合同管理平台。合同管理系统支持合同文本起草、审批、登记、归档、废止等一系列的管理活动,完成合同文本全周期的管理、控制。合同作为业务和财务的双重载体,是实现业财融合的关键环节。
合同管理系统是业财融合的桥梁。
在业务端,通过采购或销售管理系统与合同管理系统对接,一方面自动生成关键合同信息,另一方面使采购活动或销售活动得以确立。
在财务端,网上报账系统通过与合同管理系统对接,同步供应商或经销商(客户)、应收账款、应付账款等主数据,实现合同信息的调用;
预算管理系统通过与合同管理系统对接,同步预算编码、预算事项、预算额度等主数据,实现预算控制合同起草与审批。
合同管理系统主要功能包括:沟通条款与模板管理、合同标准管理、合同文本管理、合同变更管理、合同执行管理、合同预算管理、合同纠纷与处理管理、合同查询与统计管理、合同配置管理。
(八)采购发票系统
采购发票系统:作为企业采购发票的统一管理平台,是通过创新的电子流模式将企业税务、采购发票、结算等相关事务全部纳入管理的信息系统,承担了商品采购业务中供应商发票信息采集、校验、认证及采购发票影像管理工作。
前端与采购合同业务系统对接,获取采购供应商结算信息;与电子影像系统对接,实现采购发票的电子化管理。
后端与网上报账系统对接,实现采购报账结算信息的实时更新。
采购发票系统包括四大类功能:
发票识别、发票处理、发票认证和查询统计。
采购发票系统定期同步税局进项发票清单,扫描OCR识别实物发票数据后的电子化供应商发票为基础,实现进项发票从开具、接收、真伪校验、过账、认证、抵扣全程可视化,并支持勾选认证。
集成合同管理系统、供应商对账平台、电子报账系统和核算系统AP模块,实现采购发票信息从业务端向核算与付款流程在线传递、以及集中认证抵扣,准确掌握在途、未开、待认证等状态的发票,实现进项发票批量预处理,人工发票处理及审核成本可降低90%。
采购发票系统功能框架流程图
(九)销售开票系统
销售开票系统:作为企业销售发票的统一管理平台,承担企业销售业务中的发票信息采集、校验、开具及发票影像管理工作。
销售开票系统前端与销售合同业务系统对接,获取销售的一手前端信息;
后端与营收稽核系统对接,实时传递营收应收信息;
同时与网上报账系统对接,实现销售报账信息的实时更新。
(九)销售开票系统
销售开票系统建立了销售发票的流程管理体系,以空票库存管理、开票申请审批流程、发票开具为管理主线,通过业务流程来实现开票环节的自环管理。
防止票据丢失、错开发票等现象发生。
首先,相关业务人员在系统中提出开票申请,系统根据互联的销售合同系统进行合同信息校验后,开票申请经过相关人员的审批。
(九)销售开票系统
其次,销售开票系统同步前端业务系统的销售数据,销售开票系统服务器自动读取和处理销售开票数据。
最后,销售开票系统与税控系统对接,通过技术手段将审批通过后的开票信息推送至税控系统,完成票据生成打印工作。税控机生成发票后,其信息可回写至开票系统中,变更此条发票条目状态。功能包括:
发票申请、信息处理、发票开具、发票管理和查询统计。
(十)营收稽核系统
营收稽核系统:是跨网元、跨部门的一套稽核体系,在自助地获取数据源、稽核分析、短信预警、生成处理工单、产生分析报告、同步修复数据的基础上,通过对企业从上至下收入核算工作全过程端到端的稽核,对日常收入核算过程中出现的疏漏、差错、营私舞弊等现象及时加以预防、纠正或者制止,以提高企业收入核算质量,使正确核算后的企业收入达到最大化。
(十一)合并报表系系统
合并报表系统:是基于会计核算体系,帮助集团企业构建和规范对外合并财务报告和对内管理报告体系,简单、快速地完成各子公司个别数据的采集和调整、内部会计事项的自动抵消以及多汇报口径合并报表的并行出具。
合并报表系统全面满足企业法人组织架构、责任中心考核架构等多种维度、多种合并方式的报表合并要求,及时、真实、准确地反映集团整体的运营状况。
(十二)税务管理系统
税务管理系统:主要通过信息化的手段实现税务管理周期中各项税务活动的处理,涵盖全税种、全流程、全级次,实现自动计税、纳税申报启动、审核、审批、归档的全流程管理,记录税额计算过程、纳税调整过程、审核审批意见,并自动生成符合税务机关要求的纳税申报表和满足管理需求的税务分析报告,其目的是将原来手工的税务计算和管理过程转化为由计算机自动完成。
税务管理系统与会计核算系统连接,支持会计核算系统完成涉税事项核算并输出重要成果如实际税负分析、纳税调整报告等。
管理层、决策层信息系统通过税务管理系统中的信息与分析,评估并报告企业的税务合规风险,为管理者提供税务分析报告。
同时,税务管理系统与企业外部的税务申报系统连接,完成网上纳税申报,并通过资金管理系统完成税金支付。
合同管理系统、会计核算系统等是企业税务信息系统的计税驱动,也是企业税务信息系统的数据源,每当业务产生,企业税务信息系统都会收到计税请求;
在收到计税请求后,企业税务信息系统会从现有合同管理系统或会计核算系统中抓取交易信息(如订单号和交易金额等),并采集料自信息表、科目余额表、明细账、台账等涉税基础数据,通过匹配内置基础税务标准实现自动计税,并将计税结果反馈至会计核算系统。
(十三)信息披露系统
信息披露系统主要通过信息化的手段,基于标准规范,实现信息披露全流程各项披露活动的处理。
1.需要披露的会计信息通过数据报送平台自动收集或经人为导人或录人平台,由接收平台接收数据,通过校验、清洗后进行存储;
2.通过数据接口方式将文件传递给审核平台,相关责任人进行审核,同时利用统计分析技术,辅助以自动审核、指标计算等,对有关信息进行分析诊断、审核并辅助形成内部审核报告;
3.在审核通过并符合预披露的前提下,由披露平台以文件查询、展示、数据接口等形式正式对外披露。
(十四)深入学习内容
1.决策支持系统(DSS)
2.客户关系管理(CRM)系统
3.供应链管理(SCM)系统
4.产品生命周期管理(PLM)系统
5.人力资源管理(HRM)系统

