小脑、间脑
上一节
下一节
第十五章 神经系统
第三节 中枢神经系统
三、小脑、间脑
知识目标与要求:
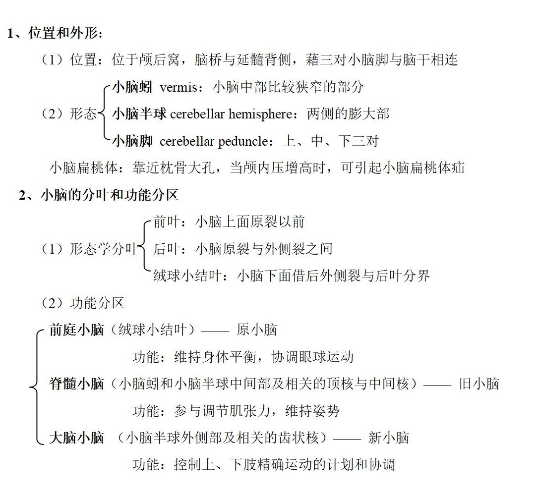
1. 掌握小脑的位置、基本构造、外形、分叶、分区和小脑的内部结构。
2. 掌握间脑位置、分部。
3. 掌握背侧丘脑和下丘脑包含的主要结构,特异性中继核团的名称与功能。
4. 熟悉下丘脑的结构和功能。
5. 了解小脑的纤维联系和功能。小脑损伤后的临床表现。
6. 了解后丘脑、上丘脑和底丘脑包含的主要结构。



