
MATLAB/Simulink 免于介绍,你不可能不知道!



SimulinkReal-Time完整、集成的实时仿真和测试平台

MathWorks宣布将把 Simulink Real-Time™ 用于 Simulink® 产品系列。Simulink Real-Time 在公司的 Release 2014a (R2014a) 中提供,可让工程师在连接到其物理系统的特定目标计算机硬件上,通过 Simulink 模型建立、测试和运行实时应用程序,提供完整的端到端实时仿真和测试解决方案。
Simulink Real-Time 结合了 xPC Target™ 和 xPC Target Embedded Option 的功能,支持实时仿真和测试,包括快速控制原型、DSP、视觉系统原型和硬件在环 (HIL) 仿真。通过采用该技术,工程师可以扩展他们的 Simulink 模型,增加驱动模块,自动产生实时应用程序,定义仪表、在配有实时内核、多核 CPU、I/O 和协议接口以及 FPGA 的特定目标计算机上交互或自动化运行。此外,作为 Simulink Real-Time 内部的一项新功能,高分辨率的实时目标显示实现了完整、集成的用户体验。
Simulink Real-Time 是 MathWorks 为需要交付完整的软件和硬件系统的应用支持,所向前迈出的最新一步。工程师现在无需中断,就可以对其整个系统进行持续的实时测试。他们可以建立一个集成的 仿真系统,对环境进行真实响应,从而缩减成本并改善物理和控制系统的质量,包括软件的质量。
The Lockheed Martin Skunk Works® 最近在其 X-56A 的端到端设计、分析,仿真、测试和应用部署中采用了 Simulink Real-Time。X-56A 是为空军研究实验室 (Air Force Research Lab) 的多用途空气弹性变形演示计划而开发的一架研究机。X-56A 的通信接口、信号调节、模式逻辑、导航以及闭环飞行控制系统都是使用 Simulink 设计而成的,并通过 Simulink Real-Time 进行了原型设计和部署。而且,独立研究人员可以将其飞行控制设计直接拷贝到 Skunk Works 的 Simulink 模型中,然后通过 Simulink Real-Time 建立一个新的 OFP。


AMESim

LMS Imagine.Lab AMESim(Advanced Modeling Environment for performing Simulation of engineering systems)为多学科领域复杂系统建模仿真平台。用户可以在这个单一平台上建立复杂的多学科领域的系统模型,并在此基础上进行仿真计算和深入分析,也可以在这个平台上研究任何元件或系统的稳态和动态性能。例如在燃油喷射、制动系统、动力传动、液压系统、机电系统和冷却系统中的应用。面向工程应用的定位使得AMESim成为在汽车、液压和航天航空工业研发部门的理想选择。工程设计师完全可以应用集成的一整套AMESim应用库来设计一个系统,所有的这些来自不同物理领域的模型都是经过严格的测试和实验验证的。

AMESim使得工程师迅速达到建模仿真的最终目标:分析和优化工程师的设计,从而帮助用户降低开发的成本和缩短开发的周期。
LMS Imagine.Lab AMESim使得用户从繁琐的数学建模中解放出来从而专注于物理系统本身的设计。基本元素的概念,即从所有模型中提取出的构成工程系统的最小单元使得用户可以在模型中描述所有系统和零部件的功能, 而不需要书写任何程序代码。
LMS Imagine.Lab AMESim处于不断的快速发展中,现有的应用库有:机械库、信号控制库、液压库(包括管道模型)、液压元件设计库 (HCD)、动力传动库、液阻库、注油库 (如润滑系统)、气动库(包括管道模型)、电磁库、电机及驱动库、冷却系统库、热库、热液压库(包括管道模型)、热气动库、热液压元件设计库 (THCD)、二相库、空气调节系统库;作为在设计过程中的一个主要工具,AMESim还具有与其它软件包丰富的接口,例如Simulink® Adams® Simpack® Flux2D® RTLab® ETAS® dSPACE® iSIGHT®等。
通过LMS Imagine.Lab AMESim用户可以从早期的开发阶段开始就能对智能的机电一体化系统的功能性能进行分析。由于专 注于实际物理系统,LMS Imagine.Lab AMESim将工程师从数值仿真算法和耗时的编程中解放出来。每一个模型提供了最基本的 工程元件,这些元件可以组合起来,能够描述任何元件或系统功能。

LMS Imagine.Lab AMESim拥有一套标准且优化的应用库,拥有4500个多领域的模型。这些库中包含了来自不同物理领域预先定义好并经试验验证的部件。库中的模型和子模型是基于物理现象的数学解析表达式,可以通过LMS Imagine.Lab AMESim求解器来计算。不同应用库的 完全兼容省去了大量额外的编程。例如:
(1)流体系统包括液压库、液压元件设计库 液阻库、注油库 气动库、动元件设计库 混合气体库、湿空气等。
(2)电的应用包括基本电子库、电磁库电机及驱动库 功率变换器库 汽车电气库、电化学库等。
(3)发动机系统包括IFP驱动库、IFP发动机库IFP排放库、IFP C3D模块、1D流体动力学库等。
(4)热系统包括热库、热液压库热液压元件设计库热气动库 冷却库、空调库 两相流库等。
(5)机械系统包括1维机械库、平面机械库变速器库、凸轮和从动件库 有限元导入模块车辆动力学库等。
(6)控制系统包括信号及控制库发动机信号发生器库等。






20-Sim

20-sim 是一种可以运行在Windows 和Sun-Unix 操作系统下的一体化建模仿真平台。建模的平台是一种通用键合图自动仿真软件 20-sim。
20-sim 是由荷兰的 Twente 大学的控制实验室所开发的一个主要面向机电系统设计的一体化建模仿真平台,可以运行在Windows 和Sun-Unix 操作系统下,其前身是TUTSIM。
20-sim 支持面向对象的建模方法,由模型和外界环境交换的功率或信号来确定模型。建立的模型为一个逐级树形结构,在任何模型内允许建立下一级子模型。某一个模型的其它实现,在接口的数量和类型确定后能包括不同或更详细的描述,这就允许自上而下或自下而上的建模方法。建模的过程能从一个简单的子系统或空系统的联络开始,然后加入不同复杂程度的真实的描述。系统模型在20-sim 中均可用较低层次的子模型构成。模型的最低层次是元件子模型。
20-sim的模型库中提供了大量预先定义好的子模型,形成可重用的模型库,这些子模型可以作为建立新模型的构件。用户可以在库中不断地增加新的子模型来增加系统的功能。
20-sim 利用其自身的仿真器对系统模型进行检验和纠错,然后编译成可运行的仿真模型并可生成标准的C 语言代码。在仿真器中可以设置子模型的实际参数、选择绘图变量、选择积分方法、设定仿真初始条件和仿真运行方式等。仿真运行结果可分别显示在曲线绘图窗口和动画演示窗口。


AUTOMATION STUDIO

Automation Studio 软件是加拿大Famic公司开发的一款液压、气压、PLC、机电一体化整合设计与仿真软件。

从功能上讲Automation Studio软件具有更为完善与全面液压、气压、PLC、机电一体化系统仿真与设计功能。






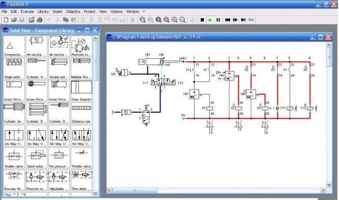
FluidSIM

FluidSIM软件的主要特征是
(1)CAD功能和仿真功能紧密联系在一起。FluidSIM软件符合DIN电气—液压(气压)回路图绘制标准,CAD功能是专门针对流体而特殊设计的,例如在绘图过程中,FluidSIM软件将检查各元件之间连接是否可行。最重要的是可对基于元件物理模型的回 路图进行实际仿真,并有元件的状态图显示,这样就使回路图绘制和相应液压(气压)系统仿真相一致,从而能够在设计完回路后,验证设计的正确性,并演示回路动作过程。
(2)系统学习的概念。FluidSIM软件可用来自学、教学和多媒体教学液压(气压)技术知识。液压(气压)元件可以通过文本说明、图形以及介绍其工作原理的动画来描述;各种练习和教学影片讲授了重要回路和液压(气压)元件的使用方法。
(3)可设计和液压气动回路相配套的电气控制回路。弥补了以前液压与气动教学中,学生只见液压(气压)回路不见电气回路,从而不明白各种开关和阀动作过程的弊病。电气-液压(气压)回路同时设计与仿真,提高学生对电气动、电液压的认识和实际应用能力。
FluidSIM软件用户界面直观,采用类似画图软件似的图形操作界面,拖拉图标进行设计,面向对象设置参数,易于学习,用户可以很快地学会绘制电气—液压(气压)回路图,并对其进行仿真。







